Malignant neoplasm of the bronchi and lung: Russian clinical guidelines
- Authors: Laktionov K.K.1, Artamonova E.V.1, Borisova T.N.1, Breder V.V.1, Bychkov I.M.2, Vladimirova L.I.1, Volkov N.M.3, Ergnian S.M.4, Zhabina A.S.3, Kononets P.V.1, Kuz’minov A.E.1, Levchenko E.V.4, Malikhova O.A.1, Marinov D.T.1, Miller S.V.5, Moiseenko F.V.3, Mochal’nikova V.V.1, Novikov S.N.4, Pikin O.V.6, Reutova E.V.1, Rodionov E.O.5, Sakaeva D.D.7, Semenova A.I.4, Smolin A.V.8, Sotnikov V.M.2, Tuzikov S.A.5, Turkin I.N.9, Tiurin I.E.10, Chkhikvadze V.D.2, Kolbanov K.I.6, Chernichenko A.V.6, Fedenko A.A.6, Filonenko E.V.6, Nevol’skikh A.A.11, Ivanov S.A.11, Khailova Z.V.11, Gevorkian T.G.1, Butenko A.V.1, Gil’mutdinova I.R.12, Gridneva I.V.13, Eremushkin M.A.12, Zernova M.A.4, Kasparov B.S.4, Kovlen D.V.14, Kondrat’eva K.O.4, Konchugova T.V.12, Korotkova S.B.13, Krutov A.A.4, Obukhova O.A.1, Ponomarenko G.N.14,15, Semiglazova T.I.4,16, Stepanova A.M.17, Tkachenko G.A.1, Khulamkhanova M.M.1
-
Affiliations:
- Blokhin National Medical Research Center of Oncology
- Russian Scientific Center of Roentgenoradiology
- Saint Petersburg Clinical Research and Practical Center for Specialized Types of Medical Care (Oncologic)
- Petrov National Medical Research Center of Oncology
- Tomsk National Research Medical Center of the Russian Academy of Sciences
- Herzen Moscow Scientifuc Research Institute of Oncology – branch of the National Medical Research Center for Radiology
- Republican Clinical Oncology Center of Ministry of Healthcare of the Republic of Bashkortostan
- Burdenko Main Military Clinical Hospital
- Rostov Research Institute of Oncology
- Russian Medical Academy of Continuous Professional Education
- Tsyb Medical Radiological Scientific Center – branch of the National Medical Research Center for Radiology
- National Medical Research Center of Rehabilitation and Balneology
- Burdenko Voronezh State Medical University
- Branch of Kirov Military Medical Academy
- Albrecht Federal Scientific Center for Rehabilitation of Disabled People
- Mechnikov North-Western State Medical University
- Diagnostic and Rehabilitation Center “Recovery”
- Issue: Vol 23, No 3 (2021)
- Pages: 369-402
- Section: CLINICAL ONCOLOGY
- Submitted: 14.11.2021
- Accepted: 14.11.2021
- Published: 19.11.2021
- URL: https://modernonco.orscience.ru/1815-1434/article/view/87960
- DOI: https://doi.org/10.26442/18151434.2021.3.201048
- ID: 87960
Cite item
Full Text
Abstract
Lung cancer has the highest morbidity rate among all malignant tumors in men and the highest mortality rate in men and women in Russia. In total, 49 145 new cases of lung cancer were registered (diagnosed) in Russia in 2019. The majority of cases are related to exogenic carcinogens and mainly tobacco smoke. For several decades surgical resection with preoperative cytotoxic therapy was an optimal approach for maximal cure rate. This year recommendations were updated with new strategies including adjuvant anti-PD-L1 atezolizumab following completion of chemotherapy in PD-L1 positive patients and osimertinib for EGFR mutated cases. For this moment available data suggest the increase in disease free survival. Strategic approach to treatment for inoperable patients varies according to the status of driver mutations. New approach includes pretreatment option of testing for a wide spectrum of alterations with NGS based panels. Significant changes were incorporated into treatment of ALK mutated NSCLC with two new options of brigatinib for TKI naive patients and lorlatinib for those who progress on second generation drugs. Treatment strategy for patients without activating mutations is based on PD-L1 status. Tsis year recommendations included atezolizumab as a new monotherapy option for patients with high depression of PD-L1. Also treatment options for pembrolizumab, nivolumab and atezolizimab were widened with prolonged treatment schedules.
Keywords
Full Text
Оглавление
- Краткая информация по заболеванию или состоянию (группы заболеваний или состояний)
1.1. Определение заболевания или состояния (группы заболеваний или состояний)
1.2. Этиология и патогенез заболевания или состояния (группы заболеваний или состояний)
1.3. Эпидемиология заболевания или состояния (группы заболеваний или состояний)
1.4. Особенности кодирования заболевания или состояния (группы заболеваний или состояний) по Международной статистической классификации болезней и проблем, связанных со здоровьем
1.5. Классификация заболевания или состояния (группы заболеваний или состояний)
1.6. Клиническая картина заболевания или состояния (группы заболеваний или состояний)
- Диагностика заболевания или состояния (группы заболеваний или состояний), медицинские показания и противопоказания к применению методов диагностики
2.1. Жалобы и анамнез
2.2. Физикальное обследование
2.3. Лабораторные диагностические исследования
2.4. Инструментальные диагностические исследования
2.5. Иные диагностические исследования
- Лечение, включая медикаментозную и немедикаментозную терапию, диетотерапию, обезболивание, медицинские показания и противопоказания к применению методов лечения
3.1. Лечение пациентов с немелкоклеточным раком легкого
3.1.1. Принципы лечения пациентов с 0–IIIА стадиями заболевания
3.1.2. Принципы лечения пациентов с IIIB–IIIC стадией заболевания
3.1.3. Принципы лечения пациентов с IV стадией заболевания
3.1.3.1. Химиотерапия 1-й линии
3.1.3.2. Иммунотерапия
3.1.3.3. Лекарственная терапия 2-й линии
3.1.3.4. Молекулярно-направленная терапия: EGFR+, ALK/ROS1+, BRAF+
3.1.3.5. Лечение при метастазировании в головной мозг
3.1.4. Аспекты хирургического лечения
3.1.5. Лекарственное противоопухолевое лечение
3.1.6. Паллиативная, в том числе лучевая, и симптоматическая терапия
3.2. Лечение пациентов с мелкоклеточным раком легкого
- Медицинская реабилитация, медицинские показания и противопоказания к применению методов реабилитации
4.1. Предреабилитация
4.2. Первый этап реабилитации после хирургического лечения
4.3. Второй этап реабилитации после хирургического лечения
4.4. Третий этап реабилитации после хирургического лечения
4.5. Реабилитация при химиотерапии
4.6. Реабилитация при лучевой терапии
- Профилактика и диспансерное наблюдение, медицинские показания и противопоказания к применению методов профилактики
- Организация оказания медицинской помощи
- Дополнительная информация (в том числе факторы, влияющие на исход заболевания или состояния)
Критерии оценки качества медицинской помощи
Список литературы
Приложение А1. Состав рабочей группы по разработке и пересмотру клинических рекомендаций
Приложение А2. Методология разработки клинических рекомендаций
Приложение А3. Справочные материалы, включая соответствие показаний к применению и противопоказаний, способов применения и доз лекарственных препаратов, инструкции по применению лекарственного препарата
Приложение Б. Алгоритмы действий врача
Приложение В. Информация для пациента
Приложение Г1–ГN. Шкалы оценки, вопросники и другие оценочные инструменты состояния пациента, приведенные в клинических рекомендациях
Приложение Г1. Шкала Карновского
Приложение Г2. Визуально-аналоговая шкала оценки болевого синдрома
Приложение Г3. Шкала оценки тяжести состояния пациента по версии Всемирной организации здравоохранения/ECOG
Список сокращений
в/в – внутривенно
ГКС – глюкокортикостероиды
ГМ – головной мозг
ИТ – иммунная терапия (иммунотерапия)
ИТК – ингибиторы тирозинкиназы
КТ – компьютерная томография
ЛТ – лучевая терапия
ЛУ – лимфатические узлы
МРЛ – мелкоклеточный рак легкого
МРТ – магнитно-резонансная томография
НДКТ – низкодозная компьютерная томография
НМРЛ – немелкоклеточный рак легкого
ОСГ – остеосцинтиграфия
ПЭТ – позитронно-эмиссионная томография
РКИ – рандомизированное клиническое исследование
РЛ – рак легкого
РОД – разовая очаговая доза
СОД – суммарная очаговая доза
УДД – уровень достоверности доказательств
УЗИ – ультразвуковое исследование
УУР – уровень убедительности рекомендаций
ФБС – фибробронхоскопия
ФДГ – фтордезоксиглюкоза
ХЛТ – химиолучевая терапия
ХТ – химиотерапия
цоДНК – циркулирующая опухолевая ДНК
ALK (anaplastic lymphoma kinase) – киназа анапластической лимфомы
AUC (area under curve) – площадь под фармакологической кривой «концентрация–время». Расчет дозы карбоплатина по площади под фармакологической кривой производится по формуле Калверта (Calvert, 1989): доза карбоплатина, мг = AUC × (клиренс креатинина + 25)
ECOG PS (Eastern Cooperative Oncology Group Performance Status) – шкала оценки общего состояния пациента Восточной объединенной онкологической группы
EGFR (epidermal growth factor receptor) – рецептор эпидермального фактора роста
EUS/EBUS (esophageal/endobronchial ultrasound) – трансэзофагеальная/трансбронхиальная сонография
MEK (mitogen-activated protein kinase) – внутриклеточная сигнальная молекула протеинкиназа, также известная как MAPK/ERK-киназа
PD1/PD-L1 (programmed cell death 1/programmed cell death 1 ligand) – мембранный белок запрограммированной смерти клеток/его лиганд
SCC (squamous cell carcinoma antigen) – антиген плоскоклеточной карциномы
TNM (от tumor, nodus и metastasis) – Международная классификация стадий злокачественных новообразований
**Жизненно необходимые и важнейшие лекарственные препараты
#Препарат, применяющийся не в соответствии с показаниями к применению и противопоказаниями, способами применения и дозами, содержащимися в инструкции по применению лекарственного препарата (офф-лейбл)
Термины и определения
Anaplastic lymphoma kinase – рецепторная тирозинкиназа из семейства инсулинзависимых рецепторов.
BRAF – онкоген, который кодирует серин-треониновую протеинкиназу B-Raf.
CYFRA 21-1 – цитокератиновый фрагмент 19.
EGFR – рецептор эпидермального фактора роста.
PD1 – мембранный белок, рецептор программируемой смерти 1.
ROS1 – онкоген, который кодирует рецепторную тирозинкиназу, родственную киназе анапластической лимфомы, а также ряду членов семейства инсулиновых рецепторов.
Компьютерная томография (КТ) – метод получения послойных изображений при сканировании объекта веерообразным пучком рентгеновского излучения.
Магнитно-резонансная томография (МРТ) – метод получения послойных изображений на основе использования ядерного магнитного резонанса и регистрации электромагнитного излучения.
Позитронно-эмиссионная томография (ПЭТ) – метод радионуклидной диагностики, основанный на регистрации электромагнитных волн, возникающих при аннигиляции позитронов с электронами.
Предреабилитация (prehabilitation) – реабилитация с момента постановки диагноза до начала лечения (хирургического лечения/химиотерапии/лучевой терапии).
ПЭТ/КТ-исследование – одновременное проведение ПЭТ- и КТ-исследования с последующим совмещением полученных изображений.
Рак легкого (РЛ) – злокачественное новообразование, берущее начало из эпителиальных клеток легкого.
Рентгенография органов грудной клетки – методика получения проекционного изображения исследуемого объекта при регистрации ослабленного в исследуемом объекте рентгеновского излучения.
Сцинтиграфия скелета – метод радионуклидной диагностики, основанный на введении в организм пациента тропного к костной ткани радиофармацевтического препарата и последующей регистрации его распределения и накопления в скелете с помощью γ-излучения изотопа, входящего в состав препарата.
Ультразвуковая допплерография – неинвазивное исследование движущихся объектов с помощью ультразвуковых волн.
Ультразвуковое исследование (УЗИ) – метод получения изображений структуры исследуемого объекта в результате регистрации отраженного ультразвукового сигнала.
Этапы реабилитации:
- I этап – реабилитация в период специализированного лечения основного заболевания (включая хирургическое лечение/химиотерапию/лучевую терапию) в отделениях медицинских организаций по профилю основного заболевания;
- II этап – реабилитация в ранний восстановительный период течения заболевания, поздний реабилитационный период, период остаточных явлений заболевания в стационарных условиях медицинских организаций (реабилитационных центров, отделений реабилитации);
- III этап – реабилитация в ранний и поздний реабилитационные периоды, период остаточных явлений заболевания в отделениях (кабинетах) реабилитации, физиотерапии, лечебной физкультуры, рефлексотерапии, мануальной терапии, психотерапии, медицинской психологии, оказывающих медицинскую помощь в амбулаторных условиях, дневных стационарах, а также выездными бригадами на дому (в том числе в условиях санаторно-курортных организаций), кабинетах логопеда (учителя-дефектолога).
1. Краткая информация по заболеванию или состоянию (группы заболеваний или состояний)
1.1. Определение заболевания или состояния (группы заболеваний или состояний)
Рак легкого (РЛ) – собирательное понятие, объединяющее разные по происхождению, гистологической структуре, клиническому течению и результатам лечения злокачественные эпителиальные опухоли. Развиваются они из покровного эпителия слизистой оболочки бронхов, бронхиальных слизистых желез бронхиол и легочных альвеол [1, 2].
1.2. Этиология и патогенез заболевания или состояния (группы заболеваний или состояний)
У подавляющего большинства пациентов, страдающих от РЛ (85–90%), развитие заболевания связано с курением: как активным, так и пассивным. Кроме того, к факторам риска можно отнести облучение (проведенную ранее лучевую терапию – ЛТ по поводу других опухолей внутригрудной локализации), воздействие радона, асбеста, мышьяка [3].
1.3. Эпидемиология заболевания или состояния (группы заболеваний или состояний)
По заболеваемости РЛ занимает 1-е место среди других злокачественных опухолей у мужчин в России, а по смертности – 1-е место среди мужчин и женщин как в России, так и в мире.
В 2019 г. в России диагноз РЛ впервые установлен у 49 145 человек [4]. Занимает 1-е место у мужчин по заболеваемости и смертности. У женщин РЛ до 2020 г. также был на 1-м месте среди причин смерти от онкологических заболеваний. От него ежегодно умирает больше пациентов, чем от рака простаты, молочной железы и толстой кишки вместе взятых [5].
1.4. Особенности кодирования заболевания или состояния (группы заболеваний или состояний) по Международной статистической классификации болезней и проблем, связанных со здоровьем
C34.0 – Злокачественное новообразование главных бронхов, киля трахеи, корня легкого.
C34.1 – Злокачественное новообразование верхней доли, бронхов или легкого.
C34.2 – Злокачественное новообразование средней доли, бронхов или легкого.
C34.3 – Злокачественное новообразование нижней доли, бронхов или легкого.
C34.8 – Поражение бронхов или легкого, выходящее за пределы одной и более вышеуказанных локализаций.
C34.9 – Злокачественное новообразование бронхов или легкого неуточненной локализации.
1.5. Классификация заболевания или состояния (группы заболеваний или состояний)
Международная гистологическая классификация (2015) [5]
8140/3 Аденокарцинома
8250/3 • со стелющимся типом роста (lepidic) G-I
G1 8551/3 • ацинарная G-II
8260/3 • папиллярная G-III
8265/3 • микропапиллярная
8230/3 • солидная
8253/3 • инвазивная муцинозная
8254/3 • смешанная инвазивная муцинозная и немуцинозная
8480/3 • коллоидная
8333/3 • фетальная
8144/3 • кишечного типа
Минимально инвазивная аденокарцинома
8250/2 • немуцинозная
8250/3 • муцинозная
Преинвазивные опухоли
8250/0 Атипичная аденоматозная гиперплазия
Аденокарцинома in situ
8410/2 • немуцинозная
8253/2 • муцинозная
8070/3 Плоскоклеточный рак
8071/3 • ороговевающий
8072/3 • неороговевающий
8083/3 • базалоидный
Преинвазивные опухоли
8070/2 Плоскоклеточная карцинома in situ
Нейроэндокринные опухоли
8041/3 Мелкоклеточный рак
8045/3 Комбинированный мелкоклеточный рак
8013/3 Крупноклеточная нейроэндокринная карцинома
8013/3 Комбинированная крупноклеточная нейроэндокринная карцинома
Карциноидные опухоли
8240/3 Типичный карциноид
8249/3 Атипичный карциноид
8040/0 Диффузная идиопатическая легочная нейроэндокринная гиперплазия
8012/3 Крупноклеточная карцинома
8022/3 Плеоморфная карцинома
8032/3 Веретеноклеточная карцинома
8031/3 Гигантоклеточная карцинома
8980/3 Карциносаркома
8972/3 Легочная бластома
Другие неклассифицируемые опухоли
8082/3 Лимфоэпителиомоподобная карцинома
8023/3 NUT-карцинома
Опухоли по типу опухолей слюнных желез
8430/3 Мукоэпидермоидная карцинома
8200/3 Аденокистозный рак
8562/3 Эпителиально-миоэпителиальная карцинома
8940/0 Плеоморфная аденома
Клинико-анатомическая классификация
Центральный РЛ локализуется в бронхах (главном, промежуточном, долевом, сегментарном, субсегментарном). По направлению роста различают экзофитный (эндобронхиальный) рак, при котором опухоль растет в просвет бронха; эндофитный (экзобронхиальный) рак, при котором опухоль растет преимущественно в толщу легочной паренхимы; разветвленный рак с муфтообразным перибронхиальным ростом опухоли вокруг бронхов, а также опухоли со смешанным характером роста с преобладанием того или иного компонента [1, 2].
Периферический РЛ локализуется в периферических отделах легкого.
Различают узловую форму опухоли, пневмониеподобный рак и рак верхушки легкого с синдромом Панкоста [1, 2].
Стадирование
Для определения стадии РЛ используется 8-е издание (2017 г.) Международной классификации стадий злокачественных новообразований TNM (tumor, nodus и metastasis) [6, 7]; табл. 1.
Таблица 1. Стадирование РЛ по Международной классификации стадий злокачественных новообразований TNM (8-е издание, 2017) Table 1. Staging of lung cancer (LC) according to the TNM Classification of Malignant Tumours (8th edition, 2017) | |||
Стадия | T | N | M |
Оккультная | Tx | N0 | M0 |
0 | Tis | N0 | M0 |
IA | T1 | N0 | M0 |
IA1 | T1mi, T1a | N0 | M0 |
IA2 | T1b | N0 | M0 |
IA3 | T1c | N0 | M0 |
IB | T2a | N0 | M0 |
IIA | T2b | N0 | M0 |
IIB | T1a–c, T2a,b T3 | N1 N0 | M0 M0 |
IIIA | T1a–c, T2a,b T3 T4 | N2 N1 N0, N1 | M0 M0 M0 |
IIIB | T1a–c, T2a,b T3, T4 | N3 N2 | M0 M0 |
IIIC | T3, T4 | N3 | M0 |
IV | Любая T | Любое N | M1 |
IVA | Любая T | Любое N | M1a,b |
IVB | Любая T | Любое N | M1c |
T – первичная опухоль;
Тх – первичная опухоль не может быть оценена или опухоль верифицирована путем обнаружения злокачественных клеток в мокроте или лаваже, при этом опухоль не визуализируется при бронхоскопии;
Т0 – первичная опухоль не определяется;
Tis – карцинома in situ;
Т1 – опухоль достигает 30 мм в диаметре или менее в наибольшем измерении, окружена легочной паренхимой или висцеральной плеврой, нет признаков инвазии проксимальнее долевого бронха при бронхоскопии (это значит, что опухоль не расположена в главном бронхе);
Т1mi – минимально инвазивная аденокарцинома;
T1а – опухоль 10 мм в диаметре или менее в наибольшем измерении;
T1b – опухоль от 10 до 20 мм в диаметре в наибольшем измерении;
Т1с – опухоль от 20 до 30 мм в диаметре в наибольшем измерении;
Т2 – опухоль от 31 до 50 мм в диаметре в наибольшем измерении или опухоль в сочетании с вовлечением главного бронха, независимо от расстояния до карины, но без ее поражения; с поражением висцеральной плевры; с ателектазом или обструктивным пневмонитом, который располагается в прикорневых отделах, вовлекает часть или все легкое;
Т2а – опухоль от 31 до 40 мм в диаметре в наибольшем измерении или опухоль, размер которой не может быть определен (например, если опухоль неотделима от ателектаза);
Т2b – опухоль от 41 до 50 мм в диаметре в наибольшем измерении;
Т3 – опухоль от 51 до 70 мм в диаметре в наибольшем измерении или прямая инвазия в грудную стенку (включая париетальную плевру и опухоли верхней борозды), диафрагмальный нерв, париетальный перикард, а также метастатические узлы (узел) в той же доле;
Т4 – опухоль более 70 мм в диаметре в наибольшем измерении или поражение диафрагмы, средостения, сердца, крупных сосудов, трахеи, возвратного гортанного нерва, пищевода, тела позвонка, бифуркации трахеи, висцерального перикарда, а также метастатические узлы (узел) в других ипсилатеральных долях;
N – вовлечение регионарных лимфатических узлов (ЛУ);
Nx – невозможно дать оценку регионарным ЛУ;
N0 – нет метастазов в регионарных ЛУ;
N1 – метастазы в ипсилатеральных перибронхиальных и/или ипсилатеральных корневых ЛУ или метастазы во внутрилегочных ЛУ, включая прямое поражение ЛУ;
N2 – метастазы в ипсилатеральных медиастинальных и/или субкаринальных ЛУ;
N3 – метастазы в контралатеральных медиастинальных, контралатеральных корневых, ипсилатеральных или контралатеральных любых лестничных или надключичных ЛУ;
M – отдаленные метастазы;
М0 – нет отдаленных метастазов;
М1 – отдаленные метастазы есть;
М1а – опухолевые узлы в контралатеральном легком, опухолевое узелковое поражение плевры, метастатический плевральный или перикардиальный выпот;
M1b – одиночный отдаленный опухолевый узел;
М1с – множественные внелегочные метастазы в одном или нескольких органах.
Для уточнения локализации отдаленного метастатического очага (М) применяют дополнительную градацию:
ADP – почки;
BRA – головной мозг (ГМ);
HEP – печень;
LYM – ЛУ;
MAR – костный мозг;
OSS – кости;
OTH – другие;
PER – брюшная полость;
PLE – плевра;
PUL – легкое;
SADP – надпочечники;
SKI – кожа.
При клинической оценке распространенности опухолевого процесса перед символами TNM ставится «с», а при патогистологической классификации – «р». Требования к определению категории pT, pN, pM аналогичны таковым для категории сT, сN, сM. Символ рN может быть оценен при исследовании не менее 6 ЛУ, 3 из которых средостенные, из них 1 – бифуркационный.
Для мелкоклеточного рака легкого (МРЛ) также применяется упрощенная классификация по степени распространенности: локализованная форма и распространенная форма. Локализованная форма характеризуется распространенностью опухолевого процесса в одном легком и средостении, в пределах гемиторакса и возможностью облучения одним полем.
1.6. Клиническая картина заболевания или состояния (группы заболеваний или состояний)
Клинические симптомы опухолевого поражения могут сочетаться с симптомами сопутствующих осложнений. Первичные симптомы – кашель, одышка, боль в груди, кровохарканье, общие симптомы – слабость, утомляемость, снижение аппетита. К клиническим проявлениям относятся также паранеопластические синдромы. Возможно и бессимптомное течение РЛ.
2. Диагностика заболевания или состояния (группы заболеваний или состояний), медицинские показания и противопоказания к применению методов диагностики
Критерии установления диагноза: при наличии результатов комплексного обследования по оценке распространенности опухолевого процесса и морфологической верификации диагноз РЛ считается доказанным. Если в силу каких-либо обстоятельств провести верификацию диагноза не представляется возможным, то на основании клинико-рентгенологической картины, по решению консилиума, может быть определена тактика лечения.
2.1. Жалобы и анамнез
Выраженность клинической симптоматики при РЛ зависит от клинико-анатомической формы новообразования, его гистологической структуры, локализации, размеров и типа роста опухоли, характера метастазирования, сопутствующих воспалительных изменений в бронхах и легочной ткани [1].
Кашель при центральном РЛ у большинства пациентов сухой, временами надсадный. С нарастанием обтурации бронха кашель может сопровождаться мокротой слизистого или слизисто-гнойного характера.
Кровохарканье может проявляться в виде прожилок алой крови в мокроте или в виде диффузно окрашенной мокроты.
Одышка выражена тем ярче, чем крупнее просвет пораженного бронха при центральном раке, или ее выраженность зависит от размера периферической опухоли, т.е. степени сдавления анатомических структур средостения, особенно крупных венозных стволов, бронхов и трахеи.
Боль в грудной клетке разной интенсивности на стороне поражения может быть обусловлена локализацией ново- образования в плащевой зоне легкого, особенно при прорастании опухолью плевры и грудной стенки, а также наличием плеврального выпота или ателектаза легкого с признаками обтурационного пневмонита.
При наличии периферического рака верхушки легкого может наблюдаться симптомокомплекс, описанный Г. Панкостом (H. Pancoast) в 1924 г. (боль в участке плечевого сустава и плеча, атрофия мышц предплечья, синдром Горнера). Рентгенологическими особенностями этой формы считают локализацию опухолевого узла в области верхушки, сравнительно быстрое прорастание в плевру, деструкцию I, II ребер, а иногда и поперечных отростков позвонков.
Синдром сдавления верхней полой вены (цианоз, отек лица, шеи, верхних конечностей, развитые подкожные венозные коллатерали на туловище) наиболее характерен для МРЛ, при котором часто наблюдается массивное поражение ЛУ средостения и, как следствие, сдавление верхней полой вены.
Перечисленные симптомы и синдромы не патогномоничны для РЛ и могут иметь место при неопухолевой легочной и общесоматической внелегочной патологии. Так, кровохарканье может наблюдаться при туберкулезе легкого и декомпенсированной кардиальной патологии, одышка – при хронической обструктивной болезни легких, боли в грудной клетке – при воспалительных плевритах, радикулитах, межреберной невралгии, кашель – при простудных, вирусных инфекциях, туберкулезе и гнойных процессах в легких, а симптомы общей интоксикации присущи большой группе заболеваний.
У некоторых пациентов выявляются паранеопластические синдромы, связанные с гиперпродукцией гормонов (синдромы секреции адренокортикотропного, антидиуретического, паратиреоидного гормонов, эстрогенов, серотонина).
РЛ может сопровождаться тромбофлебитом, разными вариантами нейро- и миопатии, своеобразными дерматозами, нарушениями жирового и липидного обмена, артралгическими и ревматоидноподобными состояниями. Нередко проявляется остеоартропатией (синдромом Мари–Бамбергера), заключающейся в утолщении и склерозе длинных трубчатых костей голеней и предплечий, мелких трубчатых костей кистей и стоп, припухлости суставов (локтевых, голеностопных), колбовидном утолщении концевых фаланг пальцев кистей (синдроме «барабанных палочек») [1]. При периферическом раке верхушки легкого возможно появление синдрома Бернара–Горнера (птоза, миоза, энофтальма) в сочетании с болями в плечевом суставе и плече, прогрессирующей атрофией мышц дистальных отделов предплечья, обусловленными непосредственным распространением опухоли через купол плевры на плечевое сплетение, поперечные отростки и дужки нижних шейных позвонков, а также симпатические нервы [2].
Возможно бессимптомное развитие заболевания, при котором оно становится случайной рентгенологической находкой.
- При сборе анамнеза у всех пациентов рекомендуется обращать внимание на стаж курения и количество потребляемых сигарет, профессиональные вредности для верификации диагноза и определения адекватной лечебной тактики [1–3].
Уровень убедительности рекомендаций – УУР С (уровень достоверности доказательств – УДД 5).
2.2. Физикальное обследование
- Рекомендуются тщательный физикальный осмотр у всех пациентов, включающий пальпацию шейно-надключичных зон, оценка нутритивного статуса для верификации диагноза [1, 2].
УУР С (УДД 5).
2.3. Лабораторные диагностические исследования
- Рекомендуется в целях дифференциальной диагностики на этапе установления диагноза и в целях оценки эффективности лечения определять уровень следующих онкомаркеров (в зависимости от гистологической структуры РЛ):
- нейронспецифической енолазы при МРЛ [1];
- растворимого фрагмента цитокератина 19 (CYFRA 21-1) в крови, антигена плоскоклеточной карциномы (squamous cell carcinoma antigen – SCC) в крови;
- CYFRA 21-1 в крови, антигена аденогенных типов рака CA-125 в крови при аденокарциноме [8];
- CYFRA 21-1 и SCC в крови, ракового эмбрионального антигена при крупноклеточном раке [8].
УУР С (УДД 5).
- Рекомендуется пациентам с подозрением на РЛ проводить развернутый клинический и биохимический анализы крови (включая следующие показатели: глюкоза, креатинин, общий билирубин, альбумин, аланинаминотрансфераза, аспартатаминотрансфераза, щелочная фосфатаза), исследование свертывающей системы крови (включая оценку активированного частичного тромбопластинового времени, фибриноген, международное нормализованное отношение, протромбиновое время), общий анализ мочи на наличие системной воспалительной реакции и определение уровня ее выраженности, установление функционального статуса кроветворной, гемостатической, детоксикационной и выделительной систем [8, 9].
УУР С (УДД 5).
- При выявлении неплоскоклеточного (в том числе диморфного) рака рекомендуется проведение молекулярно- генетического исследования мутаций в гене EGFR (18–21-й экзоны), BRAF V600E в биопсийном (операционном) материале (в том числе цитологическом); молекулярно-генетического исследования транслокации генов ALK и ROS1. При отрицательных или неизвестных данных о наличии мутаций гена EGFR или транслокаций гена ALK следует проводить тестирование для определения экспрессии белка PD-L1 иммуногистохимическим методом (показано для неплоскоклеточного и плоскоклеточного немелкоклеточного рака легкого – НМРЛ и только на гистологическом материале). Исследования требуются для прогноза и определения тактики лечения болезни [8, 10].
УУР C (УДД 5).
Комментарии: в настоящее время выделено несколько биомаркеров, которые помогают выделить подгруппу пациентов со значимым ответом на определенную терапию. Данные биомаркеры включают ALK, ROS1-транслокацию генов, EGFR (18–21-й экзоны), BRAF V600E-активирующие мутации и PD-L1-экспрессию. Молекулярно-генетическое тестирование может быть оправдано и в случае плоскоклеточного рака или при затруднении (при малом количестве материала) в определении гистологического подтипа у некурящих молодых пациентов [8, 10].
- При выявлении неплоскоклеточного (в том числе диморф- ного) рака при отсутствии возможности проведения молекулярно-генетического исследования в биопсийном (операционном) материале (в том числе цитологическом) рекомендовано исследование свободно циркулирующей опухолевой ДНК (цоДНК) плазмы крови в целях детектирования мутаций в генах EGFR [9, 11].
УУР C (УДД 5).
Комментарии: исследование свободно цоДНК плазмы крови (или жидкостная биопсия) не рекомендуется проводить вместо молекулярно-генетического исследования биопсийного материала. Для исследования мутаций с использованием жидкостной биопсии характерны высокая чувствительность и низкая специфичность, обусловленная незначительным и нестабильным количеством цоДНК. В соответствии с исследованиями вероятность ложноотрицательного результата при проведении жидкостной биопсии по сравнению с традиционной может составлять до 30% [12–15]. Несмотря на указанные ограничения жидкостной биопсии, исследование рекомендовано для выявления мутаций гена EGFR и определения эффективности таргетной терапии в двух случаях: 1) при неоперабельном раке, когда тканевый образец недоступен для молекулярно-генетического исследования; 2) когда невозможно провести молекулярно-генетическое исследование по тканевому образцу ввиду его низкого качества или количества [11].
- При проведении молекулярно-генетического исследования рекомендуется проводить анализ мутаций гена EGFR как в отношении распространенных генетических нарушений (делеции в 19-м экзоне; точечная замена p.L858R в 21-м экзоне), так и в отношении менее распространенных генетических нарушений в 18–21-м экзоне (в частности вставки в 19-м экзоне, а также точечные замены p.L861Q, p.G719X, p.S768I) [16–20].
УУР С (УДД 5).
Комментарии: в гене EGFR описаны генетические нарушения, ассоциированные как с потенциальной эффективностью ингибиторов EGFR, так и с резистентностью к ингибиторам EGFR. В случае использования высокопроизводительного секвенирования могут быть обнаружены дополнительные мутации гена EGFR, значимость которых в отношении назначения таргетной терапии может быть неопределенной. Таким образом, результаты молекулярно-генетического исследования мутаций гена EGFR должны включать информацию о том, какое именно генетическое нарушение обнаружено.
- Молекулярно-генетическое исследование неплоскоклеточного (в том числе диморфного) рака может быть рекомендовано в целях определения амплификаций гена MET, мутаций пропуска 14-го экзона гена MET, мутаций гена ERBB2, перестройки RET, а также анализа мутационной нагрузки [21] для назначения экспериментальной терапии в рамках клинических исследований.
УУР C (УДД 5).
Комментарии: мутационная нагрузка исследуется с помощью высокопроизводительного секвенирования. На сегодняшний день нет консенсуса в отношении методологических стандартов измерения мутационной нагрузки. В рамках разных клинических исследований, в которых изучалась эффективность иммунотерапии (ИТ) в зависимости от мутационной нагрузки пациентов, использовались разные методики измерения мутационной нагрузки, которые варьировались в отношении как набора генов, анализируемых в рамках высокопроизводительного секвенирования, так и методов фильтрации генетических вариантов, биоинформатического анализа данных, требований к биологическому образцу, пригодному к тестированию и т.д. [22, 23]. На сегодняшний день отсутствуют исследования, демонстрирующие преимущество одного метода перед другими, в отношении эффективности выбора группы пациентов, отвечающих на ИТ [24, 25]. Исследование мутационной нагрузки должно проводиться в лаборатории, использующей либо референсную методологию измерения мутационной нагрузки, продемонстрировавшей корреляцию с эффективностью ИТ в рамках рандомизированных клинических исследований (РКИ), либо апробированную методологию, продемонстрировавшую корреляцию с референсным методом [26–31].
2.4. Инструментальные диагностические исследования
Визуализация
- Рекомендуется проведение стандартной рентгенографии органов грудной клетки всем пациентам при подозрении на РЛ по клиническим данным (клинические симптомы) [8, 9].
УУР С (УДД 5).
- Рекомендуется проведение компьютерной томографии (КТ) органов грудной клетки от уровня выше верхней апертуры до уровня окончания реберных синусов (включая надпочечники) всем пациентам с подозрением на РЛ по данным рентгенографии органов грудной полости или при невозможности исключить РЛ на основе клинического обследования при отсутствии изменений на рентгенограммах [8, 9, 32].
УУР С (УДД 5).
Комментарии: КТ является основной методикой визуализации для оценки патологических изменений, установленных при рентгенографии. При КТ могут быть выявлены изменения, не видимые на обзорных рентгенограммах, имеющих важное значение для определения тактики лечения пациентов с РЛ. При локализации изменений в области средостения и корней легких, а также при необходимости дифференциальной диагностики выявленных изменений целесообразно применять КТ-исследование с внутривенным болюсным контрастированием.
При центральном расположении опухоли КТ позволяет выявить изменения в бронхах до развития воспаления легких и формирования обтурационного ателектаза. В сравнении с фибробронхоскопией (ФБС) точность КТ выше при перибронхиально расположенных образованиях и ниже – при поверхностных эндобронхиальных опухолях.
Периферическая опухоль может иметь вид одиночного очага разной плотности, полости распада или участка инфильтрации некруглой формы (пневмониеподобная форма рака). Реже на этапе первичной диагностики выявляют опухоль, которая врастает в грудную стенку (кортикоплевральная форма), средостение (медиастинальная форма), верхнюю апертуру (опухоль Панкоста) или представляет собой очаговую диссеминацию в легком.
В зависимости от плотности очаг периферического рака может быть солидного типа, частично солидного типа или очагом по типу «матового стекла». Солидный очаг чаще имеет бугристые и/или лучистые контуры, стенки дренирующего бронха утолщены, висцеральная плевра втянута в опухоль и локально утолщена.
Для дифференциальной диагностики с доброкачественными гранулемами (туберкулема) может иметь значение накопление контраста в опухоли (при динамической КТ и КТ-перфузии).
Позитронно-эмиссионная томография (ПЭТ) как метод диагностики солидных очагов оценивается неоднозначно, особенно в странах с высоким бременем туберкулеза. Очаг по типу «матового стекла» характерен для аденокарциномы со стелющимся ростом, в том числе in situ. Очаги по типу «матового стекла» увеличиваются медленнее солидных очагов. При ПЭТ с [18F] фтордезоксиглюкозой (ФДГ) такие очаги отличаются низким уровнем накопления изотопа. Субсолидный очаг имеет центральный солидный компонент и периферическую зону «матового стекла». Солидная часть очага ассоциируется с инвазивным ростом и имеет значение для определения прогноза и оценки Т-стадии опухолевого роста.
- Рекомендуется для определения стадии (распространенности) опухолевого процесса при РЛ применять следующие методы визуализации:
- Для оценки первичной опухоли в грудной полости – проведение КТ с внутривенным контрастированием органов грудной клетки от уровня выше верхней апертуры до уровня окончания реберных синусов (включая печень и надпочечники) [32–34].
УУР С (УДД 5).
Комментарий: при невозможности проведения КТ органов грудной клетки (неисправность оборудования и пр.) или при невозможности применения внутривенного контрастирования (тяжелая аллергическая реакция на йодсодержащие контрастные средства в анамнезе, отсутствие автоматического шприца-инжектора и пр.) возможно выполнение магнитно-резонансной томографии (МРТ) органов грудной полости при наличии оборудования и подготовленных специалистов.
- Для оценки регионарных ЛУ (N) и выявления отдаленных метастазов (M) – проведение совмещенного ПЭТ/КТ-исследования всего тела [33, 35, 36].
УУР С (УДД 5).
Комментарии: совмещенное ПЭТ/КТ-[18F]ФДГ в целом является более эффективным исследованием в сравнении с ультразвуковым исследованием (УЗИ), КТ и МРТ в выявлении распространенности опухолевого процесса, в том числе в выявлении метастазов в ЛУ, солидных органах, костях и костном мозге, серозных оболочках. Применение ПЭТ/КТ-[18F]ФДГ позволяет у 1/3 пациентов изменить стадию опухолевого процесса. Совмещенное ПЭТ/КТ-[18F]ФДГ-исследование не позволяет достоверно выявлять метастазы в ГМ, что определяет необходимость применения МРТ или КТ с внутривенным контрастированием. При невозможности выполнения ПЭТ/КТ-[18F]ФДГ это исследование может быть заменено КТ с внутривенным контрастированием области живота и таза в сочетании с остеосцинтиграфией (ОСГ) костей скелета (ОФЭКТ/КТ).
УУР С (УДД 5).
Комментарии: внутривенное контрастирование достоверно повышает чувствительность метода в выявлении очагов метастазов в ГМ, особенно небольшого размера. При невозможности проведения МРТ-исследование может быть заменено на КТ ГМ с внутривенным контрастированием.
- Рекомендуется при динамическом наблюдении пациента после хирургического, лучевого и химиотерапевтического лечения РЛ проведение КТ органов грудной клетки, в том числе при наличии показаний, с внутривенным контрастированием [8, 9].
УУР С (УДД 5).
- Рекомендуется применение низкодозной КТ (НДКТ) органов грудной клетки для скрининга РЛ в группах риска [37–41].
УУР А (УДД 1).
Комментарии: ряд проспективных рандомизированных исследований показал, что применение НДКТ в группах риска по РЛ с частотой раз в год приводит к снижению смертности от этого заболевания в популяции на 20% и более [37, 39, 40]. Группы риска включают пациентов в возрасте 55–80 лет, курящих в настоящее время (индекс курения – 30 пачка/лет) или бросивших курить не более 15 лет назад.
Программа скрининга РЛ предусматривает три основных этапа: 1) организационно-методический (информирование населения, выявление групп риска, составление плана-графика обследований, ведение картотеки и пр.); 2) диагностический (проведение диагностического теста в соответствии с международными и отечественными рекомендациями и стандартами, с учетом региональных особенностей системы здравоохранения); 3) онкологический (возможность дообследования или наблюдения пациентов с выявленной при НДКТ патологией в легких в условиях специализированной онкологической медицинской помощи).
Возможность реализации программы НДКТ-скрининга РЛ определяется региональными возможностями системы здравоохранения, в том числе технологическими, организационными, географическими, экономическими и пр. При ограниченных ресурсах внедрение такой формы скрининга нецелесообразно.
Популяционный скрининг РЛ с использованием НДКТ не должен применяться для пациентов без доказанных факторов риска, в частности для лиц старше 80 и моложе 55 лет, с меньшей интенсивностью курения, а также с хроническими заболеваниями легких (хроническая обструктивная болезнь легких, интерстициальные заболевания легких, профессиональные заболевания, хронические инфекции, в частности туберкулез, и пр.), поскольку эффективность скрининга для этих групп населения не доказана.
Рентгенографию органов грудной клетки не следует проводить для популяционного скрининга РЛ, поскольку проведенные проспективные рандомизированные исследования не выявили достоверного снижения смертности от РЛ при использовании этой методики. При этом рентгенография по-прежнему является основной методикой первичного выявления РЛ при проведении диагностического исследования по клиническим показаниям.
- Рекомендуется пациентам с подозрением на РЛ проведение бронхологического исследования (ФБС) при центральном расположении опухолевого узла в легком или периферическом расположении новообразования, но с наличием «дренирующего» бронха с целью оценки локализации, распространенности опухолевого процесса и получения материала для патологоанатомического исследования биопсийного (операционного) материала (в том числе цитологического исследования) [1, 2].
УУР С (УДД 5).
Комментарии: бронхологическое исследование относят к основным и обязательным методам диагностики РЛ. Оно позволяет не только визуально исследовать гортань, трахею и все бронхи, непосредственно увидеть локализацию опухоли, определить границы ее распространения, косвенно судить об увеличении ЛУ корня легкого и средостения, но и провести биопсию для гистологического исследования, получить материал (браш-биоптаты, мазки-отпечатки, соскоб или смыв из бронхиального дерева) для цитологического изучения, т.е. морфологически подтвердить диагноз и уточнить гистологическую структуру опухоли.
В последние годы все шире используются диагностические аппараты, объединяющие в себе возможности рентгеноэндоскопии, эндосонографии и флюоресцентной эндоскопии. Наиболее перспективным методом выявления скрытых микроочагов рака слизистой оболочки считается бронхоскопия аутофлюоресцентная, которая основана на эффекте аутофлюоресценции и при которой регистрируется концентрация в опухоли эндогенных фотосенсибилизаторов [1, 2].
- Рекомендуется пациентам с подозрением на РЛ проведение трансторакальной биопсии под рентгенологическим или ультразвуковым контролем периферического образования в легком, если совокупность результатов перечисленных выше методов диагностики не позволяет верифицировать процесс, а вероятность злокачественной опухоли остается высокой. В случае неэффективности трансторакальной биопсии может быть использована торакоскопия для верификации диагноза [8, 9].
УУР С (УДД 5).
- Проведение трансбронхиальной или трансэзофагеальной пункции (EBUS/EUS), медиастиноскопии, торакоскопии [8, 9] рекомендуется пациентам при подозрении на метастатическое поражение ЛУ средостения (N2–3) для оценки распространенности процесса.
УУР С (УДД 5).
Комментарии: после интраоперационной торакоскопической ревизии и срочного патологоанатомического исследования биопсийного (операционного) материала в зависимости от клинической ситуации операцию завершают удалением адекватного объема легочной ткани, а при злокачественном процессе дополняют ее медиастинальной лимфаденэктомией.
Диагностическую видеоторакоскопию проводят:
- при отсутствии результатов бронхологического и/или других исследований для получения морфологического материала из ЛУ средостения или первичной опухоли у неоперабельных пациентов;
- с целью дифференциальной диагностики медиастинальной формы РЛ и опухоли переднего средостения (в случае неинформативности трансторакальной биопсии);
- при экссудативном плеврите неясной этиологии;
- с целью стадирования РЛ;
- при метастазах опухоли в легком и по плевре (при невозможности применения малоинвазивных методов диагностики).
- Всем пациентам c подозрением на РЛ рекомендуется УЗИ или КТ органов брюшной полости с внутривенным контрастированием для уточнения распространенности заболевания [8, 9].
УУР С (УДД 5).
- Всем пациентам c подозрением на РЛ рекомендуется УЗИ шейно-надключичных зон для уточнения распространенности заболевания [8, 9].
УУР С (УДД 5).
- Всем пациентам c установленным диагнозом РЛ рекомендуется выполнение ОСГ для уточнения распространенности заболевания и для контроля эффективности лечения при невозможности проведения ПЭТ/КТ с [18F]ФДГ всего тела [8, 9].
УУР С (УДД 5).
- Рекомендуется выполнение электрокардиографии всем пациентам с подозрением на РЛ для выявления сопутствующей патологии [8, 9].
УУР С (УДД 5).
- Рекомендуется при подготовке пациента к хирургическому, лучевому и химиотерапевтическому лечению с целью оценки функционального статуса по показаниям проводить дополнительное обследование: эхокардиографию, холтеровское мониторирование электрокардиограммы, исследование функции внешнего дыхания, сцинтиграфию легких, ультразвуковую допплерографию сосудов шеи и нижних конечностей, эзофагогастродуоденоскопию, консультации кардиолога, эндокринолога, невролога и т.п. [8, 9].
УУР С (УДД 5).
2.5. Иные диагностические исследования
- Рекомендуется для уточнения морфологической формы РЛ (аденокарцинома или плоскоклеточный рак) проведение патологоанатомического исследования биопсийного (операционного) материала с применением иммуногистохимических методов или иммуноцитохимического исследования с моноклональными антителами [8, 9, 42].
УУР С (УДД 5).
- Рекомендуется при проведении патологоанатомического исследования биопсийного (операционного) материала тканей удаленного опухолевого препарата отражать в заключении следующие параметры для верификации диагноза:
1) состояние краев резекции;
2) гистологическое строение опухоли;
3) рТ;
4) рN (с указанием локализации, общего числа исследованных и пораженных ЛУ) [43, 44].
УУР C (УДД 5).
3. Лечение, включая медикаментозную и немедикаментозную терапию, диетотерапию, обезболивание, медицинские показания и противопоказания к применению методов лечения
3.1. Лечение пациентов с НМРЛ
Один из основных методов лечения РЛ – хирургический. Объем операции определяется распространенностью опухолевого процесса, гистологической формой опухоли и функциональным состоянием пациента.
При карциноидных опухолях хирургический метод является основным. Карциноидные опухоли, особенно их типичные формы, характеризуются менее агрессивным местным инфильтративным ростом и отдаленным метастазированием, чем другие (чаще встречающиеся) формы НМРЛ – плоскоклеточный и железистый рак. Карциноиды развиваются чаще в крупных бронхах 1, 2 и 3-го порядка и характеризуются преимущественно экзофитным, внутрипросветным ростом, без распространения опухоли по стенке бронха, что чаще позволяет выполнить органосохраняющую радикальную операцию в объеме лоб-, билобэктомии с использованием резекции и реконструкции бронхов и трахеи или изолированную радикальную резекцию бронхов, трахеи и ее бифуркации с сохранением функции всего легкого. Эндоскопическое, эндобронхиальное удаление карциноидных опухолей может быть проведено у пациентов без прорастания опухолью всей стенки бронха, у которых по тем или иным причинам нельзя провести радикальную резекцию легкого и бронха открытым способом или через торакоскопический доступ. При обследовании до операции всегда сложно установить истинную глубину поражения опухолью стенки бронха [45].
3.1.1. Принципы лечения пациентов с 0–IIIА стадиями заболевания
Пациенты 0–IIIА стадиями НМРЛ считаются операбельными с учетом функциональных показателей [1, 2].
- Пациентам с 0–IIIA стадиями НМРЛ рекомендуется хирургическое лечение с целью повышения выживаемости данных пациентов при условии соблюдения требований к радикальной операции [8, 9].
УУР С (УДД 5).
Комментарии: стандартный объем операции включает анатомическую резекцию легкого (лоб- и билобэктомию) с ипсилатеральной медиастинальной лимфодиссекцией.
Торакоскопические операции при клинической форме РЛ I стадии могут быть рекомендованы как стандартный вариант хирургического лечения наряду с обычными открытыми вмешательствами [46, 47].
- Не рекомендуются адъювантная химиотерапия (ХТ) и ЛТ пациентам с I стадией заболевания (кроме IB стадии высокого риска) [8].
УУР С (УДД 5).
- Пациентам с I стадией НМРЛ при функциональной неоперабельности, высоком риске хирургических осложнений или отказе пациента от хирургического лечения рекомендуется радикальная ЛТ с целью повышения выживаемости данных пациентов [8, 9, 48].
УУР С (УДД 4).
- Пациентам группы высокого риска с IB стадией при размере опухоли более 4 cм рекомендуется адъювантная ХТ с целью повышения выживаемости данных пациентов [49].
УУР A (УДД 1).
- Пациентам со II стадией НМРЛ в случае невозможности проведения хирургического лечения рекомендуются ХТ, или ЛТ, или ХТ с целью повышения выживаемости данных пациентов [8, 9, 48].
УУР С (УДД 5).
- Пациентам со II стадией НМРЛ рекомендуется проведение адъювантной лекарственной противоопухолевой терапии в целях повышения показателей выживаемости (табл. 2). Предоперационное противоопухолевое лечение данной группе пациентов не рекомендуется в связи с отсутствием доказательств влияния этого лечения на их выживаемость [49–52].
Таблица 2. Рекомендуемые схемы комбинированной лекарственной терапии при проведении неоадъювантной ХТ НМРЛ Table 2. The recommended combination drug therapy regimens during neoadjuvant chemotherapy for non-small cell lung cancer (CT for NSCLC) | |||
Препарат | Схема лечения | УУР | УДД |
Гемцитабин** + цисплатин** | 1250 мг/м2 в/в в 1 и 8-й дни цикла 80 мг/м2 в/в в 1-й день цикла Цикл – 21 день; до 4 циклов [53–55] | А | 1 |
Винорелбин** + цисплатин** | 30 мг/м2 в/в (максимум 60 мг/м2 внутрь) в 1 и 8-й дни цикла 80 мг/м2 в/в в 1-й день цикла | А | 1 |
#Паклитаксел** + карбоплатин** AUC-5 | 175 мг/м2 в/в в 1-й день цикла В/в в 1-й день цикла | А | 1 |
Доцетаксел** + карбоплатин** AUC-6 | 75 мг/м2 в/в в 1-й день цикла В/в в 1-й день цикла | А | 1 |
Доцетаксел** + цисплатин** | 75 мг/м2 в/в в 1-й день цикла 75 мг/м2 в/в в 1-й день цикла Цикл – 21 день; до 4 циклов [57] | А | 2 |
Здесь и далее в табл. 3–5, 7: фактическая доза карбоплатина** рассчитывается индивидуально, исходя из показателя креатинина в анализе крови пациента накануне проведения лечения. Примечание. AUC – площадь под фармакологической кривой «концентрация–время». | |||
УУР A (УДД 1).
- Пациентам с распространенностью заболевания с T1–2N0 в случае невозможности проведения хирургического лечения рекомендуется дистанционная лучевая стереотаксическая гипофракционная терапия (высокодозированное облучение) с использованием крупных доз за фракцию (разовая очаговая доза – РОД 10–18 Гр, суммарная очаговая доза – СОД 50–54 Гр) с целью повышения выживаемости данных пациентов [9].
УУР С (УДД 5).
Комментарий: лечение проводится с использованием методов контроля дыхания.
- ЛТ рекомендуется пациентам с НМРЛ при нерадикальной операции (R+), так как уменьшает риск рецидива у данных пациентов [8].
УУР C (УДД 5).
- При исходно нерезектабельной опухоли у пациентов в удовлетворительном общем состоянии (0–1 балл по шкале ECOG, см. Приложение Г3) при IIIА стадии заболевания на I этапе рекомендуется одновременная химиолучевая терапия (ХЛТ); у пациентов с оценкой 2 балла по шкале оценки общего состояния пациента Восточной объединенной онкологической группы ECOG PS (Eastern Cooperative Oncology Group Performance Status) предпочтительнее последовательное использование 2 методов в целях повышения выживаемости данных пациентов [58]. Рекомендуемые подходы к проведению ХЛТ и ведению пациентов после завершения ХЛТ описаны в разделе 3.1.2.
УУР A (УДД 1).
- Пациенты с IIIA стадией считаются потенциально операбельными, им рекомендуется комбинированное лечение с применением ХТ (хирургическое вмешательство + адъювантная ХТ) с целью повышения выживаемости данных пациентов [59].
УУР C (УДД 5).
- Неоадъювантная ХТ (2–4 курса) рекомендуется операбельным пациентам с IIIA стадией со статусом ЛУ N2, доказанной по данным патологоанатомического исследования биопсийного (операционного) материала или ПЭТ/КТ, в качестве этапа комбинированного лечения [38].
УУР A (УДД 2).
Комментарий: операцию рекомендуется выполнять через 3–8 нед с момента последнего введения химиопрепаратов.
- Рекомендуются в рамках проведения неоадъювантной ХТ, в зависимости от конкретной клинической ситуации, схемы комбинированной лекарственной терапии (см. табл. 2).
- Адъювантная ХТ рекомендуется пациентам во всех случаях N+ при отсутствии противопоказаний с целью повышения выживаемости данных пациентов [59].
УУР C (УДД 5).
- Проведение ЛТ совместно с ХТ в послеоперационном периоде возможно у пациентов с рN2. Рекомендуется облучение ЛУ средостения с СОД 50–54 Гр после R0-резекции и СОД 54–60 Гр при R1-резекции или при прорастании в капсулу ЛУ с целью повышения выживаемости данных пациентов [9].
УУР С (УДД 5).
- Послеоперационная ЛТ не является стандартным подходом к лечению пациентов, она рекомендуется при резекции R+ и в индивидуальных случаях – при высоком риске локального рецидива (IVC). Следует учитывать ослабленное состояние пациентов после операции [52, 60].
УУР А (УДД 2).
- Пациентам с IB–IIIA стадией при выявлении активирующих мутаций гена EGFR (19 и 21-й экзоны) рекомендуется адъювантная таргетная терапия ингибиторами тирозинкиназы (ИТК) EGFR 3-го поколения – осимертинибом с целью улучшения безрецидивной выживаемости у данных пациентов [61].
УУР А (УДД 2).
Комментарий: при выявлении активирующих мутаций гена EGFR (19 и 21-й экзоны) адъювантная терапия осимертинибом** позволяет увеличить безрецидивную выживаемость независимо от того, была ли проведена адъювантная ХТ до назначения осимертиниба**, и может быть назначена как после операции, так и после проведения адъювантной ХТ [61].
- Рекомендуются в рамках проведения адъювантной ХТ в зависимости от конкретной клинической ситуации схемы комбинированной лекарственной терапии (табл. 3).
Таблица 3. Рекомендуемые схемы комбинированной лекарственной терапии при проведении адъювантной ХТ НМРЛ Table 3. The recommended regimens of combination drug therapy during adjuvant CT in patients with NSCLC | |||
Препарат | Схема лечения | УУР | УДД |
Винорелбин** + цисплатин** | 25–30 мг/м2 в 1 и 8-й дни цикла 75–80 мг/м2 в/в в 1-й день цикла Цикл – 21 день; до 4 циклов [9] | С | 5 |
#Этопозид** + цисплатин** | 100 мг/м2 в/в в 1, 2 и 3-й дни цикла 100 мг/м2 в/в в 1-й день цикла | А | 2 |
#Паклитаксел** + карбоплатин** AUC-6 | 200 мг/м2 в/в в 1-й день цикла В/в в 1-й день цикла | А | 2 |
Гемцитабин** + карбоплатин AUC-5 | 1000 мг/м2 в/в в 1 и 8-й дни цикла В/в в 1-й день цикла Цикл – 21 день; до 4 циклов [53] | С | 4 |
Пеметрексед** + цисплатин** с премедикацией фолиевой кислотой** и цианокобаламином** для уменьшения токсичности | 500 мг/м2 в/в в 1-й день цикла 75 мг/м2 в/в в 1-й день цикла, до 4 циклов. Фолиевая кислота** – внутрь по 350–1000 мкг (в среднем 400 мг) как минимум за 5 дней до начала лечения пеметрекседом**. Цианокобаламин** (витамин В12) – в дозе 1000 мкг внутримышечно в период за 7 дней до начала лечебного цикла (только неплоскоклеточный НМРЛ) [63] Цикл – 21 день | А | 2 |
Осимертиниб** | 80 мг внутрь ежедневно при наличии активирующих мутаций в гене EGFR до 3 лет или развития непереносимой токсичности [61] | A | 2 |
3.1.2. Принципы лечения пациентов с IIIB–IIIC стадией заболевания
- Пациентам с IIIB–IIIC стадией НМРЛ на I этапе рекомендуется одновременная ХЛТ для достижения ремиссии [58, 64].
УУР A (УДД 2).
Комментарии: планируемая СОД должна составлять не менее 60 Гр. Одновременная ХЛТ дает лучшие результаты по сравнению с последовательной у пациентов с НМРЛ IIIB стадии, однако она более токсична и рекомендуется только пациентам в удовлетворительном общем состоянии (0–1 балл по шкале ECOG) [65]. При состоянии, оцениваемом в 2 балла по шкале ECOG, рекомендуется последовательное применение ХТ и ЛТ. Порядок методов лечения определяется индивидуально на основании клинических показаний и противопоказаний.
Дистанционная ЛТ
Первичная опухоль, пораженные ЛУ
Конформная ЛТ: РОД 2 Гр, СОД 60–66 Гр (КТ, ПЭТ)
Регионарные ЛУ
Конформная ЛТ: РОД 2 Гр, СОД 40–45 Гр (КТ, ПЭТ)
Индукционная ХТ не позволяет достичь преимуществ по эффективности стандартной ХЛТ [66].
Консолидирующая ХТ после ХЛТ также не показала улучшения выживаемости без прогрессирования [67].
- Рекомендуются режимы ХТ для лечения IIIА, IIIB стадий НМРЛ в комбинации с ЛТ для достижения ремиссии (табл. 4).
Таблица 4. Рекомендуемые режимы ХТ для лечения IIIА и IIIB стадий НМРЛ в комбинации с ЛТ Table 4. The recommended CT regimens in combination with radiation therapy (RT) for stage IIIA and IIIB NSCLC | |||
Препарат | Схема лечения | УУР | УДД |
#Паклитаксел** + карбоплатин** AUC-5 | 200 мг/м2 в/в в 1-й день курса В/в капельно в 1-й день курса 3–4 курса; интервал – 3 нед [68] | В | 2 |
Пеметрексед** + цисплатин** или карбоплатин**AUC-5 | 500 мг/м2 в/в капельно в 1-й день курса 75 мг/м2 в/в капельно в 1-й день каждые 3 нед 3 курса одновременно с ЛТ (при неплоскоклеточном НМРЛ) [69, 70] | В | 2 |
Этопозид** + цисплатин** | 50 мг/м2 в/в в 1–5 и 29–33-й дни | В | 2 |
#Паклитаксел** + карбоплатин** AUC-2 + 2 курса консолидирующей ХТ | 50 мг/м2 в/в в 1, 8, 15-й дни В/в капельно в 1, 8, 15-й дни одновременно с ЛТ (#паклитаксел** 200 мг/м2 в/в в 1-й день + карбоплатин** AUC-6 в/в капельно в 1- й день, интервал 3 нед) [72] | В | 2 |
- После завершения ХЛТ пациентам, не имеющим признаков прогрессирования болезни (контрольное КТ целесообразно проводить непосредственно после окончания ХЛТ), рекомендуется поддерживающая ИТ дурвалумабом [73]. Препарат назначается в дозе 10 мг/кг в виде 60-минутной внутривенной инфузии каждые 2 нед в течение не менее 12 мес, или до прогрессирования, или до развития непереносимой токсичности [8, 73].
УУР A (УДД 2).
- При противопоказаниях к химиолучевому лечению рекомендуется проводить системную ХТ (см. раздел 3.1.3.1) с целью повышения выживаемости данных пациентов [8, 9].
УУР С (УДД 5).
3.1.3. Принципы лечения пациентов с IV стадией заболевания
- Рекомендуется проводить противоопухолевую лекарственную терапию. Лечение пациентов с IV стадией НМРЛ следует расценивать как паллиативное, направленное на увеличение продолжительности жизни, улучшение ее качества и эффективный контроль за симптомами болезни. Раннее начало противоопухолевой терапии, поддерживающей и сопроводительной симптоматической терапии увеличивает продолжительность жизни [8, 9].
УУР С (УДД 5).
- Пациентам с IV стадией рекомендуется назначать лечение с учетом предиктивных и прогностических факторов (табл. 5) [74, 75].
Таблица 5. Активные режимы 1-й линии комбинированной платиносодержащей ХТ НМРЛ IV стадии Table 5. The active regimens for first-line platinum-based combined CT in patients with stage IV NSCLC | ||
Препарат | Схема лечения | Источник |
Этопозид** + цисплатин** | 100 мг/м2 в/в в 1, 2, 3-й дни 100 мг/м2 в/в в 1-й день каждые 3 нед | [91] |
Этопозид** + карбоплатин** AUC-5 | 100 мг/м2 в/в в 1–3-й дни В/в в 1-й день каждые 3 нед | |
Винорелбин** + цисплатин** | 25–30 мг/м2 в/в (или 60 мг/м2 внутрь) в 1 и 8-й дни 75–80 мг/м2 в/в в 1-й день каждые 3 нед | |
#Паклитаксел** + карбоплатин** AUC-5–6 ± бевацизумаб** | 175–200 мг/м2 в 1-й день В/в в 1-й день каждые 3 нед 15 мг/кг 1 раз в 3 нед до прогрессирования (только при аденокарциноме) | [77] |
Гемцитабин** + цисплатин** | 1000–1250 мг/м2 в 1 и 8-й дни 80 мг/м2 в 1-й день каждые 3 нед | |
Гемцитабин** + карбоплатин** AUC-5 | 1000 мг/м2 в 1 и 8-й дни В/в в 1-й день каждые 3 нед | [96] |
Пеметрексед** + цисплатин** (или карбоплатин**AUC-5) с премедикацией фолатом и цианокобаламином** для уменьшения токсичности ± бевацизумаб** | 500 мг/м2 в 1-й день 75 мг/м2 в 1-й день каждые 3 нед. Фолиевая кислота** – по 350–1000 мкг, в среднем 400 мг как минимум за 5 дней до начала лечения пеметрекседом и цианокобаламин** (витамин В12) в дозе 1000 мкг внутримышечно в период за 7 дней до начала лечебного цикла) 7,5 мг/кг 1 раз в 3 нед до прогрессирования (только при аденокарциноме) | |
Примечание. Комбинация пеметрекседа** с цисплатином** у пациентов с неплоскоклеточным НМРЛ в метаанализе показала преимущество по сравнению с комбинацией с гемцитабином** [99]. | ||
УУР C (УДД 5).
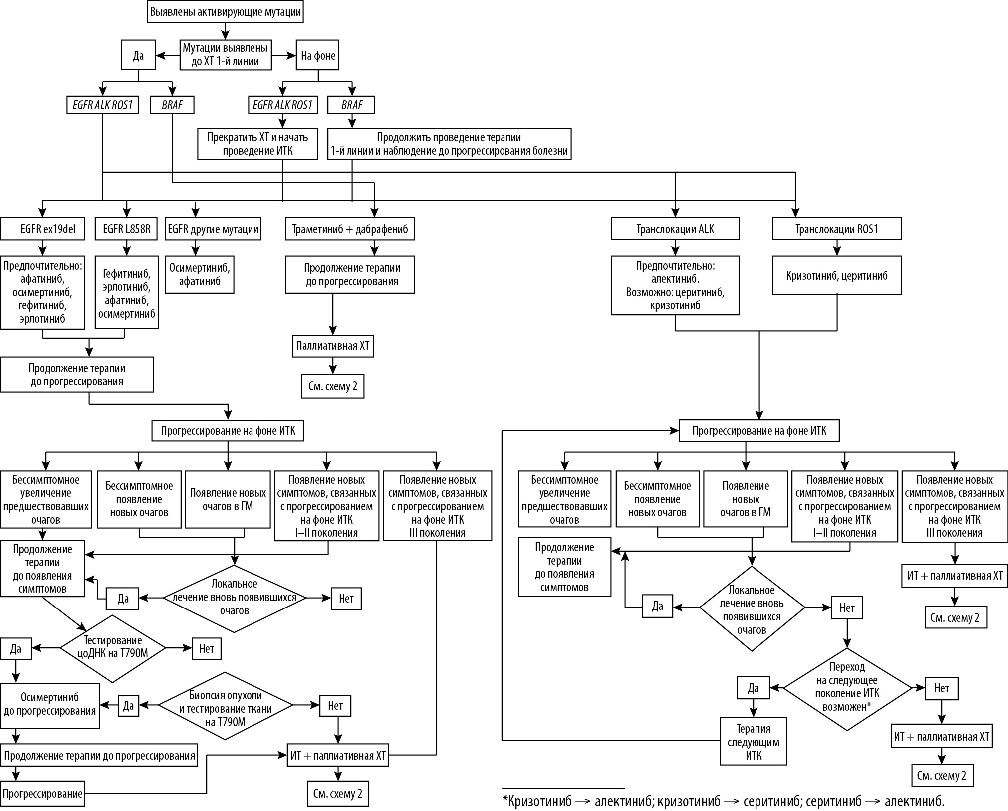
- При выявлении активирующих мутаций гена EGFR (18–21-й экзоны) или транслокаций ALK, ROS1, мутации BRAF рекомендуется назначение таргетной терапии [74–82] (см. раздел 3.1.3.4).
УУР С (УДД 5).
- При отсутствии драйверных молекулярно-генетических нарушений рекомендуется ХТ, химиоиммунотерапия или ИТ в зависимости от ряда клинических и лабораторных параметров, в некоторых случаях – с учетом уровня экспрессии PD-L1 опухолевыми клетками (см. раздел 3.1.3.1) [9].
УУР С (УДД 5).
- Лечение пациентов без драйверных молекулярно-генетических нарушений в генах EGFR, ALK, ROS1 и BRAF при наличии драйверных молекулярно-генетических нарушений в генах MET, ERBB2, RET или при высокой мутационной нагрузке рекомендуется проводить в рамках клинических исследований соответствующей таргетной терапии или ИТ [83–90].
УУР С (УДД 5).
3.1.3.1. ХТ 1-й линии
Рекомендации по применению активных режимов 1-й линии комбинированной платиносодержащей ХТ для лечения пациентов с IV стадией НМРЛ (см. табл. 5) представлены ниже.
- Всем пациентам с IV стадией НМРЛ без активирующих мутаций в состоянии, оцениваемом в 0–2 балла по шкале ECOG (см. Приложение Г3), при отсутствии противопоказаний рекомендуется проведение комбинированной платиносодержащей ХТ (режимы представлены в табл. 5) [100–102].
УУР A (УДД 1).
Комментарии: рекомендуется 4 курса ХТ при контроле роста опухоли (стабилизации, полном или частичном регрессе); число курсов может быть увеличено до 6 при нарастающем объективном эффекте и удовлетворительной переносимости [103]. При неплоскоклеточном РЛ при отсутствии признаков прогрессирования заболевания после 4–6 курсов лечения возможна поддерживающая терапия пеметрекседом**, или бевацизумабом**, или их комбинацией, если эти препараты входили в схему 1-й линии лечения. Рекомендуется для контроля эффективности лечения проводить обследование с использованием методов объективной визуализации (КТ, рентгенографии, МРТ, ПЭТ/КТ, сцинтиграфии костей скелета) до начала лечения, после каждых 2 курсов ХТ в сроки около 2 нед от 1-го дня четного курса и далее 1 раз в 6–12 нед с учетом клинических показаний. Представляется целесообразным применять тот же метод оценки, что и до начала лечения.
- Рекомендуется рассмотреть возможность проведения монохимиотерапии для лечения пациентов старше 65 лет или пациентов, состояние которых оценивается в 2 балла по шкале ECOG (см. Приложение Г3); в качестве минимального варианта лечения рассматривается терапия:
1) #этопозидом** [104];
УУР С (УДД 5);
2) винорелбином** (прием внутрь или внутривенное введение), пеметрекседом** (при неплоскоклеточном НМРЛ), таксанами, гемцитабином** (табл. 6), или моноиммунотерапия пембролизумабом** при уровне экспрессии PD-L1>50% [76], а также при PD-L1>1%, если ХТ непереносима, или комбинация этих препаратов с препаратами платины (предпочтительно с карбоплатином**) [105–107].
Таблица 6. Монохимиотерапия при НМРЛ Table 6. Monochemotherapy for NSCLC | ||
Препарат | Схема лечения | Источник |
Винорелбин** | 25–30 мг/м2 в/в (или 60 мг/м2 внутрь) 1, 8, 15-й дни каждые 4 нед | – |
Гемцитабин** | 1000–1250 мг/м2 в 1 и 8-й дни каждые 3 нед | |
Доцетаксел** | 75 мг/м2 в/в в 1-й день каждые 3 нед | |
Пеметрексед** с фолиевой кислотой** и цианокобаламином** для уменьшения токсичности | 500 мг/м2 в 1-й день каждые 3 нед. Фолиевая кислота** – по 350–1000 мкг, в среднем 400 мг как минимум за 5 дней до начала лечения пеметрекседом. Цианокобаламин** (витамин В12) – в дозе 1000 мкг внутримышечно в период за 7 дней до начала лечебного цикла (при неплоскоклеточном НМРЛ) | [111] |
УУР A (УДД 2).
- Рекомендуется в случае метастатического поражения костей (литического и смешанного характера) назначать бисфосфонаты или деносумаб** (оптимально) в целях уменьшения болевого синдрома у пациентов [107, 112, 113].
УУР B (УДД 3).
- Рекомендуется при угрозе перелома либо с обезболивающей целью паллиативная ЛТ на область симптомного метастатического поражения костей [114].
УУР А (УДД 2).
3.1.3.2. Иммунотерапия
Новым направлением в лекарственном лечении пациентов с диссеминированным НМРЛ стала ИТ, в частности терапия ингибиторами контрольных точек иммунного надзора.
Рекомендации по применению режимов дозирования лекарственных препаратов, назначаемых в рамках ИТ и ХТ, для лечения пациентов с НМРЛ (табл. 7) представлены ниже.
Таблица 7. Иммуно- и иммунохимиотерапия в 1-й линии лечения НМРЛ Table 7. Immunotherapy and immunochemotherapy as first-line treatment for NSCLC | ||
Препарат | Схема лечения | Источник |
Пембролизумаб** | 200 мг в/в в виде 30-минутной инфузии каждые 3 нед для пациентов с НМРЛ без активирующих мутаций с экспрессией PD-L1 в ≥50% опухолевых клеток Длительно (до 2 лет) | [115] |
Пембролизумаб** | 200 мг в/в в виде 30-минутной инфузии каждые 3 нед для пациентов с НМРЛ без активирующих мутаций с экспрессией PD-L1 в ≥1% опухолевых клеток Длительно (до 2 лет) | [116] |
Атезолизумаб**1 | 1200 мг в/в каждые 3 нед 840 мг в/в каждые 2 нед 1680 мг в/в каждые 4 нед Для пациентов с гиперэкспрессией PD-L1 (ТС3 или IC3) | |
Пембролизумаб** + пеметрексед** + цисплатин** (карбоплатин** AUC-5) | 200 мг 500 мг/м2 75 мг/м2 В/в капельно 1 раз в 3 нед, 4 курса; в дальнейшем – поддерживающая терапия пембролизумабом** и пеметрекседом** до прогрессирования или развития непереносимой токсичности (пембролизумабом** – до 2 лет) Только при неплоскоклеточном НМРЛ без активирующих мутаций | [121] |
Пембролизумаб** + #паклитаксел** + карбоплатин** AUC-6 | 200 мг 200 мг/м2 в 1-й день В 1-й день каждые 3 нед, 4 курса; в дальнейшем – поддерживающая терапия пембролизумабом** до прогрессирования или развития непереносимой токсичности (до 2 лет) При плоскоклеточном НМРЛ | [122] |
Атезолизумаб** + #паклитаксел** + карбоплатин** AUC-6 + бевацизумаб** | 1200 мг 200 мг/м2 (175 мг/м2 для пациентов-азиатов) 15 мг/кг в/в капельно в 1-й день каждые 3 нед, 4 курса В дальнейшем – поддерживающая терапия атезолизумабом** и бевацизумабом** до прогрессирования или развития непереносимой токсичности (только при неплоскоклеточном НМРЛ). При клинической необходимости перед началом терапии атезолизумабом** пациенты с геномной опухолевой мутацией EGFR или ALK должны получить таргетную терапию | [96] |
#Ниволумаб** + #ипилимумаб** | 3 мг/кг или 240 мг 1 раз в 2 нед 1 мг/кг 1 раз в 6 нед Продолжительность двойной ИТ – до прогрессирования или непереносимой токсичности, максимально до 2 лет | [123] |
Ниволумаб** + ипилимумаб** + ХТ | 360 мг 1 раз в 3 нед 1 мг/кг 1 раз в 6 нед 1 раз в 3 нед 2 цикла При плоскоклеточном НМРЛ – #паклитаксел** 200 мг/м2 + карбоплатин** AUC-6 в/в капельно 1 раз в 3 нед; при неплоскоклеточном НМРЛ – пеметрексед** 500 мг/м2 + цисплатин** 75 мг/м2 (карбоплатин** AUC-5 или 6) в/в капельно 1 раз в 3 нед Продолжительность двойной ИТ – до прогрессирования или непереносимой токсичности, максимально до 2 лет | [124] |
1Официальная инструкция по применению препарата. Режим доступа: 2020]_1.pdf">https://back-grls.pharm-portal.ru/storage/instructions/%D0%9B%D0%9F004652/InstrImg_0001458248_0000609663/%D0%9B%D0%9F-004652[2020]_1.pdf.
- Пациентам в качестве ИТ 1-й линии при отсутствии мутаций в генах EGFR или транслокации ALK/ROS1 при распространенном НМРЛ с экспрессией PD-L1 в ≥50% опухолевых клеток рекомендуется пембролизумаб** [116, 125].
УУР A (УДД 2).
Комментарий: пембролизумаб** назначается в дозе 200 мг внутривенно (в/в), введение 30 мин каждые 3 нед или #пембролизумаб** 400 мг каждые 6 нед, вводимые в/в в виде 30-минутной инфузии [116, 125].
- При непереносимости платиносодержащей ХТ в качестве ИТ 1-й линии при распространенном НМРЛ с экспрессией PD-L1 в ≥1% опухолевых клеток при отсутствии мутаций в генах EGFR или транслокации ALK/ROS1 рекомендуется:
- #пембролизумаб** в дозе 200 мг в/в, введение 30 мин каждые 3 нед [116];
УУР A (УДД 2); или
- #пембролизумаб** 400 мг каждые 6 нед, вводимые в/в в виде 30-минутной инфузии [125].
УУР C (УДД 4).
- Рекомендуется назначение атезолизумаба** в качестве ИТ 1-й линии у пациентов с гиперэкспрессией PD-L1 (≥50% опухолевых клеток или ≥10% иммунных клеток) с отсутствием мутаций в генах EGFR или транслокации ALK/ROS1 при распространенном НМРЛ [118, 119].
УУР А (УДД 2).
Комментарий: атезолизумаб** назначается в одной из следующих доз1 [117–120]:
- 1200 мг в/в каждые 3 нед;
- 840 мг в/в каждые 2 нед;
- 1680 мг в/в каждые 4 нед.
- Рекомендуется комбинация ИТ с ХТ пациентам с распространенным неплоскоклеточным НМРЛ с любым (или неизвестным) статусом PD-L1 в одном из двух режимов:
- пембролизумаб** 200 мг + пеметрексед** 500 мг/м2 + цисплатин** 75 мг/м2 (при непереносимости цисплатина** – карбоплатин** AUC-5, фактическая доза которого рассчитывается индивидуально, исходя из показателя креатинина в анализе крови пациента накануне проведения лечения): в/в капельно 1 раз в 3 нед, 4 курса; в дальнейшем – поддерживающая терапия пембролизумабом** и пеметрекседом** до прогрессирования или развития непереносимой токсичности (только при неплоскоклеточном НМРЛ без активирующих мутаций) [126];
- атезолизумаб** 1200 мг + #паклитаксел** 200 мг/м2 (для пациентов монголоидной расы – 175 мг/м2) + карбоплатин** AUC-6 + бевацизумаб** 15 мг/кг в/в капельно в 1-й день каждые 3 нед, 4 курса; в дальнейшем – поддерживающая терапия атезолизумабом** и беваци- зумабом** в прежних дозах до прогрессирования или развития непереносимой токсичности (только при неплоскоклеточном НМРЛ). Перед началом применения данной комбинации пациенты с установленной геномной мутацией EGFR или ALK должны получить таргетную терапию [127].
УУР B (УДД 2).
- Пациентам с распространенным плоскоклеточным РЛ с любым (или неизвестным) статусом PD-L1 может быть рекомендована комбинация ИТ с ХТ в следующем режиме: пембролизумаб** 200 мг + #паклитаксел** 200 мг/м2 в 1-й день + карбоплатин** AUC-6 (расчет точной дозы см. выше) в 1-й день каждые 3 нед, 4 курса; в дальнейшем – поддерживающая терапия пембролизумабом** до прогрессирования или развития непереносимой токсичности [122].
УУР A (УДД 2).
Комментарии: повторное назначение препаратов этого класса возможно во 2 и 3-й линиях, если 1-я линия ИТ была завершена без признаков прогрессирования опухоли и/или без явлений непереносимой токсичности. Лечение проводится непрерывно до прогрессирования или развития непереносимой токсичности.
- Рекомендуется двойная ИТ (#ниволумаб** + #ипилимумаб**) у пациентов с плоскоклеточным и неплоскоклеточным НМРЛ с любым (или неизвестным) статусом PD-L1 (#ниволумаб** 3 мг/кг капельно 1 раз в 2 нед + #ипилимумаб** 1 мг/кг в/в капельно 1 раз в 6 нед до прогрессирования или развития непереносимой токсичности, максимально до 2 лет) и/или двойная ИТ (ниволумаб** + ипилимумаб**) в сочетании с двумя циклами ХТ пациентам с плоскоклеточным и неплоскоклеточным НМРЛ с любым (или неизвестным) статусом PD-L1 [123].
УУР A (УДД 2).
- Рекомендуется двойная ИТ – ниволумаб** (360 мг в/в капельно 1 раз в 3 нед) + ипилимумаб** (1 мг/кг в/в капельно 1 раз в 6 нед) в сочетании с 2 циклами двухкомпонентной ХТ на основе препаратов платины (при плоскоклеточном НМРЛ – #паклитаксел** 200 мг/м2 + карбоплатин** AUC-6 в/в капельно 1 раз в 3 нед, всего 2 цикла; для неплоскоклеточного НМРЛ – пеметрексед** 500 мг/м2 + цисплатин** 75 мг/м2 [или карбоплатин** AUC-5 или -6] в/в капельно 1 раз в 3 нед, всего 2 цикла) до прогрессирования заболевания или развития непереносимой токсичности, максимально до 2 лет [124].
УУР А (УДД 2).
3.1.3.3. Лекарственная терапия 2-й линии
ХТ 2-й линии может уменьшать выраженность симптомов РЛ и увеличивать продолжительность жизни отдельных пациентов. Вторая линия ХТ применяется только при прогрессировании опухолевого процесса у пациентов. При выборе варианта лечения следует учитывать возможное влияние на качество жизни пациента с учетом сопутствующих заболеваний [128].
- После 1-й линии ХТ рекомендуется ИТ моноклональными антителами к PD-L1, если они не назначались в 1-й линии: ниволумабом** [129, 130], или атезолизумабом** [131] (независимо от уровня PD-L1), или пембролизумабом** при экспрессии PD-L1 в ≥1% опухолевых клеток [132]. Эффективность данных моноклональных антител возрастает (по сравнению с ХТ) с увеличением уровня экспрессии [133].
УУР А (УДД 2).
- Рекомендуется ниволумаб** пациентам с плоскоклеточным и неплоскоклеточным НМРЛ независимо от уровня экспрессии PD-L1 (в том числе и с неизвестным статусом PD-L1) в виде 60- или 30-минутной инфузии в одном из трех дозовых режимов [129, 130, 134, 135]:
- 3 мг/кг каждые 2 нед;
- 240 мг каждые 2 нед;
- 480 мг каждые 4 нед.
УУР A (УДД 2).
Комментарий: можно менять режим дозирования и интервал введения ниволумаба** с 3 мг/кг или 240 мг 1 раз в 2 нед на 480 мг 1 раз в 4 нед и наоборот следующим образом:
- если пациент получал ниволумаб** в дозе 3 мг/кг или 240 мг 1 раз в 2 нед, то первую дозу 480 мг нужно вводить через 2 нед и далее продолжить лечение в дозе 480 мг 1 раз в 4 нед;
- если пациент получал ниволумаб** в дозе 480 мг 1 раз в 4 нед, то первую дозу 3 мг/кг или 240 мг нужно вводить через 4 нед и далее продолжить лечение в дозе 3 мг/кг или 240 мг 1 раз в 2 нед.
- Рекомендуется у пациентов с плоскоклеточным и неплоскоклеточным НМРЛ с экспрессией PD-L1 в ≥1% опухолевых клеток:
- пембролизумаб** в дозе 200 мг каждые 3 нед, вводимые в/в в виде 30-минутной инфузии [115, 132];
УУР А (УДД 2); или
- #пембролизумаб** в дозе 400 мг каждые 6 нед, вводимые в/в в виде 30-минутной инфузии [125].
УУР С (УДД 4).
- Атезолизумаб** рекомендуется для лечения пациентов с плоскоклеточным и неплоскоклеточным НМРЛ независимо от уровня экспрессии PD-L1 в одном из трех дозовых режимов:
- 1200 мг в/в каждые 3 нед;
- 840 мг в/в каждые 2 нед;
- 1680 мг в/в каждые 4 нед [117, 120, 131].
УУР В (УДД 2).
Комментарий: при отсутствии прямых сравнительных исследований по данным показаниям режимы лечения считаются клинически равноэффективными.
- В лечении пациентов с аденокарциномой с прогрессированием в течение 6 мес от начала ХТ 1-й линии рекомендуется назначение предпочтительно доцетаксела** (если он не применялся ранее) в комбинации с нинтеданибом** в следующем режиме: доцетаксел** 75 мг/м2 в 1-й день + нинтеданиб** по 200 мг 2 раза в сутки во 2–21-й дни; цикл – 21 день [136].
УУР A (УДД 2).
Комментарий: в отдельных случаях после отмены доцетаксела** из-за побочных эффектов только в случае объективного ответа или стабилизации болезни возможно продолжить лечение нинтеданибом** (до прогрессирования).
- Рекомендуется назначение комбинаций с препаратами платины пациентам в общем удовлетворительном состоянии (0–1 балл по шкале ECOG, см. Приложение Г3) при исчерпанных возможностях таргетного лечения при известных активирующих мутациях, без активирующих мутаций и при длительном интервале без прогрессирования после 1-й платиносодержащей линии лечения [8, 9].
УУР С (УДД 5).
- Рекомендуется монотерапия пеметрекседом**, или доцетакселом**, или гемцитабином**, или винорелбином**, или ИТ ослабленным пациентам (в состоянии, оцениваемом в 2 балла по шкале ECOG) до клинического прогрессирования, если эти препараты не использовались в 1-й линии для достижения ремиссии и продления жизни [109, 111, 137].
УУР C (УДД 4).
- Назначение 3-й и последующих линий терапии рекомендуется пациентам в удовлетворительном общем состоянии (0–1 балл по шкале ECOG) при наличии не использованных ранее вместе опций терапии с принципиально другим механизмом противоопухолевого эффекта для достижения ремиссии и продления жизни [8, 9].
УУР С (УДД 5).
- У пациентов с аденокарциномой с прогрессированием на ХТ 1 и 2-й линий ИТ может быть назначен доцетаксел** (если он не применялся ранее) в комбинации с нинтеданибом** в следующем режиме: доцетаксел** 75 мг/м2 в 1-й день + нинтеданиб** по 200 мг 2 раза в сутки во 2–21-й дни; цикл – 21 день [138].
УУР А (УДД 2).
- Рекомендуется эрлотиниб** (150 мг/сут) или афатиниб** (40 мг/сут) пациентам без активирующих мутаций в гене EGFR, если имеются противопоказания к ИТ и ХТ для достижения ремиссии и продления жизни [9, 139–143].
УУР A (УДД 3).
Комментарий: необходимо отметить, что клиническая эффективность этих лекарственных препаратов у данной группы пациентов ниже, чем ИТ и ХТ.
3.1.3.4. Молекулярно-направленная терапия:
EGFR+, ALK/ROS1+, BRAF+
Рекомендации по применению таргетных лекарственных препаратов для лечения пациентов с НМРЛ (табл. 8) представлены ниже.
Таблица 8. Таргетные препараты для лечения пациентов с НМРЛ Table 8. Targeted drug therapy for patients with NSCLC | ||
Препарат | Схема лечения | Источник |
Гефитиниб** | 250 мг внутрь ежедневно, длительно, при наличии активирующих мутаций в гене EGFR до прогрессирования или развития непереносимой токсичности | [144] |
Эрлотиниб** | 150 мг внутрь ежедневно, длительно, при наличии активирующих мутаций в гене EGFR до прогрессирования или развития непереносимой токсичности | [76] |
Афатиниб** | 40 мг внутрь ежедневно, длительно, при наличии активирующих мутаций в гене EGFR до прогрессирования или развития непереносимой токсичности | [77] |
Осимертиниб** | 80 мг внутрь ежедневно, длительно, при наличии активирующих мутаций в гене EGFR до прогрессирования или развития непереносимой токсичности | [78] |
Рамуцирумаб** | 10 мг/кг, в/в, каждые 2 нед в комбинации с эрлотинибом** в дозе 150 мг внутрь ежедневно при наличии активирующих мутаций EGFR до прогрессирования или непереносимой токсичности | |
Бевацизумаб** | 15 мг/кг, в/в, каждые 3 нед в комбинации с эрлотинибом** в дозе 150 мг внутрь ежедневно при наличии активирующих мутаций EGFR до прогрессирования или непереносимой токсичности | [147] |
Кризотиниб** | По 250 мг 2 раза в сутки внутрь ежедневно, длительно, при транслокации ALK и ROS1 до прогрессирования или развития непереносимой токсичности в 1-й линии терапии | [79] |
Церитиниб** | 450 мг/сут внутрь ежедневно до прогрессирования или развития непереносимой токсичности (при транслокации ALK) в 1-й линии терапии, после прогрессирования на фоне терапии кризотинибом** или при ее непереносимости | |
Алектиниб** | По 600 мг 2 раза в сутки внутрь ежедневно до прогрессировании или развития непереносимой токсичности (при транслокации ALK) в 1-й линии терапии; при прогрессировании заболевания на фоне терапии кризотинибом или при ее непереносимости, длительно | [81] |
Ингибиторы BRAF/MEK: дабрафениб** и траметиниб** | По 150 мг 2 раза в сутки внутрь и 2 мг/сут внутрь соответственно. Оба препарата принимаются ежедневно до прогрессирования или развития непереносимой токсичности (при наличии активирующей мутации BRAF V600E) | [82] |
- Молекулярно-направленная терапия рекомендуется всем пациентам, имеющим в опухоли соответствующую молекулярную мишень, для ее применения с целью достижения максимальной эффективности [9].
УУР С (УДД 5).
- Рекомендуется пациентам непрерывное проведение молекулярно-направленной (таргетной) терапии до появления клинических признаков прогрессирования процесса, однако при локальном прогрессировании (олигометастатический процесс, например, в ГМ) рекомендуется продолжение лечения ингибиторами протеинкиназ с одновременной ЛТ (стереотаксической или на весь объем ГМ) или хирургическое удаление солитарного очага с целью достижения максимального эффекта [8, 9].
УУР B (УДД 5).
- Рекомендуется регулярный контроль эффективности лечения пациентов с применением молекулярно-направленной терапии – 1 раз в 2–3 мес или по клиническим показаниям [149–151].
УУР В (УДД 2).
- Пациентам с мутациями гена EGFR в 19 или 21-м экзонах в качестве терапии 1-й линии рекомендуются ИТК EGFR: гефитиниб** или эрлотиниб** [151].
УУР A (УДД 1).
УУР A (УДД 2).
Комментарии: афатиниб** и осимертиниб являются препаратами выбора при редких мутациях в гене EGFR. При выявлении мутации в гене EGFR в 19-м (del19) экзоне назначение афатиниба** в 1-й линии лечения позволяет увеличить общую выживаемость в сравнении с ХТ [78].
При выявлении мутации EGFR (экзоны 19 и 21) назначение осимертиниба в 1-й линии лечения позволяет увеличить общую выживаемость в сравнении с гефитинибом** и эрлотинибом** [154].
При выявлении мутации EGFR (19, 21-й экзоны) назначение комбинированных режимов бевацизумаба**/рамуцирумаба** с эрлотинибом** позволяет увеличить время до прогрессирования заболевания по сравнению с монотерапией эрлотинибом** [145, 147].
Если мутация в гене EGFR выявлена после начала 1-й линии противоопухолевой нетаргетной терапии, такую терапию рекомендуется завершить (при эффективности провести до 4 курсов) и перейти на ИТК EGFR.
- При системном прогрессировании опухолевого процесса с мутацией в гене EGFR на фоне 1-й линии таргетной терапии рекомендуется оценить возможность ребиопсии или исследования плазмы с целью уточнения механизма резистентности для определения дальнейшей тактики лечения [14, 155].
УУР С (УДД 4).
- При выявлении мутации EGFR T790M всем пациентам рекомендуется назначение осимертиниба с целью достижения максимального эффекта и увеличения продолжительности жизни [78, 153].
УУР A (УДД 2).
Комментарии: в качестве альтернативы (при невозможности своевременного назначения осимертиниба, а также при отсутствии мутации Т790М) рекомендуется проведение ХТ с включением платиносодержащих дуплетов (см. 1-ю линию ХТ) или химиоиммунотерапии: атезолизумаб** (1200 мг) + #паклитаксел** (200 мг/м2, для пациентов монголоидной расы – 175 мг/м2) + карбоплатин** AUC-6 (фактическая доза карбоплатина** рассчитывается индивидуально, исходя из показателя креатинина в анализе крови пациента накануне проведения лечения) + бевацизумаб** (15 мг/кг) в/в капельно в 1-й день каждые 3 нед, 4 курса; в дальнейшем – поддерживающая терапия атезолизумабом** и бевацизумабом** в прежних дозах до прогрессирования или развития непереносимой токсичности [74, 75].
У пациентов с активирующими мутациями EGFR назначение во 2-й линии ингибиторов контрольных точек моноклональных антител не увеличивает общую выживаемость по сравнению с доцетакселом**, однако эти данные получены при подгрупповом анализе, включавшем небольшое число пациентов; ИТ анти-PD-1-препаратами не уступает монотерапии доцетакселом** по эффективности и имеет преимущества по переносимости в этой подгруппе. Таким образом, моноклональные антитела могут быть рекомендованы для 3 и 4-й линий терапии.
- При выявлении транслокации ALK в опухоли в качестве 1-й линии лечения НМРЛ рекомендуется один из трех препаратов: алектиниб**, или церитиниб**, или кризотиниб**:
- кризотиниб** по 250 мг 2 раза внутрь;
- алектиниб** по 600 мг 2 раза внутрь;
- церитиниб** 450 мг внутрь.
Лечение проводится до клинического прогрессирования или развития непереносимой токсичности [9, 80–82, 143, 156].
УУР A (УДД 2).
Комментарии: при выявлении транслокации ALK после начала 1-й линии противоопухолевой нетаргетной терапии такую терапию рекомендовано завершить (при эффективности провести до 4 курсов) и перейти на таргетную терапию. При выявлении мутации ALK назначение алектиниба** в 1-й линии лечения позволяет увеличить общую выживаемость в сравнении с кризотинибом** [157].
- Пациентам с транслокацией ALK при прогрессировании на фоне терапии кризотинибом** рекомендуется 2-я линия таргетной терапии церитинибом** или алектинибом [9, 80, 81].
УУР С (УДД 5).
Комментарии: в качестве альтернативы при невозможности своевременного назначения ингибиторов протеинкиназ ALK II поколения показана ХТ.
Если в 1-й линии лечения применялся церитиниб**, показаны ХТ или алектиниб**.
Если в 1-й линии лечения применялся алектиниб**, показаны ХТ или церитиниб**.
- Рекомендуется пациентам таргетная терапия кризотинибом** при выявлении транслокации в гене ROS1 [8, 158–160].
УУР С (УДД 4).
- При прогрессировании на таргетной терапии кризотинибом** рекомендуются платиносодержащая ХТ [8, 9] или таргетная терапия ROS1-ингибиторами последующих поколений.
УУР C (УДД 5).
- При мутации BRAF V600E рекомендуется режим 1-й линии терапии – комбинация BRAF/MEK-ингибиторов: #дабрафениба** по 150 мг 2 раза в сутки внутрь ежедневно и #траметиниба** по 2 мг/сут внутрь ежедневно до клинического прогрессирования или развития непереносимой токсичности [161, 162].
УУР B (УДД 3).
- При выявлении мутации BRAF V600E после начала 1-й линии ХТ целесообразно ее продолжение до 4 циклов, при прогрессировании рекомендуется соответствующая таргетная терапия [163, 164].
УУР С (УДД 4).
Комментарии: в отдельных случаях при невозможности определения активирующих мутаций гена EGFR в опухоли или в плазме как при аденокарциноме, так и плоскоклеточном РЛ может быть рекомендована молекулярно- направленная терапия эрлотинибом** [141] или #афатинибом** [9, 139–143].
При эффективности/стабилизации рекомендуется продолжение лечения до клинического прогрессирования.
3.1.3.5. Лечение при метастазировании в ГМ
Метастазирование в ГМ – частое проявление прогрессирования РЛ, в основном аденокарциномы (до 30%) [71, 103, 111, 165, 166].
- Рекомендуется локальное лечение пациентов при выявлении в ГМ единичных метастазов без выраженных клинических проявлений: оперативное удаление и/или стереотаксическая радиотерапия/радиохирургия [166–168].
УУР A (УДД 2).
Комментарий: добавление к локальному лечению ЛТ на весь объем ГМ улучшает интракраниальный контроль [169].
- При множественном церебральном метастатическом поражении рекомендуется ЛТ на весь объем ГМ [170].
УУР A (УДД 2).
- При бессимптомном метастатическом поражении вещества ГМ у пациентов с высоким (˃50%) уровнем экспрессии PD-L1 в 1-й линии терапии рекомендуется применение моноклонального тела пембролизумаба** для достижения ремиссии [8, 9].
УУР С (УДД 5).
- При бессимптомном метастатическом поражении вещества ГМ у пациентов с активирующими мутациями в гене EGFR, транслокации в генах ALK, ROS1 рекомендуется начинать лечение с ингибиторов протеинкиназ для увеличения выживаемости пациентов [8, 9].
УУР С (УДД 5).
Комментарии: в 1-й линии терапии осимертиниб**, афатиниб**, алектиниб**, церитиниб** обладают пре- имуществом в отношении интракраниального контроля и выживаемости без прогрессирования по сравнению с ингибиторами протеинкиназ I поколения при классических мутациях. Афатиниб** продемонстрировал эффективность в том числе при редких мутациях в гене EGFR с метастазами в ГМ.
- При симптомных метастазах в ГМ рекомендуется назначение высоких доз глюкокортикостероидов – ГКС (#дексаметазона** до 16 мг/сут) для уменьшения отека вещества мозга; при неэффективности ГКС в рекомендованной дозе дальнейшее повышение дозы не рекомендуется; это свидетельствует о неблагоприятном прогнозе [171].
УУР С (УДД 5).
Принципы лечения олигометастатического НМРЛ
Под олигометастатической болезнью понимают выявление 1 отдаленного метастаза НМРЛ (до 3 в ГМ) в процессе обследования по поводу первичного опухолевого процесса (синхронное выявление) или при динамическом наблюдении после завершения лечения (метахронное выявление).
- При синхронном выявлении рекомендуется оценить возможности локального воздействия на первичную опухоль. При распространенности первичной опухоли T1–3N0–1 применяют локальные методы лечения (назначают операцию или ЛТ) в отношении как первичного очага, так и солитарных метастазов. При невозможности использования локальных методов рекомендуют лекарственную терапию, принципы которой изложены выше. При выявлении метастазов в ЛУ средостения (N2+) и их морфологическом подтверждении одним из указанных способов (путем биопсии под контролем EBUS/EUS, медиастино- и торакоскопии) пациентам рекомендуется проведение лекарственной противоопухолевой терапии независимо от индекса T (см. раздел 3.1.3) [8, 9].
УУР C (УДД 5).
- При метахронном выявлении олигометастазов и отсутствии признаков рецидива первичной опухоли рекомендуется проведение пациентам хирургического лечения или ЛТ (стереотаксической) в соответствии с общими принципами. Удаление солитарного метастаза может быть рекомендовано при его локализации в ГМ, надпочечнике, оперированном или противоположном легком, грудной стенке. При невозможности локального воздействия рекомендуется проведение лекарственного противоопухолевого лечения с учетом гистологического подтипа и молекулярно-биологических характеристик опухоли (см. раздел 3.1.3) для увеличения выживаемости пациентов [8, 9].
УУР C (УДД 5).
3.1.4. Аспекты хирургического лечения
Хирургическое лечение пациентов с РЛ в радикальном варианте подразумевает удаление органа (пневмонэктомию) или его анатомическую резекцию (билобэктомию, лобэктомию, сегментэктомию) с очагом болезни, внутрилегочными, корневыми и средостенными ЛУ (систематическую ипсилатеральную медиастинальную лимфодиссекцию). При типичных центральных карциноидных опухолях возможно проведение изолированной резекции и реконструкции бронха с полным сохранением функции легких [1, 2].
Медиастинальная лимфодиссекция (удаление клетчатки с ЛУ регионарных зон метастазирования) является обязательным этапом операции независимо от объема удаляемой легочной ткани [1]. Цель медиастинальной лимфодиссекции – превентивное удаление клетчатки и ЛУ средостения. Операция должна выполняться острым способом, возможно применение современных коагуляционных технологий.
Стандартным объемом операции на лимфатических путях средостения следует считать систематическую медиа- стинальную ипсилатеральную лимфодиссекцию, выполняемую вне зависимости от объема удаления легочной паренхимы и величины ЛУ [1].
В процессе операции справа широко открывается правый отдел средостения, обнажаются правая и передняя поверхности трахеи (в том числе в области бифуркации трахеи с визуализацией левого главного бронха), для этого верхняя полая вена отводится кнутри. Верхней границей является обнаженный брахиоцефальный артериальный ствол аорты, левой – правая полуокружность восходящей аорты, нижней – трахеобронхиальный угол. Следует сохранить основной ствол блуждающего нерва. Обязательно удаляется клетчатка переднего средостения и визуализируется проксимальный отдел левой брахиоцефальной вены.
Операция слева подразумевает удаление парааортальных, субаортальных, левых нижних паратрахеальных ЛУ, обнажение верхней полуокружности аорты и удаление клетчатки по ходу начальных отделов общей сонной и подключичной артерий. При наличии показаний перевязка (пересечение) связки боталлова протока позволяет удалить претрахеальные ЛУ, выполнить частичную ревизию правой паратрахеальной области. Возможно широкое рассечение медиастинальной плевры и удаление клетчатки переднего средостения с визуализацией левой брахиоцефальной вены на всем протяжении.
Независимо от стороны операции удаляют бифуркационные, параэзофагеальные ЛУ и ЛУ легочной связки соответствующих сторон.
Сверхрасширенная медиастинальная лимфодиссекция (систематическая), т.е. операция, объем которой больше описанного (стандартного), подразумевает использование трансстернального доступа с удалением паратрахеальной клетчатки справа и слева, в том числе выше слияния правой и левой брахиоцефальных вен и надключичных областей. Такая операция не может быть рекомендована к широкому применению в практике, ее целесообразность требует специального обсуждения [1].
По характеру выполнения операции подразделяют на радикальные и паллиативные. Под радикальной операцией (R0) подразумевают онкологически обоснованное удаление пораженного органа или его резекцию в пределах здоровых тканей с клетчаткой и ЛУ зон регионарного метастазирования, включая средостенные [1, 2].
Радикальность вмешательства подтверждают интраоперационно результатами срочного и планового морфологического исследования тканей по краю резекции.
Операцию считают паллиативной при микроскопическом (R1) выявлении опухолевых клеток по линии резекции бронха, сосудов, легочной ткани, дополнительно резецированных структур и органов, а также визуально (R2) определяемой опухоли в оставшейся части легкого, органах и структурах средостения, плевре, при опухолевом плеврите или перикардите, неполном удалении метастатических внутригрудных ЛУ [1, 2, 43, 46, 47, 172–174].
В последние годы широкое применение при клинической форме болезни I стадии получили анатомические резекции легкого с медиастинальной лимфодиссекцией с использованием малоинвазивных хирургических доступов. Непосредственные результаты таких вмешательств превосходят результаты торакотомических операций, а онкологические результаты не уступают результатам вмешательств с использованием открытых доступов [46, 47, 173, 174].
Рекомендации по определению объема хирургического вмешательства представлены ниже.
- Минимальным онкологически обоснованным объемом операции у пациентов рекомендуется считать лобэктомию, билобэктомию или пневмонэктомию с ипсилатеральной медиастинальной лимфодиссекцией для увеличения выживаемости пациентов [1, 2].
УУР С (УДД 5).
- При периферических опухолях размером до 2 см и низких функциональных кардиореспираторных резервах рекомендуется выполнение пациентам анатомической сегментэктомии легкого для увеличения выживаемости пациентов [1, 2].
УУР С (УДД 5).
- Cублобарные резекции (атипичная резекция, сегментэктомия) пациентам не рекомендуются [175].
УУР A (УДД 2).
Комментарии: исключение составляют пациенты с типичными карциноидными опухолями легких и бронхов. Биологические особенности этих редких опухолей, их преимущественно эндобронхиальный рост позволяют проводить органосохраняющие операции в объеме лобэктомии или сегментэктомии с резекцией и реконструкцией бронхов, изолированные резекции бронхов или бифуркации трахеи с сохранением всей функционирующей ткани легких и удовлетворительными отдаленными результатами [45].
3.1.5. Лекарственное противоопухолевое лечение
Адъювантная терапия
Адъювантная ХТ проводится в дополнение к локальным (хирургическому и лучевому) методам лечения и позволяет снизить риск рецидива болезни. При планировании адъювантной ХТ необходимо оценить стадию заболевания, прогноз, ожидаемую пользу, наличие сопутствующих заболеваний, возможные осложнения и их влияние на качество жизни, а также учесть предпочтения пациента. Возраст сам по себе не является ограничением при отсутствии противопоказаний, связанных с наличием сопутствующих заболеваний.
При опухолях небольших размеров и отсутствии регионарных метастазов, что является прогностически благоприятным, адъювантная ХТ обладает минимальной эффективностью.
При проведении адъювантной ХТ следует использовать стандартные режимы с соблюдением оптимальной дозовой интенсивности, по возможности избегать необоснованных редукций доз препаратов, увеличения интервалов между курсами, уменьшения числа курсов.
- Адъювантную ХТ рекомендуется начинать не позднее 8 нед после операции при восстановлении пациента (при состоянии, оцениваемом в 0–1 балла по шкале ECOG, см. Приложение Г3) с целью повышения выживаемости данных пациентов, с использованием любых платиносодержащих комбинаций с включением химиопрепаратов III поколения или #этопозида**. Всего проводится 4 цикла лечения (см. табл. 3) с целью повышения выживаемости данных пациентов. Наиболее изученными и часто применяемыми комбинациями являются сочетания винорелбина** и цисплатина**, гемцитабина** и цисплатина**, #паклитаксела** и карбоплатина** [51, 53, 63].
УУР B (УДД 2).
- При неплоскоклеточном НМРЛ рекомендуется применение следующего режима: пеметрексед** + цисплатин** с целью повышения выживаемости данных пациентов. При противопоказаниях к назначению цисплатина** используется карбоплатин** [8, 9].
УУР С (УДД 5).
Комментарий: таргетная терапия в адъювантном режиме не рекомендуется.
- В случае невозможности проведения хирургического лечения и/или ЛТ или отказа пациента от нее паллиативную ХТ рекомендуется применять как самостоятельный метод (см. раздел 3.1.3) с целью улучшения качества жизни и повышения выживаемости данных пациентов [8, 9].
УУР С (УДД 5).
3.1.6. Паллиативная, в том числе лучевая, и симптоматическая терапия
- Паллиативная ЛТ пациентам рекомендуется на любых этапах заболевания для локального контроля солитарных метастазов, для симптоматического лечения (устранения болевого синдрома, кровохарканья, обструкции) и улучшения качества жизни пациентов [8, 9].
УУР С (УДД 5).
- При экссудативном плеврите и/или перикардите с клинически значимым ухудшением состояния пациента рекомендуется проведение пункции плевральной полости или пункции перикарда для симптоматического лечения и улучшения качества жизни пациентов [8, 9].
УУР С (УДД 5).
- При легочном кровотечении рекомендуется рассмотреть вопрос о паллиативном хирургическом лечении; при невозможности его выполнения рекомендуется консервативная гемостатическая терапия для коррекции данного осложнения [1, 2].
УУР C (УДД 5).
- При массивном распаде опухоли, вторичной пневмонии рекомендуется рассмотреть вопрос о паллиативной операции для коррекции данного осложнения [1, 2].
УУР C (УДД 5).
- Рекомендуется адекватное медикаментозное обезболивание всех пациентов с болевым синдромом для коррекции данного осложнения и улучшения качества жизни данных пациентов. Степень болевого синдрома оценивается по шкале интенсивности боли (см. Приложение Г1, Г2) [8, 9].
УУР С (УДД 5).
Комментарий: целью так называемой наилучшей поддерживающей терапии (best supportive care) является профилактика возникновения, облегчение симптомов заболевания и поддержание качества жизни пациентов и их близких независимо от стадии заболевания и потребности в других видах терапии.
3.2. Лечение пациентов с МРЛ
- Рекомендуется лечение пациентов с МРЛ: оперативное – лишь при стадии I (IА и IВ) и в отдельных случаях – при стадии II с обязательной адъювантной ХТ по схеме этопозид** + цисплатин** (или этопозид** + карбоплатин**), 4 курса с интервалом в 3–4 нед [176, 177].
УУР С (УДД 4).
- При локализованном МРЛ (не выходящем за пределы одной половины грудной клетки) в качестве стандарта лечения рекомендуется пациентам ХЛТ [9].
УУР С (УДД 5).
Комментарии: существуют 2 варианта ХЛТ. Первый – это одновременное применение ХТ и ЛТ, при котором лечение начинается с ХТ по схеме этопозид** + цисплатин**, а ЛТ на область опухоли и средостения присоединяется не позднее 2-го курса ХТ («ранняя» ЛТ) или после 3-го («поздняя» ЛТ). Отмечено недостоверное преимущество «ранней» ЛТ перед «поздней» [178]. При 2-м варианте применяют ХТ и ЛТ последовательно: проводят 2–4 курса ХТ, а после их окончания начинают ЛТ.
ЛТ проводится в дозе 2 Гр 5 дней в неделю. В объем облучения включают опухоль, пораженные ЛУ средостения, а также весь объем средостения до контралатерального корня. Надключичные области включаются в объем облучения только при наличии метастазов. СОД – 60 Гр на опухоль и 46 Гр на средостение. Возможно гиперфракционирование ЛТ – облучение 2 раза в день с интервалом 4–6 ч между фракциями по 1,5 Гр до СОД 45 Гр, которое незначительно увеличило выживаемость ценой значительного увеличения числа эзофагитов III–IV степени тяжести [179].
- При распространенной стадии МРЛ рекомендуется системное лекарственное лечение (табл. 9). В качестве стандарта 1-й линии ХТ у пациентов в объективном состоянии, оцениваемом в 0–2 балла (3 балла вследствие опухолевого процесса) по шкале ECOG, используются режим этопозид** + цисплатин** и альтернативная схема (#иринотекан** + цисплатин**) [180].
Таблица 9. Рекомендуемые режимы ХТ при МРЛ Table 9. The recommended CT regimens for SCLC | |
Режим | Схема лечения |
1-я линия | |
ЕС + атезолизумаб** | Этопозид** 100 мг/м2 в 1–3-й дни, карбоплатин** AUC-5 в 1-й день, атезолизумаб** 1200 мг в 1-й день. Цикл – 21 день; до 4 циклов. Далее поддерживающая терапия атезолизумабом** 1200 мг каждые 3 нед [182] |
ЕР + дурвалумаб | Этопозид** 80–100 мг/м2 в 1–3-й дни, цисплатин** 75–80 мг/м2 в 1-й день, #дурвалумаб** 1500 мг в 1-й день. Цикл – 21 день; до 4 циклов. Далее поддерживающая терапия дурвалумабом** в дозе 1500 мг каждые 4 нед [183–185] |
ЕС + дурвалумаб | Этопозид** 80–100 мг/м2 в 1–3-й дни, карбоплатин** AUC-5–6 в 1-й день, #дурвалумаб** 1500 мг в 1-й день. Цикл – 21 день; до 4 циклов. Далее поддерживающая терапия дурвалумабом** в дозе 1500 мг каждые 4 нед [183–185] |
ЕР | Этопозид** 120 мг/м2 в 1–3-й дни, цисплатин** 60–80 мг/м2 в 1-й день. Цикл – 21 день [180] |
ЕС | Этопозид** 100 мг/м2 в 1–3-й дни, карбоплатин** AUC-5 в 1-й день. Цикл – 21 день [181] |
IP | #Иринотекан** 60–65 мг/м2 в 1, 8-й дни, цисплатин** 60–75 мг/м2 в 1-й день. Цикл – 21 день [180] |
2-я линия | |
CAV | Циклофосфамид** 1000 мг/м2 в 1-й день, доксорубицин** 50 мг/м2 в 1-й день, винкристин** 1,5 мг/м2 в 1-й день. Цикл – 21 день [186] |
Топотекан** | 1,5 мг/м2 в 1–5-й дни. Цикл – 21 день [186] |
Схемы резерва (для 2 и 3-й линий) | |
#Иринотекан** | 125 мг/м2 в 1, 8, 15, 22-й дни; цикл – 28 дней или 350 мг/м2 каждые 3 нед [187] |
#Паклитаксел** | 80 мг/м2 в 1, 8, 15-й дни; цикл – 28 дней или 175 мг/м2 каждые 3 нед [188, 189] |
Ниволумаб** (3-я линия) | 3 мг/кг в/в капельно каждые 2 нед или 240 мг в/в капельно каждые 2 нед [190] |
УУР A (УДД 2).
Комментарии: режимы ХТ этопозид** + цисплатин** и #иринотекан** + цисплатин** демонстрируют равную непосредственную эффективность и одинаковые отдаленные результаты. При использовании режима #иринотекан** + цисплатин** чаще отмечаются диарея (15,4% против 0,5%) и рвота (10,9% против 4,4%), при использовании режима этопозид** + цисплатин** – нейтропения (59,6% против 38,1%) [180]. При наличии противопоказаний цисплатин** заменяется на карбоплатин** [181].
В случае необходимости оказания «срочной» помощи пациенту с выраженным синдромом сдавления верхней полой вены рекомендуется применение схемы CAV в 1-й линии лечения.
- При отсутствии противопоказаний к ИТ у пациентов в удовлетворительном состоянии (0–1 балл по шкале ECOG) рекомендуется химиоиммунотерапия: этопозид** + карбоплатин** в комбинации с атезолизумабом** и последующей поддерживающей терапией атезолизумабом** [182].
УУР А (УДД 2).
Комментарии: режим химиоиммунотерапии обладает достоверным преимуществом в отношении общей выживаемости по сравнению с ХТ. При этом на основании подгруппового анализа установлено, что назначение данной схемы нежелательно при метастатическом поражении ГМ. Пре- имущество режимов на основе дурвалумаба отмечалось в подгруппах пациентов независимо от применяемого препарата платины (цисплатин** или карбоплатин**), наличия или отсутствия метастатического поражения ГМ [183, 184].
- Рекомендуется пациентам проведение консолидирующего курса ЛТ на область первичной опухоли и ЛУ средостения (РОД 3 Гр, СОД 30 Гр) после завершения любой схемы ХТ при достижении полной регрессии при диссеминированном МРЛ [191].
УУР A (УДД 2).
- Профилактическое облучение мозга, ввиду высокого риска появления метастазов в мозге (до 70%), рекомендуется пациентам после достижения полной или частичной ремиссии при локализованном процессе и полной ремиссии при распространенном МРЛ после завершения основного лечения. Суммарная доза профилактического облучения мозга – 25 Гр (10 сеансов по 2,5 Гр в день) [8, 9].
УУР С (УДД 5).
Комментарий: профилактическое облучение мозга увеличивает продолжительность жизни пациентов с МРЛ.
- При дальнейшем прогрессировании заболевания или плохой переносимости 1-й линии терапии рекомендуются к использованию схемы 2 и 3-й линий (CAV или топотекан [186, 187]), а также паллиативная ЛТ. Альтернативные схемы 2 и 3-й линий:
- #иринотекан** [187] или #паклитаксел** в монорежиме [188, 189];
УУР С (УДД 4); или
- ниволумаб** [190] в монорежиме.
УУР В (УДД 3).
- При наличии метастазов в ГМ рекомендуется проведение ЛТ пациентам на весь мозг в суммарной дозе – 30–40 Гр [192].
УУР С (УДД 4).
4. Медицинская реабилитация, медицинские показания и противопоказания к применению методов реабилитации
4.1. Предреабилитация
- Пациентам перед проведением оперативного вмешательства рекомендуется проведение физической предреабилитации, которая значительно улучшает функциональное состояние дыхательной мускулатуры и биомеханику дыхания, что увеличивает вентиляционную способность легких, повышает бронхиальную проходимость, ускоряет функциональное восстановление дыхательной системы, значительно сокращает сроки пребывания в стационаре после операции, а также снижает частоту развития осложнений и летальных исходов на фоне лечения онкологического заболевания [193].
УУР А (УДД 2).
Комментарий: аэробная направленность физической предреабилитации улучшает крово- и лимфообращение, вентиляционную активность легких, повышает толерантность к физическим нагрузкам, а также качество жизни [194].
- Пациентам перед проведением оперативного вмешательства рекомендуется выполнение комплекса физических упражнений на этапе предреабилитации 5–7 дней в неделю в течение 1–10 нед, что достоверно увеличивает жизненную емкость легких на 630 мл и объем форсированного выдоха на 420 мл, а также сокращает продолжительность госпитального лечения на 4,83 дня и риск развития послеоперационных осложнений на 45% [195].
УУР А (УДД 2).
Комментарий: эффективное применение дыхательной гимнастики в ходе предреабилитации снижает частоту послеоперационных легочных осложнений и сокращает срок пребывания в стационаре [196].
4.2. I этап реабилитации после хирургического лечения
- Пациентам в раннем послеоперационном периоде рекомендуется использовать тактику fast track rehabilitation («быстрый путь») и ERAS (early rehabilitation after surgery – медицинская реабилитация пациента, перенесшего операцию по поводу онкологического заболевания), включающую комплексное обезболивание, раннее энтеральное питание, отказ от рутинного применения зондов и дренажей, раннюю мобилизацию пациентов в 1-е сутки после операции [196, 197].
УУР А (УДД 1).
Комментарии: данная тактика снижает риск ранних послеоперационных осложнений, уменьшает длительность пребывания в стационаре и частоту повторных госпитализаций [198]. Кроме того, ранняя мобилизация в комплексе с применением антикоагулянтов и эластической компрессии нижних конечностей способствует профилактике тромбоэмболических осложнений в послеоперационном периоде [198].
- Пациентам после проведения лобэктомии рекомендуется рассматривать возможность кинезиологического тейпирования, которое достоверно снижает интенсивность болевого синдрома в послеоперационном периоде [199].
УУР A (УДД 2).
- Пациентам после проведения лобэктомии рекомендуются глубокая высокочастотная осцилляция и вибрационный массаж грудной клетки, проводимые в раннем послеоперационном периоде, которые увеличивают объем форсированного выдоха в раннем послеоперационном периоде, способствуя возрастанию парциального давления кислорода в артериальной крови [200].
УУР A (УДД 2).
4.3. II этап реабилитации после хирургического лечения
- Пациентам, перенесшим оперативные вмешательства по поводу РЛ, рекомендуются адекватная физическая активность, чередование аэробных и анаэробных нагрузок, сочетание дыхательных статических и динамических упражнений с целью улучшения показателей внешнего дыхания, повышения общей физической работоспособности, расширения адаптивных возможностей организма, улучшения качества жизни пациентов [201, 202].
УУР С (УДД 5).
- Пациентам, перенесшим оперативные вмешательства по поводу РЛ, рекомендуются регулярные занятия лечебной физкультурой, которая улучшает функцию внешнего дыхания, увеличивает выносливость, положительно влияет на психологический статус пациента, уменьшает выраженность тревожности и депрессии, слабости, болевого синдрома, улучшает настроение [202, 203].
УУР С (УДД 5).
Комментарии: после комбинированного лечения злокачественных новообразований легких работа с медицинским психологом, методики релаксации, методы когнитивно- поведенческой терапии снижают симптомы депрессии и тревоги [204–207].
4.4. III этап реабилитации после хирургического лечения
- Пациентам после комплексного лечения РЛ рекомендуется вести активный образ жизни с целью достижения компенсированного функционального состояния, ускорения социальной адаптации и предотвращения формирования хронического стрессорного состояния [203].
УУР B (УДД 3).
Комментарии: лечебная физкультура и повышение физической активности сопровождаются уменьшением слабости, повышением мобильности пациента, снижают уровень депрессии, улучшают качество жизни и являются мерой профилактики сердечно-сосудистых и легочных осложнений [208, 209]. Применение методик аудиовизуальной релаксации достоверно уменьшает выраженность болевого синдрома, усталости, тревожности, улучшает качество жизни и социальную адаптацию пациента [210].
4.5. Реабилитация при ХТ
- Пациентам, получающим ХТ, рекомендуется проведение сеансов акупунктуры, которая увеличивает уровни интерлейкина-2, CD3+ и CD4+, уменьшает супрессию костного мозга, а также снижает слабость и тошноту, улучшает показатели качества жизни [211].
УУР А (УДД 1).
- При возникновении индуцированной ХТ полинейропатии пациентам рекомендуется выполнять физические упражнения, практиковать терренное лечение (лечение ходьбой) с целью контроля клинических проявлений полинейропатии [212].
УУР A (УДД 2).
Комментарий: упражнения на тренировку баланса более эффективны для коррекции полинейропатии, чем сочетание упражнений на выносливость и силовых упражнений [213]; регулярное выполнение комплексов лечебной физкультуры на фоне ХТ снижает частоту развития кардиальных осложнений [213].
- В комплексном лечении периферической полинейропатии на фоне ХТ пациентам рекомендуется применение по показаниям физиотерапевтических методов лечения: низкоинтенсивной лазеротерапии, низкочастотной магнитотерапии, чрескожной электростимуляции [214, 215].
УУР В (УДД 2).
- Для профилактики мукозита полости рта на фоне ХТ пациентам рекомендуется проведение низкоинтенсивной лазеротерапии [216].
УУР А (УДД 1).
- Для профилактики алопеции на фоне ХТ пациентам рекомендуется использование систем охлаждения кожи головы [217].
УУР B (УДД 3).
- Для восстановления когнитивных функций (объем рабочей памяти, устойчивость внимания), снижения уровня тревоги, улучшения функции дыхания и вариабельности сердечного ритма пациентам рекомендована БОС-терапия (разные методики с биологической обратной связью), 20–30 сеансов [218].
УУР B (УДД 3).
4.6. Реабилитация при ЛТ
- Для улучшения функции внешнего дыхания, уменьшения слабости, снижения числа осложнений, улучшения качества жизни во время проведения ЛТ пациентам рекомендуется заниматься лечебной физкультурой (аэробная нагрузка в сочетании с силовой) [219].
УУР С (УДД 5).
- Для профилактики лучевого дерматита пациентам рекомендуется низкоинтенсивная лазеротерапия [220].
УУР С (УДД 5).
- Для повышения адаптивности пациентов к новому образу жизни, снижения симптомов тревожных, депрессивных расстройств и повышения совладания со стрессовыми ситуациями вне и после терапевтических сессий рекомендуется проводить краткосрочные психотерапевтические сессии в рамках когнитивно-поведенческой психотерапии длительностью 45–60 мин в течение 2 мес [221].
УУР А (УДД 2).
5. Профилактика и диспансерное наблюдение, медицинские показания и противопоказания к применению методов профилактики
- Пациентам рекомендуется отказ от курения: как от активного, так и от пассивного – c целью профилактики возникновения РЛ. Существует прямо пропорциональная зависимость между количеством сигарет, выкуриваемых за день, и риском возникновения РЛ. Пассивное курение повышает риск развития РЛ на 20–30% [8, 9].
УУР С (УДД 5).
- Рекомендуется пациентам своевременное лечение заболеваний легких (например, хроническая обструктивная болезнь легких), которые могут повышать риск возникновения РЛ [8, 9].
УУР С (УДД 5).
- Рекомендуется использовать современные средства защиты лицам, контактирующим с веществами, обладающими канцерогенным действием: асбестом, хромом, никелем, кадмием, мышьяком, дизельным топливом и прочими с целью первичной профилактики [8, 9].
УУР С (УДД 5).
- Рекомендуется соблюдать следующую периодичность наблюдения врачом-онкологом пациентов в удовлетворительном состоянии после радикального лечения РЛ: каждые 3 мес в течение первых 3 лет и каждые 6 мес в течение 4 и 5-го года. Применяются следующие методы наблюдения: физикальный осмотр, УЗИ и рентгенография грудной клетки или КТ. МРТ ГМ, ОСГ проводятся 1 раз в год. Через 5 лет после операции обследование проходят раз в год [9].
УУР С (УДД 5).
УУР С (УДД 5).
- Пациентам с МРЛ, которым не было выполнено профилактическое облучение ГМ, рекомендуется проведение МРТ ГМ каждые 3–4 мес в течение первых 2 лет [9].
УУР С (УДД 5).
Комментарий: задачей наблюдения является раннее выявление прогрессирования заболевания с целью раннего начала ХТ или хирургического удаления резектабельных метастатических очагов, рецидивных опухолей.
6. Организация оказания медицинской помощи
Медицинская помощь, за исключением медицинской помощи в рамках клинической апробации, согласно Федеральному закону от 21.11.2011 №323-ФЗ (ред. от 29.05.2019) «Об основах охраны здоровья граждан в Российской Федерации» организуется и оказывается:
1) в соответствии с Положением об организации оказания медицинской помощи по видам медицинской помощи, которое утверждается уполномоченным федеральным органом исполнительной власти;
2) в соответствии с порядком оказания помощи по профилю «Онкология», обязательным для исполнения на территории Российской Федерации всеми медицинскими организациями;
3) на основе настоящих клинических рекомендаций;
4) с учетом стандартов медицинской помощи, утвержденных уполномоченным федеральным органом исполнительной власти.
Первичная специализированная медико-санитарная помощь оказывается врачом-онкологом и иными врачами-специалистами в центре амбулаторной онкологической помощи либо в первичном онкологическом кабинете, первичном онкологическом отделении, поликлиническом отделении онкологического диспансера.
При выявлении у пациента онкологического заболевания или подозрении на него врачи-терапевты, участковые врачи-терапевты, врачи общей практики (семейные врачи), врачи-специалисты, средние медицинские работники в установленном порядке направляют пациента на консультацию в центр амбулаторной онкологической помощи либо в первичный онкологический кабинет, первичное онкологическое отделение медицинской организации для оказания ему первичной специализированной медико-санитарной помощи.
Консультация в центре амбулаторной онкологической помощи либо в первичном онкологическом кабинете, первичном онкологическом отделении медицинской организации должна быть проведена не позднее 5 рабочих дней с даты выдачи направления на консультацию. Врач-онколог центра амбулаторной онкологической помощи (в случае отсутствия центра амбулаторной онкологической помощи – врач-онколог первичного онкологического кабинета или первичного онкологического отделения) организует взятие биопсийного (операционного) материала, а также выполнение иных диагностических исследований, необходимых для установления диагноза, включая распространенность онкологического процесса и стадию заболевания.
В случае невозможности взятия в медицинской организации, в составе которой организован центр амбулаторной онкологической помощи (первичный онкологический кабинет, первичное онкологическое отделение), биопсийного (операционного) материала, проведения иных диагностических исследований пациент направляется лечащим врачом в онкологический диспансер или в медицинскую организацию, оказывающую медицинскую помощь пациентам с онкологическими заболеваниями.
Срок выполнения патологоанатомических исследований, необходимых для гистологической верификации злокачественного новообразования, не должен превышать 15 рабочих дней с даты поступления биопсийного (операционного) материала в патологоанатомическое бюро (отделение).
При выявлении у пациента онкологического заболевания или появлении подозрений на него в ходе оказания скорой медицинской помощи пациента переводят или направляют в медицинские организации, оказывающие медицинскую помощь пациентам с онкологическими заболеваниями, для определения тактики ведения и необходимости применения дополнительно других методов специализированного противоопухолевого лечения.
Врач-онколог центра амбулаторной онкологической помощи (первичного онкологического кабинета, первичного онкологического отделения) направляет пациента в онкологический диспансер или в медицинские организации, оказывающие медицинскую помощь пациентам с онкологическими заболеваниями, для уточнения диагноза (в случае невозможности установления диагноза, включая распространенность онкологического процесса и стадию заболевания, врачом-онкологом центра амбулаторной онкологической помощи, первичного онкологического кабинета или первичного онкологического отделения) и оказания специализированной, в том числе высокотехнологичной, медицинской помощи.
Срок начала оказания специализированной, за исключением высокотехнологичной, медицинской помощи пациентам с онкологическими заболеваниями в медицинской организации, оказывающей медицинскую помощь пациентам с онкологическими заболеваниями, не должен превышать 14 календарных дней с даты гистологической верификации злокачественного новообразования или 14 календарных дней с даты установления предварительного диагноза злокачественного новообразования (в случае отсутствия медицинских показаний для проведения патологоанатомических исследований в амбулаторных условиях).
Специализированная, в том числе высокотехнологичная, медицинская помощь оказывается врачами-онкологами, врачами-радиотерапевтами в онкологическом диспансере или в медицинских организациях, оказывающих медицинскую помощь пациентам с онкологическими заболеваниями, имеющих лицензию, необходимую материально-техническую базу, сертифицированных специалистов, в стационарных условиях и условиях дневного стационара и включает в себя профилактику, диагностику, лечение онкологических заболеваний, требующих использования специальных методов и сложных уникальных медицинских технологий, а также медицинскую реабилитацию.
В медицинской организации, оказывающей медицинскую помощь пациентам с онкологическими заболеваниями, тактика медицинского обследования и лечения определяется консилиумом врачей-онкологов и врачей-радиотерапевтов с привлечением при необходимости других врачей-специалистов. Решение консилиума врачей оформляется протоколом, подписывается участниками консилиума врачей и вносится в медицинскую документацию пациента.
Показания для госпитализации в круглосуточный или дневной стационар медицинской организации, оказывающей специализированную, в том числе высокотехнологичную, медицинскую помощь по профилю «Онкология», определяются консилиумом врачей-онкологов и врачей-радиотерапевтов с привлечением при необходимости других врачей-специалистов.
Показаниями для госпитализации в медицинскую организацию в экстренной или неотложной форме являются:
1) наличие осложнений онкологического заболевания, требующих оказания пациенту специализированной медицинской помощи в экстренной и неотложной форме;
2) наличие осложнений лечения (хирургическое вмешательство, ЛТ, лекарственная терапия и т.д.) онкологического заболевания.
Показаниями для госпитализации в медицинскую организацию в плановой форме являются:
1) необходимость выполнения сложных интервенционных диагностических медицинских вмешательств, требующих последующего наблюдения в условиях круглосуточного или дневного стационара;
2) наличие показаний к специализированному противо- опухолевому лечению (хирургическое вмешательство, ЛТ, в том числе контактная, дистанционная и другие виды ЛТ, лекарственная терапия и др.), требующему наблюдения в условиях круглосуточного или дневного стационара.
Показаниями к выписке пациента из медицинской организации являются:
1) завершение курса лечения или одного из этапов оказания специализированной, в том числе высокотехнологичной, медицинской помощи в условиях круглосуточного или дневного стационара при условии отсутствия осложнений лечения, требующих медикаментозной коррекции и/или медицинских вмешательств в стационарных условиях;
2) отказ пациента или его законного представителя от оказания специализированной, в том числе высокотехнологичной, медицинской помощи в условиях круглосуточного или дневного стационара, установленной консилиумом медицинской организации, оказывающей онкологическую помощь, при условии отсутствия осложнений основного заболевания и/или лечения, требующих медикаментозной коррекции и/или медицинских вмешательств в стационарных условиях;
3) необходимость перевода пациента в другую медицинскую организацию по соответствующему профилю оказания медицинской помощи.
Заключение о целесообразности перевода пациента в профильную медицинскую организацию выносится после предварительной консультации по предоставленным медицинским документам и/или предварительного осмотра пациента специалистами медицинской организации, в которую планируется перевод.
7. Дополнительная информация (в том числе факторы, влияющие на исход заболевания или состояния)
На течение заболевания и эффективность его лечения помимо распространенности опухолевого процесса, морфологической и молекулярно-генетических характеристик опухоли существенное влияние оказывают сопутствующие патологии, адекватность сопроводительной терапии, социальная адаптация пациента, наличие или отсутствие ежедневной физической активности. Рекомендована ежедневная 30-минутная умеренно интенсивная физическая активность. Отказ от курения улучшает прогноз заболевания [8, 9].
Критерии оценки качества медицинской помощи
Критерии качества | Оценка выполнения |
Выполнена КТ органов грудной клетки (при установлении диагноза) | Да/нет |
Выполнено УЗИ органов брюшной полости (комплексное) и забрюшинного пространства | Да/нет |
Выполнена КТ органов брюшной полости и забрюшинного пространства и/или МРТ органов брюшной полости и забрюшинного пространства (при установлении диагноза) | Да/нет |
Выполнено УЗИ шейных и надключичных ЛУ (при установлении диагноза) | Да/нет |
Выполнена сцинтиграфия костей всего тела (при установлении диагноза) | Да/нет |
Выполнена МРТ ГМ с внутривенным контрастированием и/или КТ ГМ с внутривенным контрастированием (при установлении диагноза) | Да/нет |
Выполнена бронхоскопия (при установлении диагноза) | Да/нет |
При подозрении на метастатическое поражение медиастинальных ЛУ проведена морфологическая верификация и/или ПЭТ, совмещенная с КТ | Да/нет |
Проведено патологоанатомическое исследование биопсийного (операционного) материала с применением иммуногистохимических методов или иммуноцитохимического исследования с моноклональными антителами (при установлении диагноза) | Да/нет |
Выполнено молекулярно-генетическое исследование образца опухоли или плазмы неоперабельного пациента с неплоскоклеточным НМРЛ для определения активирующих мутаций EGFR, транслокаций ALK и ROS1, мутации BRAF | Да/нет |
При отрицательных или неизвестных данных о наличии мутаций EGFR или транслокаций ALK проведено тестирование на определение экспрессии белка PD-L1 иммуногистохимическим методом (для неплоскоклеточного и плоскоклеточного НМРЛ и только на гистологическом материале) | Да/нет |
Проведено хирургическое лечение операбельного РЛ. Минимальный объем – лобэктомия (допускается выполнение анатомической сегментэктомии при низких функциональных показателях и/или опухолях размером до 2 см). Выполнена ипсилатеральная медиастинальная лимфодиссекция | Да/нет |
Выполнено патологоанатомическое исследование биопсийного (операционного) материала, при показаниях – иммуногистохимическое исследование препарата удаленных тканей (при хирургическом вмешательстве) | Да/нет |
Проведена адъювантная полихимиотерапия у пациента с метаcтазами уровня N1 | Да/нет |
Проведена неоадъювантная и/или адъювантная полихимиотерапия у пациента с IIIА стадией | Да/нет |
Проведена ХЛТ у неоперабельного пациента с III стадией | Да/нет |
Проведена ХТ, и/или ИТ, или химиоиммунотерапия при наличии клинических показаний | Да/нет |
Проведена таргетная терапия при наличии выявленной активирующей мутации (EGFR, ALK, ROS1, BRAF) | Да/нет |
Выполнен общий (клинический) развернутый анализ крови | Да/нет |
Проведена паллиативная и симптоматическая терапия по показаниям | Да/нет |
Приложение А1. Состав рабочей группы по разработке и пересмотру клинических рекомендаций
К.К. Лактионов, Е.В. Артамонова, Т.Н. Борисова, В.В. Бредер, Ю.М. Бычков, Л.Ю. Владимирова, Н.М. Волков, С.М. Ергнян, А.С. Жабина, П.В. Кононец, А.Е. Кузьминов, Е.В. Левченко, О.А. Малихова, Д.Т. Маринов, С.В. Миллер, Ф.В. Моисеенко, В.В. Мочальникова, С.Н. Новиков, О.В. Пикин, Е.В. Реутова, Е.О. Родионов, Д.Д. Сакаева, А.И. Семенова, А.В. Смолин, В.М. Сотников, С.А. Тузиков, И.Н. Туркин, И.Е. Тюрин, В.Д. Чхиквадзе, К.И. Колбанов, А.В. Черниченко, А.А. Феденко, Е.В. Филоненко
Блок по организации медицинской помощи
А.А. Невольских, С.А. Иванов, Ж.В. Хайлова, Т.Г. Геворкян
Блок по медицинской реабилитации
А.В. Бутенко, И.Р. Гильмутдинова, И.В. Гриднева, М.А. Еремушкин, М.А. Зернова, Б.С. Каспаров, Д.В. Ковлен, К.О. Кондратьева, Т.В. Кончугова, С.Б. Короткова, А.А. Крутов, О.А. Обухова, Г.Н. Пономаренко, Т.Ю. Семиглазова, А.М. Степанова, Г.А. Ткаченко, Е.В. Филоненко, М.М. Хуламханова
Конфликт интересов. Авторы заявляют об отсутствии конфликта интересов.
Conflict of interests. The authors declare no conflict of interest.
Приложение А2. Методология разработки клинических рекомендаций
Целевая аудитория данных клинических рекомендаций:
- врачи-онкологи;
- врачи-хирурги;
- врачи-радиологи;
- врачи-радиотерапевты;
- врачи-генетики.
Методы, использованные для сбора/селекции доказательств: поиск в электронных базах данных, анализ современных научных разработок по проблеме РЛ в Российской Федерации и за рубежом, обобщение практического опыта российских и зарубежных специалистов.
Метод, использованный для формулирования рекомендаций, – консенсус экспертов.
Экономический анализ: анализ стоимости не проводился, и публикации по фармакоэкономике не анализировались.
Методы валидизации рекомендаций:
- внешняя экспертная оценка;
- внутренняя экспертная оценка.
Описание метода валидизации рекомендаций
Настоящие рекомендации в предварительной версии рецензированы независимыми экспертами, которых попросили прокомментировать, насколько интерпретация доказательств, лежащих в основе рекомендаций, доступна для понимания.
Получены комментарии со стороны врачей-онкологов первичного звена в отношении доходчивости изложения рекомендаций и их оценка важности рекомендаций как рабочего инструмента повседневной практики.
Комментарии экспертов тщательно систематизировались и обсуждались председателем и членами рабочей группы. Каждый пункт обсуждался, и вносимые в рекомендации изменения регистрировались. Если же изменения не вносились, то регистрировались причины отказа от внесения изменений.
Консультации и экспертная оценка
Проект рекомендаций рецензирован также независимыми экспертами, которых попросили прокомментировать прежде всего доходчивость и точность интерпретации доказательной базы, лежащей в основе рекомендаций.
Для окончательной редакции и контроля качества рекомендации повторно проанализированы членами рабочей группы, которые пришли к заключению, что все замечания и комментарии экспертов приняты во внимание, риск систематических ошибок при разработке рекомендаций сведен к минимуму.
Порядок обновления клинических рекомендаций
Механизм обновления клинических рекомендаций предусматривает их систематическую актуализацию – не реже 1 раза в 3 года, а также при появлении новых данных с позиции доказательной медицины по вопросам диагностики, лечения, профилактики и реабилитации конкретных заболеваний, наличии обоснованных дополнений/замечаний к ранее утвержденным клиническим рекомендациям, но не чаще 1 раза в 6 мес.
Шкала оценки УДД для методов диагностики (диагностических вмешательств) Scale for assessing the strength of evidence for diagnostic methods (diagnostic interventions) | |
УДД | Расшифровка |
1 | Систематические обзоры исследований с контролем референсным методом или систематический обзор РКИ с применением метаанализа |
2 | Отдельные исследования с контролем референсным методом или отдельные РКИ и систематические обзоры исследований любого дизайна, за исключением РКИ с применением метаанализа |
3 | Исследования без последовательного контроля референсным методом, или исследования с референсным методом, не являющимся независимым от исследуемого метода, или нерандомизированные сравнительные исследования, в том числе когортные |
4 | Несравнительные исследования, описание клинического случая |
5 | Имеется лишь обоснование механизма действия или мнение экспертов |
Шкала оценки УДД для методов профилактики, лечения и реабилитации (профилактических, лечебных, реабилитационных вмешательств) Scale for assessing the strength of evidence for prevention, treatment and rehabilitation methods (prevention, treatment and rehabilitation interventions) | |
УДД | Расшифровка |
1 | Систематический обзор РКИ с применением метаанализа |
2 | Отдельные РКИ и систематические обзоры исследований любого дизайна, за исключением РКИ, с применением метаанализа |
3 | Нерандомизированные сравнительные исследования, в том числе когортные |
4 | Несравнительные исследования, описание клинического случая или серии случаев, исследования «случай-контроль» |
5 | Имеется лишь обоснование механизма действия вмешательства (доклинические исследования) или мнение экспертов |
Шкала оценки УУР для методов профилактики, диагностики, лечения и реабилитации (профилактических, диагностических, лечебных, реабилитационных вмешательств) Scale for assessing the strength of recommendations for prevention, diagnosis, treatment and rehabilitation methods (prevention, diagnosis, treatment and rehabilitation interventions) | |
УУР | Расшифровка |
A | Сильная рекомендация: все рассматриваемые критерии эффективности (исходы) являются важными, все исследования имеют высокое или удовлетворительное методологическое качество, их выводы по интересующим исходам согласованны |
B | Условная рекомендация: не все рассматриваемые критерии эффективности (исходы) являются важными, не все исследования имеют высокое или удовлетворительное методологическое качество и/или их выводы по интересующим исходам не согласованны |
C | Слабая рекомендация: отсутствие доказательств надлежащего качества [все рассматриваемые критерии эффективности (исходы) являются неважными, все исследования имеют низкое методологическое качество и их выводы по интересующим исходам не являются согласованными] |
Приложение А3. Справочные материалы, включая соответствие показаний к применению и противопоказаний, способов применения и доз лекарственных препаратов, инструкции по применению лекарственного препарата
Актуальные инструкции к лекарственным препаратам, упоминаемым в данных клинических рекомендациях, можно найти в Государственном реестре лекарственных средств, размещенном на сайте Минздрава России: http://grls.rosminzdrav.ru.
Приложение Б. Алгоритмы действий врача
Приложение В. Информация для пациента
Рекомендации врача-онколога (специалиста по ХТ) при осложнениях ХТ для пациентов:
- при повышении температуры тела до ≥38°C:
– начать прием антибиотиков по назначению врача;
– провести клинический анализ крови.
- при стоматите:
– механически и термически щадящая диета;
– частое (каждый час) полоскание рта отварами ромашки, шалфея, коры дуба, смазывание рта облепиховым (персиковым) маслом;
– обработка полости рта (по рекомендации врача).
- при диарее:
– исключить жирное, острое, копченое, сладкое, молочное, клетчатку; можно нежирное мясо, мучное, кисломолочное, рисовый отвар; показано обильное питье;
– принимать препараты по назначению врача.
- при тошноте:
– принимать препараты, назначенные врачом.
Приложение Г1–ГN. Шкалы оценки, вопросники и другие оценочные инструменты состояния пациента, приведенные в клинических рекомендациях
Приложение Г1. Шкала Карновского
Название на русском языке: шкала Карновского [222].
Оригинальное название: Karnofsky Performance Status.
Источник (официальный сайт разработчиков, публикация с валидацией): Karnofsky DA, Burchenal JH. The clinical evaluation of chemotherapeutic agents in cancer. In: Evaluation of chemotherapeutic agents. Ed. by C MacLeod. New York: Columbia University Press, 1949.
Тип: шкала оценки.
Назначение: описание уровня функционирования пациента с точки зрения его способности заботиться о себе, повседневной активности и физических способностей (ходьба, работа и т.д.).
Содержание (шаблон):
Процент по шкале | Состояние онкологического больного |
100 | Состояние нормальное, жалоб нет |
90 | Способен к нормальной деятельности, незначительные симптомы или признаки заболевания |
80 | Нормальная активность с усилием, незначительные симптомы или признаки заболевания |
70 | Обслуживает себя самостоятельно, не способен к нормальной деятельности или активной работе |
60 | Нуждается порой в помощи, но способен сам удовлетворять большую часть своих потребностей |
50 | Нуждается в значительной помощи и медицинском обслуживании |
40 | Инвалид, нуждается в специальной помощи, в том числе медицинской |
30 | Тяжелая инвалидность, показана госпитализация, хотя смерть непосредственно не угрожает |
20 | Тяжелый больной. Необходимы госпитализация и активное лечение |
10 | Умирающий |
0 | Смерть |
Ключ (интерпретация): приведен в самой шкале.
Приложение Г2. Визуально-аналоговая шкала оценки болевого синдрома
Название на русском языке: визуально-аналоговая шкала оценки болевого синдрома.
Оригинальное название: The Numeric Pain Rating Scale Instructions.
Источник (официальный сайт разработчиков, публикация с валидацией): https://www.sralab.org/rehabilitation-measures/numeric-pain-rating-scale; McCaffery M, Beebe A. Pain: clinical manual for nursing practice. St. Louis: C.V. Mosby, 1989.
Тип: шкала оценки
Назначение: описать уровень болевого синдрома у пациента.
Инструкция: пациенту предлагается отметить на линии 10 см степень выраженности боли по шкале от 0 до 10.
Ключ: 1‒3 балла – слабая боль; 4‒7 баллов – умеренная боль; более 8 баллов – сильная боль.
Приложение Г3. Шкала оценки тяжести состояния пациента по версии Всемирной организации здравоохранения/ECOG
Название на русском языке: шкала оценки тяжести состояния пациента по версии Всемирной организации здравоохранения/ECOG [223].
Оригинальное название: The Eastern Cooperative Oncology Group/World Health Organization Performance Status (ECOG/WHO PS).
Источник (официальный сайт разработчиков, публикация с валидацией): https://ecog-acrin.org/resources/ecog-performance-status.
Тип: шкала оценки.
Назначение: описать уровень функционирования пациента с точки зрения его способности заботиться о себе, повседневной активности и физических способностей (ходьба, работа и т.д.).
Содержание:
Балл | Уровень функционирования пациента |
0 | Пациент полностью активен, способен выполнять все так, как и до заболевания |
1 | Пациент не способен выполнять тяжелую работу, но может выполнять легкую или сидячую (например, легкую домашнюю или канцелярскую работу) |
2 | Пациент лечится амбулаторно, способен к самообслуживанию, но не может выполнять работу. Более 50% времени бодрствования проводит активно – в вертикальном положении |
3 | Пациент способен лишь к ограниченному самообслуживанию, проводит в кресле или постели более 50% времени бодрствования |
4 | Инвалид, совершенно не способен к самообслуживанию, прикован к креслу или постели |
5 | Пациент мертв |
Ключ (интерпретация): приведен в самой шкале.
About the authors
Konstantin K. Laktionov
Blokhin National Medical Research Center of Oncology
Author for correspondence.
Email: subscribe@omnidoctor.ru
ORCID iD: 0000-0003-4469-502X
D. Sci. (Med.)
Russian Federation, MoscowElena V. Artamonova
Blokhin National Medical Research Center of Oncology
Email: subscribe@omnidoctor.ru
ORCID iD: 0000-0002-8936-3590
D. Sci. (Med.)
Russian Federation, MoscowTatiana N. Borisova
Blokhin National Medical Research Center of Oncology
Email: subscribe@omnidoctor.ru
Cand. Sci. (Med.), Senior Res. Officer
Russian Federation, MoscowValerii V. Breder
Blokhin National Medical Research Center of Oncology
Email: subscribe@omnidoctor.ru
D. Sci. (Med.), Leading Res. Officer
Russian Federation, MoscowIurii M. Bychkov
Russian Scientific Center of Roentgenoradiology
Email: subscribe@omnidoctor.ru
Cand. Sci. (Med.)
Russian Federation, MoscowLiubov Iu. Vladimirova
Blokhin National Medical Research Center of Oncology
Email: subscribe@omnidoctor.ru
ORCID iD: 0000-0002-4822-5044
D. Sci. (Med.), Prof.
Russian Federation, MoscowNikita M. Volkov
Saint Petersburg Clinical Research and Practical Center for Specialized Types of Medical Care (Oncologic)
Email: subscribe@omnidoctor.ru
Cand. Sci. (Med.)
Russian Federation, Saint PetersburgStepan M. Ergnian
Petrov National Medical Research Center of Oncology
Email: subscribe@omnidoctor.ru
Cand. Sci. (Med.), Senior Res. Officer
Russian Federation, Saint PetersburgAlbina S. Zhabina
Saint Petersburg Clinical Research and Practical Center for Specialized Types of Medical Care (Oncologic)
Email: subscribe@omnidoctor.ru
ORCID iD: 0000-0001-9749-8519
Cand. Sci. (Med.)
Russian Federation, Saint PetersburgPavel V. Kononets
Blokhin National Medical Research Center of Oncology
Email: subscribe@omnidoctor.ru
Cand. Sci. (Med.)
Russian Federation, MoscowAleksandr E. Kuz’minov
Blokhin National Medical Research Center of Oncology
Email: subscribe@omnidoctor.ru
Cand. Sci. (Med.), Res. Officer
Russian Federation, MoscowEvgenii V. Levchenko
Petrov National Medical Research Center of Oncology
Email: subscribe@omnidoctor.ru
D. Sci. (Med.), Leading Res. Officer
Russian Federation, Saint PetersburgOlga A. Malikhova
Blokhin National Medical Research Center of Oncology
Email: subscribe@omnidoctor.ru
ORCID iD: 0000-0003-2245-214X
D. Sci. (Med.), Prof.
Russian Federation, MoscowDimitr T. Marinov
Blokhin National Medical Research Center of Oncology
Email: subscribe@omnidoctor.ru
Leading Res. Officer
Russian Federation, MoscowSergei V. Miller
Tomsk National Research Medical Center of the Russian Academy of Sciences
Email: subscribe@omnidoctor.ru
D. Sci. (Med.)
Russian Federation, TomskFedor V. Moiseenko
Saint Petersburg Clinical Research and Practical Center for Specialized Types of Medical Care (Oncologic)
Email: subscribe@omnidoctor.ru
ORCID iD: 0000-0003-2544-9042
D. Sci. (Med.)
Russian Federation, Saint PetersburgValeriia V. Mochal’nikova
Blokhin National Medical Research Center of Oncology
Email: subscribe@omnidoctor.ru
autopsist
Russian Federation, MoscowSergei N. Novikov
Petrov National Medical Research Center of Oncology
Email: subscribe@omnidoctor.ru
D. Sci. (Med.)
Russian Federation, Saint PetersburgOleg V. Pikin
Herzen Moscow Scientifuc Research Institute of Oncology – branch of the National Medical Research Center for Radiology
Email: subscribe@omnidoctor.ru
D. Sci. (Med.)
Russian Federation, MoscowElena V. Reutova
Blokhin National Medical Research Center of Oncology
Email: subscribe@omnidoctor.ru
ORCID iD: 0000-0002-2154-3376
Cand. Sci. (Med.), Senior Res. Officer
Russian Federation, MoscowEvgenii O. Rodionov
Tomsk National Research Medical Center of the Russian Academy of Sciences
Email: subscribe@omnidoctor.ru
Cand. Sci. (Med.), Senior Res. Officer
Russian Federation, TomskDina D. Sakaeva
Republican Clinical Oncology Center of Ministry of Healthcare of the Republic of Bashkortostan
Email: subscribe@omnidoctor.ru
D. Sci. (Med.)
Russian Federation, UfaAnna I. Semenova
Petrov National Medical Research Center of Oncology
Email: subscribe@omnidoctor.ru
Cand. Sci. (Med.), Senior Res. Officer
Russian Federation, Saint PetersburgAleksei V. Smolin
Burdenko Main Military Clinical Hospital
Email: subscribe@omnidoctor.ru
Cand. Sci. (Med.)
Russian Federation, MoscowVladimir M. Sotnikov
Russian Scientific Center of Roentgenoradiology
Email: subscribe@omnidoctor.ru
D. Sci. (Med.), Prof.
Russian Federation, MoscowSergei A. Tuzikov
Tomsk National Research Medical Center of the Russian Academy of Sciences
Email: subscribe@omnidoctor.ru
D. Sci. (Med.), Prof.
Russian Federation, TomskIgor N. Turkin
Rostov Research Institute of Oncology
Email: subscribe@omnidoctor.ru
D. Sci. (Med.), Prof.
Russian Federation, Rostov-on-DonIgor E. Tiurin
Russian Medical Academy of Continuous Professional Education
Email: subscribe@omnidoctor.ru
D. Sci. (Med.), Prof.
Russian Federation, MoscowVladimir D. Chkhikvadze
Russian Scientific Center of Roentgenoradiology
Email: subscribe@omnidoctor.ru
D. Sci. (Med.), Prof.
Russian Federation, MoscowKonstantin I. Kolbanov
Herzen Moscow Scientifuc Research Institute of Oncology – branch of the National Medical Research Center for Radiology
Email: subscribe@omnidoctor.ru
D. Sci. (Med.),
Russian Federation, MoscowAndrei V. Chernichenko
Herzen Moscow Scientifuc Research Institute of Oncology – branch of the National Medical Research Center for Radiology
Email: subscribe@omnidoctor.ru
D. Sci. (Med.)
Russian Federation, MoscowAleksandr A. Fedenko
Herzen Moscow Scientifuc Research Institute of Oncology – branch of the National Medical Research Center for Radiology
Email: subscribe@omnidoctor.ru
D. Sci. (Med.)
Russian Federation, MoscowElena V. Filonenko
Herzen Moscow Scientifuc Research Institute of Oncology – branch of the National Medical Research Center for Radiology
Email: subscribe@omnidoctor.ru
D. Sci. (Med.), Prof.
Russian Federation, MoscowAleksei A. Nevol’skikh
Tsyb Medical Radiological Scientific Center – branch of the National Medical Research Center for Radiology
Email: subscribe@omnidoctor.ru
D. Sci. (Med.)
Russian Federation, ObninskSergei A. Ivanov
Tsyb Medical Radiological Scientific Center – branch of the National Medical Research Center for Radiology
Email: subscribe@omnidoctor.ru
ORCID iD: 0000-0001-7689-6032
Prof. RAS, D. Sci. (Med.)
Russian Federation, ObninskZhanna V. Khailova
Tsyb Medical Radiological Scientific Center – branch of the National Medical Research Center for Radiology
Email: subscribe@omnidoctor.ru
Cand. Sci. (Med.)
Russian Federation, ObninskTigran G. Gevorkian
Blokhin National Medical Research Center of Oncology
Email: subscribe@omnidoctor.ru
Deputy Director
Russian Federation, MoscowAleksei V. Butenko
Blokhin National Medical Research Center of Oncology
Email: subscribe@omnidoctor.ru
D. Sci. (Med.), Prof.
Russian Federation, MoscowIlmira R. Gil’mutdinova
National Medical Research Center of Rehabilitation and Balneology
Email: subscribe@omnidoctor.ru
Cand. Sci. (Med.)
Russian Federation, MoscowIrina V. Gridneva
Burdenko Voronezh State Medical University
Email: subscribe@omnidoctor.ru
Cand. Sci. (Med.)
Russian Federation, VoronezhMikhail A. Eremushkin
National Medical Research Center of Rehabilitation and Balneology
Email: subscribe@omnidoctor.ru
D. Sci. (Med.), Prof.
Russian Federation, MoscowMargarita A. Zernova
Petrov National Medical Research Center of Oncology
Email: subscribe@omnidoctor.ru
инструктор – методист по лечебной физкультуре
Russian Federation, Saint PetersburgBoris S. Kasparov
Petrov National Medical Research Center of Oncology
Email: subscribe@omnidoctor.ru
Cand. Sci. (Med.)
Russian Federation, Saint PetersburgDenis V. Kovlen
Branch of Kirov Military Medical Academy
Email: subscribe@omnidoctor.ru
D. Sci. (Med.)
Russian Federation, MoscowKristina O. Kondrat’eva
Petrov National Medical Research Center of Oncology
Email: subscribe@omnidoctor.ru
psychologist
Russian Federation, Saint PetersburgTatiana V. Konchugova
National Medical Research Center of Rehabilitation and Balneology
Email: subscribe@omnidoctor.ru
D. Sci. (Med.), Prof.
Russian Federation, MoscowSvetlana B. Korotkova
Burdenko Voronezh State Medical University
Email: subscribe@omnidoctor.ru
D. Sci. (Med.)
Russian Federation, VoronezhAnton A. Krutov
Petrov National Medical Research Center of Oncology
Email: subscribe@omnidoctor.ru
oncologist
Russian Federation, Saint PetersburgOlga A. Obukhova
Blokhin National Medical Research Center of Oncology
Email: subscribe@omnidoctor.ru
Cand. Sci. (Med.)
Russian Federation, MoscowGennadii N. Ponomarenko
Branch of Kirov Military Medical Academy; Albrecht Federal Scientific Center for Rehabilitation of Disabled People
Email: subscribe@omnidoctor.ru
D. Sci. (Med.), Prof.
Russian Federation, Moscow; Saint PetersburgTatiana Iu. Semiglazova
Petrov National Medical Research Center of Oncology; Mechnikov North-Western State Medical University
Email: subscribe@omnidoctor.ru
ORCID iD: 0000-0002-4305-6691
D. Sci. (Med.), Assoc. Prof., Department Head, Leading Res. Officer
Russian Federation, Saint PetersburgAleksandra M. Stepanova
Diagnostic and Rehabilitation Center “Recovery”
Email: subscribe@omnidoctor.ru
Cand. Sci. (Med.)
Russian Federation, MoscowGalina A. Tkachenko
Blokhin National Medical Research Center of Oncology
Email: subscribe@omnidoctor.ru
psychologist
Russian Federation, MoscowMarina M. Khulamkhanova
Blokhin National Medical Research Center of Oncology
Email: subscribe@omnidoctor.ru
physiatrist, oncologist
Russian Federation, MoscowReferences
- Давыдов М.И., Полоцкий Б.Е. Рак легкого. М.: Радикс, 1994 [Davydov MI, Polotskii BE. Rak legkogo. Moscow: Radiks, 1994 (in Russian)].
- Трахтенберг А.Х., Чиссов В.И. Клиническая онкопульмонология. М.: ГЭОТАР-Медиа, 2000 [Trakhtenberg AKh, Chissov VI. Klinicheskaia onkopul'monologiia Moscow: GEOTAR-Media, 2000 (in Russian)].
- The health consequences of smoking: a report of the Surgeon General. Available at: https://www.hhs.gov/surgeongeneral/reports-and-publications/tobacco/consequences-smoking-factsheet/index.html. Accessed: 26.08.2021
- Состояние онкологической помощи населению России в 2019 году. Под ред. А.Д. Каприна, В.В. Старинского, А.О. Шахзадовой. М.: МНИОИ им. П.А. Герцена – филиал ФГБУ «НМИЦ радиологии» Минздрава России, 2020 [Sostoianie onkologicheskoi pomoshchi naseleniiu Rossii v 2019 godu. Pod red. AD Kaprina, VV Starinskogo, AO Shakhzadovoi. Moscow: MNIOI im. PA Gertsena – filial FGBU “NMITs radiologii” Minzdrava Rossii, 2020 (in Russian)].
- Stahel R, Peters S, Garassino M. Thoracic tumours essentials for clinicians. ESMO Press, 2014.
- WHO classification of tumours of the lung, pleura, thymus and heart. 2015.
- The AJCC Cancer staging manual. 8th ed. Springer, 2017.
- Grunnet M, Sorensen JB. Carcinoembrionic antigen (CEA) as a tumor marker in lung cancer. Lung Cancer. 2012;76:138-43.
- Planchard D, Popat S, Kerr R, et al. Metastatic non-small-cell lung cancer: ESMO clinical practice guidelines for diagnosis, treatment and follow-up. Ann Oncol. 2018;29(Suppl. 4):iv192-237.
- NCCN Guidelines. Non-small cell lung cancer. Version 7.2019. Available at: https://www.nccn.org/guidelines/category_1. Accessed: 26.08.2021
- Ettinger DS, Wood DE, Aisner DL, et al. Non-Small Cell Lung Cancer, Version 5.2017, NCCN Clinical Practice Guidelines in Oncology. J Natl Compr Canc Netw. 2017;15(4):504-35.
- Rolfo C, Mack PC, Scagliotti GV, et al. Liquid Biopsy for Advanced Non-Small Cell Lung Cancer (NSCLC): A Statement Paper from the IASLC. J Thorac Oncol. 2018;13(9):1248-68.
- Merker JD, Oxnard GR, Compton C, et al. Circulating Tumor DNA Analysis in Patients With Cancer: American Society of Clinical Oncology and College of American Pathologists Joint Review. J Clin Oncol. 2018;36(16):1631-41.
- Oxnard GR, Thress KS, Alden RS. Association Between Plasma Genotyping and Outcomes of Treatment With Osimertinib (AZD9291) in Advanced Non-Small-Cell Lung Cancer. J Clin Oncol. 2016;34(28):3375-82. doi: 10.1200/JCO.2016.66.7162
- Sacher AG, Paweletz C, Dahlberg SE, et al. Prospective Validation of Rapid Plasma Genotyping for the Detection of EGFR and KRAS Mutations in Advanced Lung Cancer. JAMA Oncol. 2016;2(8):1014-22.
- Kate S, Chougule A, Joshi A, et al. Outcome of uncommon EGFR mutation positive newly diagnosed advanced non-small cell lung cancer patients: a single center retrospective analysis. Lung Cancer (Auckl). 2019;10:1-10.
- Cho JH, Lim SH, An HJ, et al. Osimertinib for Patients With Non-Small-Cell Lung Cancer Harboring Uncommon EGFR Mutations: A Multicenter, Open-Label, Phase II Trial (KCSG-LU15-09). J Clin Oncol. 2020;38(5):488-95.
- Zhang T, Wan B, Zhao Y, et al. Treatment of uncommon EGFR mutations in non-small cell lung cancer: new evidence and treatment. Transl Lung Cancer Res. 2019;8(3):302-16.
- Passaro A, Pochesci A, Spitaleri G, et al. Afatinib in first-line setting for NSCLC harbouring common EGFR mutations: new light after the preliminary results of LUX-Lung 7. J Thorac Dis. 2016;8(3):E217-20.
- Takeda Y, Naka G, Yamaguchi Y, et al. Genetic diagnostic features after failure of initial treatment with epidermal growth factor receptor (EGFR)-tyrosine kinase inhibitors among non-small-cell lung cancer patients harboring EGFR mutations. BMC Cancer. 2020;20(1):951. doi: 10.1186/s12885-020-07424-w
- NCCN Guidelines. Non-small cell lung cancer. Version 6.2020. Available at: https://www.nccn.org/guidelines/guidelines-detail?category=1&id=1450. Accessed: 26.08.2021
- Chan TA, Yarchoan M, Jaffee E, et al. Development of tumor mutation burden as an immunotherapy biomarker: utility for the oncology clinic. Ann Oncol. 2019;30(1):44-56.
- Luchini C, Bibeau F, Ligtenberg MJL, et al. ESMO recommendations on microsatellite instability testing for immunotherapy in cancer, and its relationship with PD-1/PD-L1 expression and tumour mutational burden: a systematic review-based approach. Ann Oncol. 2019;30(8):1232-43.
- Merino DM, McShane LM, Fabrizio D, et al. Establishing guidelines to harmonize tumor mutational burden (TMB): in silico assessment of variation in TMB quantification across diagnostic platforms: phase I of the Friends of Cancer Research TMB Harmonization Project. J Immunother Cancer. 2020;8(1):e000147.
- Vokes NI, Liu D, Ricciuti B, et al. Harmonization of Tumor Mutational Burden Quantification and Association With Response to Immune Checkpoint Blockade in Non-Small-Cell Lung Cancer. JCO Precis Oncol. 2019;3. doi: 10.1200/PO.19.00171
- Rosenberg JE, Hoffman-Censits J, Powles T, et al. Atezolizumab in patients with locally advanced and metastatic urothelial carcinoma who have progressed following treatment with platinum-based chemotherapy: a single-arm, multicentre, phase 2 trial. Lancet. 2016;387(10031):909-20.
- Chalmers ZR, Connelly CF, Fabrizio D, et al. Analysis of 100,000 human cancer genomes reveals the landscape of tumor mutational burden. Genome Med. 2017;9(1):34.
- Kowanetz M, Zou W, Shames DS, et al. Tumor mutation load assessed by FoundationOne (FM1) is associated with improved efficacy of atezolizumab (atezo) in patients with advanced NSCLC. Ann Oncol. 2016;27(Suppl. 6). doi: 10.1093/annonc/mdw363.25
- Ramalingam S, Hellmann MD, Awad MM, et al. Tumor mutational burden (TMB) as a biomarker for clinical benefit from dual immune checkpoint blockade with nivolumab + ipilimumab in first-line non-small cell lung cancer: identification of TMB cutoff from Checkmate 568. In: AACR Annual Meeting. 2018:abstr11317.
- Balar AV, Galsky MD, Rosenberg JE, et al. Atezolizumab as first-line treatment in cisplatin-ineligible patients with locally advanced and metastatic urothelial carcinoma: a single-arm, multicentre, phase 2 trial. Lancet. 2017;389(10064):67-76.
- Powles T, Durán I, van der Heijden MS, et al. Atezolizumab versus chemotherapy in patients with platinum-treated locally advanced or metastatic urothelial carcinoma (IMvigor211): a multicentre, open-label, phase 3 randomised controlled trial. In: 2018 Genitourinary Cancer Symposium. Lancet. 2018;391(10122):748-57. doi: 10.1016/S0140-6736(17)33297-X
- Dietel M, Bubendorf L, Dingemans AM, et al. Diagnostic procedures for non-small-cell lung cancer (NSCLC): recommendations of the European Expert Group. Thorax. 2016;71:177.
- Postmus PE, Kerr KM, Oudkerk M, et al. Early and locally advanced non-small-cell lung cancer (NSCLC): ESMO Clinical Practice Guidelines for diagnosis, treatment and follow-up. Ann Oncol. 2017;28(Suppl. 4):iv1-21.
- Soffietti R, Abacioglu U, Baumert B, et al. Diagnosis and treatment of brain metastases from solid tumors: guidelines from the European Association of Neuro-Oncology (EANO). Neuro Oncol. 2017;19(2):162-74.
- De Wever W. Role of integrated PET/CT in the staging of non-small cell lung cancer. JBR-BTR. 2009;92:124.
- Silvestri GA, Gonzalez AV, Jantz MA, et al. Methods for staging non-small cell lung cancer: Diagnosis and management of lung cancer, 3rd ed.: American College of chest physicians evidence-based clinical practice guidelines. Chest. 2013;143(Suppl. 5):e211S-50S. doi: 10.1378/chest.12-2355
- National Lung Screening Trial Research Team; Aberle DR, Berg CD, Black WC, et al. The National Lung Screening Trial: overview and study design. Radiology. 2011;258(1):243-53. doi: 10.1148/radiol.10091808
- Scagliotti GV, Pastorino U, Vansteenkiste JF, et al. Randomized phase III study of surgery alone or surgery plus preoperative cisplatin and gemcitabine in stages IB to IIIA non-small-cell lung cancer. J Clin Oncol. 2012;30:172-8.
- National Lung Screening Trial Research Team; Church TR, Black WC, Aberle DR, et al. Results of initial low-dose computed tomographic screening for lung cancer. N Engl J Med. 2013;368:1980.
- De Koning HJ, van der Aalst CM, de Jong PA, et al. Reduced Lung-Cancer Mortality with Volume CT Screening in a Randomized Trial. N Engl J Med. 2020;382(6):503-13.
- Sadate A, Occean BV, Beregi JP, et al. Systematic review and meta-analysis on the impact of lung cancer screening by low-dose computed tomography. Eur J Cancer. 2020;134:107.
- Travis DW, Brambilla E, Burke AP, et al. Classification of tumours of the lung, pleura, thymus and heart. Lyon: IARC Press, 2015.
- Lung cancer. Ed. by FV Fossella, JB Putnam, R Komaki. New York: Springer, 2003.
- Schrump DS, Carter D, Kelsey CR, et al. Non-small cell lung cancer. In: DeVita, Hellman, and Rosenberg cancer. Principles and practice of oncology. Ed. by VT DeVita Jr, TS Lawrence, SA Rosenberg, et al. Philadelphia: Lippincott Williams and Wilkins, 2011.
- Трахтенберг А.Х., Чиссов В.И., Франк Г.А. Нейроэндокринные опухоли легких. М.: Практическая медицина, 2012 [Trakhtenberg AKh, Chissov VI, Frank GA. Neiroendokrinnye opukholi legkikh. Moscow: Prakticheskaia meditsina, 2012 (in Russian)].
- Аллахвердиев А.К., Давыдов М.М. Торакоскопическая лобэктомия с медиастинальной лимфодиссекцией – стандарт в хирургическом лечении больных немелкоклеточным раком легкого Т1–2N0М0. Вопросы онкологии. 2015;61(3):413-7 [Allakhverdiev AK, Davydov MM. Torakoskopicheskaia lobektomiia s mediastinal'noi limfodissektsiei – standart v khirurgicheskom lechenii bol'nykh nemelkokletochnym rakom legkogo T1–2N0M0. Voprosy onkologii. 2015;61(3):413-7 (in Russian)].
- Higuchi M, Yaginuma H, Yonechi A, et al. Long-term outcomes after video-assisted thoracic surgery (VATS) lobectomy versus lobectomy via open thoracotomy for clinical stage Ia non-small cell lung cancer. J Cardiothorac Surg. 2014;9:88-92.
- Lindberg K, Nyman J, Riesenfeld Kallskog V, et al. Long-term of a results of prospective trial phase II of medically inoperable stage I NSCLC treated with SBRT – the Nordic experience. Acta Oncol. 2015;54:1096-104.
- Zhang T, Guo Q, Zhang Y, et al. Meta-analysis of adjuvant chemotherapy versus surgery alone in T2aN0 stage IB non-small cell lung cancer. J Can Res Ther. 2018;14:139-44.
- Winton T, Livingston R, Johnson D, et al. Vinorelbine plus cisplatin vs. observation in resected non-small-cell lung cancer. N Engl J Med. 2005;352:2589-97.
- Arriagada R, Dunant A, Pignon JP. Long-term results of the international adjuvant lung cancer trial evaluating adjuvant Cisplatin-based chemotherapy in resected lung cancer. J Clin Oncol. 2010;28(1):35-42. doi: 10.1200/JCO.2009.23.2272
- NSCLC Meta-analyses Collaborative Group. Adjuvant chemotherapy, with or without postoperative radiotherapy, in operable non-small-cell lung cancer: two meta-analyses of individual patient data. Lancet. 2010;375(9722):1267-77.
- Usami N, Yokoi K, Hasegawa Y, et al. Phase II study of carboplatin and gemcitabine as adjuvant chemotherapy in patients with completely resected non-small cell lung cancer: a report from the Central Japan Lung Study Group, CJLSG 0503 trial. Int J Clin Oncol. 2010;15:583-7.
- Pérol M, Chouaid C, Pérol D, et al. Randomized, phase III study of gemcitabine or erlotinib maintenance therapy versus observation, with predefined second-line treatment, after cisplatin-gemcitabine induction chemotherapy in advanced non-small-cell lung cancer. J Clin Oncol. 2012;30:3516-24.
- Gilligan D, Nicolson M, Smith I, et al. Preoperative chemotherapy in patients with resectable non-small cell lung cancer: results of the MRC LU22/NVALT2/EORTC 08012 multicentre randomised trial and update of systematic review. Lancet. 2007;369(9577):1929-37. doi: 10.1016/S0140-6736(07)60714-4
- Strauss GM, Herndon JE 2nd, Maddaus MA, et al. Adjuvant paclitaxel plus carboplatin compared with observation in stage IB non-small cell lung cancer: CALGB 9633 with the Cancer and Leukemia Group B, Radiation Therapy Oncology Group, and North Central Cancer Treatment Group Study Groups. J Clin Oncol. 2008;26:5043-51.
- Fossella F, Pereira JR, von Pawel J, et al. Randomized, multinational, phase III study of docetaxel plus platinum combinations versus vinorelbine plus cisplatin for advanced non-small-cell lung cancer: the TAX 326 study group. J Clin Oncol. 2003;21:3016-24.
- Aureperin A, Le Pechoux C, Rolland E, et al. Meta-analysis of concomitant versus sequential radiochemotherapy in locally advanced non-small cell lung cancer. J Clin Oncol. 2010;28:2181-90.
- Tsitsias T, Boulemden A, Ang K, et al. The N2 paradox: similar outcomes of pre- and postoperatively identified single-zone N2a positive non-small-cell lung cancer. J Eur Cardiothorac Surg. 2014;45:882-7.
- Burdett S, Rydzewska L, Tierney J, et al. Postoperative radiotherapy for non-small cell lung cancer. Cochrane Database Syst Rev. 2016;10(10):CD002142. doi: 10.1002/14651858.CD002142.pub4
- Herbst RS, Tsuboi M, John T, et al. Osimertinib as adjuvant therapy in patients with stage IB–IIIA EGFR mutation-positive NSCLC after complete tumor resection: ADAURA. J Clin Oncol. 2020;38(Suppl. 18):LBA5. doi: 10.1200/JCO.2020.38.18_suppl.LBA5
- Arriagada R, Bergman B, Dunant A, et al.; International Adjuvant Lung Cancer Trial Collaborative Group. Cisplatin-based adjuvant chemotherapy in patients with completely resected non-small-cell lung cancer. N Engl J Med. 2004;350(4):351-60.
- Kreuter M, Vansteenkiste J, Fishcer JR, et al. Randomized phase 2 trial on refinement of early-stage NSCLC adjuvant chemotherapy with cisplatin and pemetrexed versus cisplatin and vinorelbine: the TREAT study. Ann Oncol. 2013;24:986-92.
- Curran WJ, Paulus R, Langer CJ, et al. Sequential vs concurrent chemoradiation for stage III non-small-cell lung cancer randomized phase III trial RTOG 9410. J Natl Cancer Inst. 2011;103:1452-60.
- Pignon JP, Tribodet H, Scagliotti GV, et al. Lung adjuvant cisplatin evaluation: a pooled analysis by the LACE Collaborative Group. J Clin Oncol. 2008;26(21):3552-9.
- Vokes EE, Herndon JE, Kelley MJ, et al. Induction chemotherapy followed by chemoradiotherapy compared with chemoradiotherapy alone for regionally advanced unresectable stage III non-small-cell lung cancer: Cancer and Leukemia Group B. J Clin Oncol. 2007;25(13):1698-704.
- Ahn JS, Ahn YC, Kim JH, et al. Multinational Randomized Phase III Trial With or Without Consolidation Chemotherapy Using Docetaxel and Cisplatin After Concurrent Chemoradiation in Inoperable Stage III Non-Small-Cell Lung Cancer: KCSG-LU05-04. J Clin Oncol. 2015;33(24):2660-6. doi: 10.1200/JCO.2014.60.0130
- Gridelli С, Chen T, Ko A, et al. nab-Paclitaxel/carboplatin in elderly patients with advanced squamous non-small cell lung cancer: a retrospective analysis of a Phase III trial. Drug Des Devel Ther. 2018;12:1445-51. doi: 10.2147/DDDT.S155750
- Choy H, Gerber DE, Bradley JD, et al. Concurrent pemetrexed and radiation therapy in the treatment of patients with inoperable stage III non-small cell lung cancer: a systematic review of completed and ongoing studies. Lung Cancer. 2015;87:232-40.
- Senan S, Brade A, Wang LH, et al. PROCLAIM: randomized phase III trial of pemetrexed-cisplatin or etoposide-cisplatin plus thoracic radiation therapy followed by consolidation chemotherapy in locally advanced nonsquamous non-small-cell lung cancer. J Clin Oncol. 2016;34:953-62.
- Albain KS, Crowley JJ, Turrisi AT 3rd, et al. Concurrent cisplatin, etoposide, and chest radiotherapy in pathologic stage IIIB non-small-cell lung cancer: a Southwest Oncology Group Phase II Study, SWOG 9019. J Clin Oncol. 2002;20:3454-60.
- Bradley JD, Paulus R, Komaki R, et al. Standard-dose versus high-dose conformal radiotherapy with concurrent and consolidation carboplatin plus paclitaxel with or without cetuximab for patients with stage IIIA or IIIB non-small-cell lung cancer (RTOG 0617): a randomised, two-by-two factorial phase 3 study. Lancet Oncol. 2015;16:187-99.
- Antonia SJ, Villegas A, Daniel D, et al. Durvalumab after chemoradiotherapy in stage III non-small-cell lung cancer. N Engl J Med. 2017;377(20):1919-29.
- Masters GA, Temin S, Azzoli CG, et al. Systemic therapy for stage IV non-small cell lung cancer. American Society of Clinical Oncology clinical practice guideline update. J Clin Oncol. 2015;33:3488-515.
- Kerr KM, Bubendorf L, Edelman MJ, et al. Second ESMO consensus conference on lung cancer: pathology and molecular biomarkers for non-small-cell lung cancer. Ann Oncol. 2014;25:1681-90.
- Rosell R, Carcereny E, Gervais R, et al. Erlotinib versus standard chemotherapy as first-line treatment for European patients with advanced EGFR mutation-positive non-small-cell lung cancer (EURTAC): a multicentre, open-label, randomised phase 3 trial. Lancet Oncol. 2012;13:239-46.
- Yang JC, Wu YI, Shuler M, et al. Afatinib versus cisplatin-based chemotherapy for EGFR-mutation-positive lung adenocarcinoma (LUX-Lung 3 and LUX-Lung 6): analysis of overall survival data from two randomized, phase 3 trials. Lancet Oncol. 2015;16:141-51.
- Soria JC, Ohe Y, Vansteenkiste J, et al. Osimertinib in untreated EGFR mutated advanced non-small-cell lung cancer. N Engl J Med. 2018;378:113-25.
- Solomon BJ, Mok T, Kim DW, et al. First-line crisotinib versus chemotherapy in ALK-positive lung cancer. N Engl J Med. 2013;371:2167-77.
- Soria JC, Tan DSW, Chiari R, et al. First-line ceritinib versus platinum-based chemotherapy in advanced ALK-rearranged non-small-cell lung cancer (ASCEND 4): a randomized, open-label, phase 3 study. Lancet. 2017;389:917-29.
- Camidge DR. Updated efficacy and safety data from the global phase III ALEX global study of alectinib (ALC) versus crizotinib (CZ) in untreated advanced ALK+ NSCLC. J Clin Oncol. 2018;35(Suppl.):9064.89.
- Planchard D, Smit EF, Groen HJM, et al. Dabrafenib plus trametinib in patients with previously untreated BRAF(V600E)-mutant metastatic non-small-cell lung cancer: an open-label, phase 2 trial. Lancet Oncol. 2017;18:1307-16.
- Ou SH, Kwak EL, Siwak-Tapp C, et al. Activity of crizotinib (PF02341066), a dual mesenchymal-epithelial transition (MET) and anaplastic lymphoma kinase (ALK) inhibitor, in a non-small cell lung cancer patient with de novo MET amplification. J Thorac Oncol. 2011;6(5):942-6.
- Camidge RD, Ou SHI, Shapiro G, et al. Efficacy and safety of crizotinib in patients with advanced c-MET-amplified non-small cell lung cancer. J Clin Oncol. 2014;32(Suppl. 5):abstr8001.
- Li BT, Shen R, Buonocore D, et al. Ado-Trastuzumab Emtansine for Patients With HER2-Mutant Lung Cancers: Results From a Phase II Basket Trial [published correction appears in J Clin Oncol. 2019;37(4):362]. J Clin Oncol. 2018;36(24):2532-7.
- Hellmann MD, Ciuleanu TE, Pluzanski A, et al. Nivolumab plus Ipilimumab in Lung Cancer with a High Tumor Mutational Burden. N Engl J Med. 2018;378(22):2093-104.
- Carbone DP, Reck M, Paz-Ares L, et al. First-Line Nivolumab in Stage IV or Recurrent Non-Small-Cell Lung Cancer. N Engl J Med. 2017;376(25):2415-426.
- Drilon A, Wang L, Hasanovic A, et al. Response to Cabozantinib in patients with RET fusion-positive lung adenocarcinomas. Cancer Discov. 2013;3(6):630-5.
- Lee SH, Lee JK, Ahn MJ, et al. Vandetanib in pretreated patients with advanced non-small cell lung cancer-harboring RET rearrangement: a phase II clinical trial. Ann Oncol. 2017;28(2):292-7.
- Drilon A, Clark JW, Weiss J, et al. Antitumor activity of crizotinib in lung cancers harboring a MET exon 14 alteration. Nat Med. 2020;26(1):47-51.
- Zhao X, Suryawanshi S, Hruska M, et al. Assessment of nivolumab benefit-risk profile of a 240-mg flat dose relative to a 3-mg/kg dosing regimen in patients with advanced tumors. Ann Oncol. 2017;28(8):2002-8.
- Klastersky J, Sculier JP, Lacroix H, et al. A randomized study comparing cisplatin or carboplatin with etoposide in patients with advanced non-small cell lung cancer: European Organization for Research and Treatment of Cancer Protocol 07861. J Clin Oncol. 1990;8:1556-62.
- Frasci G, Comella P, Panza N, et al. Carboplatin-oral etoposide personalized dosing in elderly non-small cell lung cancer patients. Gruppo Oncologico Cooperativo Sud-Italia. Eur J Cancer. 1998;34:1710-4.
- Ohe Y, Ohashi Y, Kubota K, et al. Randomized phase III study of cisplatin plus irinotecan versus carboplatin plus paclitaxel, cisplatin plus gemcitabine, and cisplatin plus vinorelbine for advanced non-small-cell lung cancer: Four-Arm Cooperative Study in Japan. Ann Oncol. 2007;18:317-23.
- Scagliotti GV, Parikh P, von Pawel J, et al. Phase III study comparing cisplatin plus gemcitabine with cisplatin plus pemetrexed in chemotherapy-naive patients with advanced-stage NSCLC. J Clin Oncol. 2008;26:3543-51.
- Danson S, Middleton MR, O’Byrne KJ, et al. Phase III trial of gemcitabine and carboplatin versus mitomycin, ifosfamide, and cisplatin or mitomycin, vinblastine, and ciplatin in patients with advanced non-small cell lung carcinoma. Cancer. 2003;98:542-53.
- Barlesi F, Scherpereel A, Rittmeywr A, et al. Randomized phase III trial of maintenance bevacizumab with or without pemetrexed after first-line induction with bevacizumab, cisplatin, and pemetrexed in advanced nonsquamous non-small cell lung cancer: AVAPERL. J Clin Oncol. 2013;31:3004-11.
- Takagi Y, Hosomi Y, Sunami K, et al. A Prospective Study of Shortened Vitamin Supplementation Prior to Cisplatin-Pemetrexed Therapy for Non-Small Cell Lung Cancer. Oncologist. 2014;19(11):1194-9. doi: 10.1634/theoncologist.2014-0221
- Chemotherapy in non-small cell lung cancer: a meta-analysis using updated data on individual patients from 52 randomised clinical trials. Non-small Cell Lung Cancer Collaborative Group. BMJ. 1995;311:899-909.
- Non-Small Cell Lung Cancer Collaborative Group. Chemotherapy and supportive care versus supportive care alone for advanced non-small cell lung cancer. Cochrane Database Syst Rev. 2010;5:CD007309.
- Azzolic G, Temin S, Aliff T, et al. 2011 Focused Update of 2009 American Society of Clinical Oncology clinical practice guideline update of chemotherapy for stage IV non-small-cell lung cancer. J Clin Oncol. 2011;29:3825-31.
- D’Addario G, Pintile M, Leighi NB, et al. Platinum-based versus non-platinum-based chemotherapy in advanced non-small-cell lung cancer: a meta-analysis of published literature. J Clin Oncol. 2005;23:2926-36.
- Zukin M, Barrios CH, Pereira JR, et al. Randomized phase III trial of single-agent pemetrexed versus carboplatin and pemetrexed in patients with advanced non-small-cell lung cancer and Eastern Cooperative Oncology Group performance status of 2. J Clin Oncol. 2013;31:2849-53.
- Переводчикова Н.И., Горбунова В.А. Руководство по химиотерапии опухолевых заболеваний. М.: Практическая медицина, 2015 [Perevodchikova NI, Gorbunova VA. Rukovodstvo po khimioterapii opukholevykh zabolevanii. Moscow: Prakticheskaia meditsina, 2015 (in Russian)].
- Gridelli C, Perrone F, Gallo C, et al. Chemotherapy in elderly patients with advanced non-small-cell lung cancer: the Multicenter Italian Lung Cancer in the Elderly Study (MILES) phase III randomized trial. J Natl Cancer Inst. 2003;95:362-72.
- Corre R, Greillier L, Le Caer H, et al. Use of a comprehensive geriatric assessment for the management of elderly patients with advanced non-small-cell lung cancer: the phase III randomized ESOGIA-GFPC-GECP 08-02 study. J Clin Oncol. 2016;34:1476-83.
- Henry HD, Costa I, Goldwasser F, et al. Randomised, double-blind study of denosumab versus zoledronic acid in the treatment skeletal metastases in patients with advanced cancer (excluded breast and prostate cancer) or multiple myeloma. J Clin Oncol. 2011;29:1125-32.
- Zatloukal P, Kanitz E, Magyar P, et al. Gemcitabine in locally advanced and metastatic non-small cell lung cancer: the Central European phase II study. Lung Cancer. 1998;22:243-50.
- Fossella FV, DeVore R, Kerr RN, et al. Randomized phase III trial of docetaxel versus vinorelbine or ifosfamide in patients with advanced non-small cell lung cancer previously treated with platinum-containing chemotherapy regimens. The TAX 320 Non-Small Cell Lung Cancer Study Group. J Clin Oncol. 2000;18:2354-62.
- Fidias PM, Dakhil SR, Lyss AP, et al. Phase III study of immediate compared with delayed docetaxel after front-line therapy with gemcitabine plus carboplatin in advanced non-small cell lung cancer. J Clin Oncol. 2009;27:591-8.
- Hanna NH, Sheperd FA, Fossella FV, et al. Randomized phase III study of pemetrexed versus docetaxel in patients with non-small cell lung cancer previously treated with chemotherapy. J Clin Oncol. 2004;22:1589-97.
- Rosen LS, Gordon D, Tchekmedyian NS, et al. Long-term efficacy and safety of zoledronic acid in the treatment of skeletal metastases in patients with non-small-cell lung carcinoma and other solid tumors: a randomized, phase III, double-blind, placebo-controlled trial. Cancer. 2004;100:2613-21.
- Cardenal F, López-Cabrerizon MP, Antón A, et al. Randomized phase III study of gemcitabine-cisplatin versus etoposide-cisplatin in the treatment of locally advanced or metastatic non-small-cell lung cancer. J Clin Oncol. 1999;17(1):12-8.
- Chow E, Zeng L, Salvo N, et al. Update on the systematic review of palliative radiotherapy trials for bone metastases. Clin Oncol (R Coll Radiol). 2012;24:112-24.
- Reck M, Rodríguez-Abreu D, Robinson AG, et al. Pembrolizumab versus chemotherapy for PD-L1-positive non-small-cell lung cancer. N Engl J Med. 2016;375:1823-33. doi: 10.1056/NEJMoa1606774
- Lopes G, Wu YL, Kudaba I, et al. Pembrolizumab versus platinum-based chemotherapy as first-line therapy for advanced/metastatic NSCLC with a PD-L1 tumor proportion score ≥1%: open-label, phase 3 KEYNOTE-042 study. J Clin Oncol. 2018;36(Suppl. 18).
- Morrissey KM, Marchand M, Patel H, et al. Alternative dosing regimens for atezolizumab: an example of model-informed drug development in the postmarketing setting. Cancer Chemother Pharmacol. 2019;84(6):1257-67. doi: 10.1007/s00280-019-03954-8
- Spigel D, De Marinis F, Giaccone G, et al. IMpower110: Interim OS Analysis of a Phase III Study of Atezolizumab (atezo) vs Platinum-Based Chemotherapy (chemo) as 1L Treatment (tx) in PD-L1-selected NSCLC. ESMO 2019 (abstr:LBA78). Ann Oncol. 2019;30(Suppl. 5):v851-934. doi: 10.1093/annonc/mdz394
- Herbst RS, de Marinis F, Giaccone G, et al. Clinical efficacy of Atezolizumab (Atezo) in biomarker subgroups by SP142, SP263 and 22C3 PD-L1 immunochistochemistry (IHC) assys and by blood tumor mutational burden (BTMB): results from the IMPOWER110 study. ESMO IO 2019 (abstr:LBA1).
- Chou CH, Hsu LF. Model-based simulation to support the extended dosing regimens of atezolizumab. Eur J Clin Pharmacol. 2020 [online ahead of print]. doi: 10.1007/s00228-020-02980-3
- Langer CJ, Gadgeel SM, Borghaei H, et al. Carboplatin and pemetrexed with or without pembrolizumab for advanced, non-squamous non-small-cell lung cancer: a randomised, phase 2 cohort of the open-label KEYNOTE-021 study. Lancet Oncol. 2016;17(11):1497-508.
- Paz-Ares L, Luft A, Vicente D, et al. Pembrolizumab plus chemotherapy for squamous non-small-cell lung cancer. N Engl J Med. 2018;379(21):2040-51.
- Hellman MD, Paz-Ares L, Caro RB, et al. Nivolumab plus Ipilimumab in Advanced Non-Small-Cell Lung Cancer. N Engl J Med. 2019;381:2020-31.
- Reck M, Ciuleanu TD, Dols MC, et al. Nivolumab (NIVO) + ipilimumab (IPI) + 2 cycles of platinum-doublet chemotherapy (chemo) vs 4 cycles chemo as first-line (1L) treatment (tx) for stage IV/recurrent non-small cell lung cancer (NSCLC): CheckMate 9LA. J Clin Oncol. 2020;38(15):9501.
- Lala M, Li TR, de Alwis DP, et al. A six-weekly dosing schedule for pembrolizumab in patients with cancer based on evaluation using modelling and simulation. Eur J Cancer. 2020;131:68-75. doi: 10.1016/j.ejca.2020.02.016
- Gandhi I, Rodríguez-Abreu D, Gadgeel S, et al. Pembrolizumab plus chemotherapy in metastatic non-small-cell lung cancer. N Engl J Med. 2018;378:2078-92.
- Socinski MA, Jotte RM, Cappuzzo F, et al. Atezolizumab in first-line treatment of metastatic nonsquamous NSCLC. N Engl J Med. 2018;378:2288-301.
- Sheperd FA, Dancey J, Ramlau R, et al. Prospective randomized trial of docetaxel versus best supportive care in patients with non-small-cell lung cancer previously treated with platinum-based chemotherapy. J Clin Oncol. 2000;18:2095-103.
- Brahmer J, Reckamp KL, Baas P, et al. Nivolumab versus docetaxel in advanced squamous-cell non-small-cell lung cancer. N Engl J Med. 2015;373:123-35.
- Borghaei H, Paz-Ares L, Horn L, et al. Nivolumab versus docetaxel in advanced nonsquamous non-small-cell lung cancer. N Engl J Med. 2015;373:1627-39.
- Rittmeyer A, Barlesi F, Waterkamp D, et al. Atezolizumab versus docetaxel in patients with previously treated non-small-cell lung cancer (OAK): a phase 3, open-label, multicentre randomised controlled trial. Lancet. 2017;389:255-65.
- Herbst RS, Baas P, Kim DW, et al. Pembrolizumab versus docetaxel for previously treated, PD-L1-positive, advanced non-small-cell lung cancer (KEYNOTE-010): a randomised controlled trial. Lancet. 2016;387:1540-50.
- Herbst R, Garon E, Kim DW, et al. OA03.07 KEYNOTE-010: durable clinical benefit in patients with previously treated, PD-L1-expressing NSCLC who completed pembrolizumab. J Thoracic Oncol. 2017;12:254-5.
- Long GV, Tykodi SS, Schneider JG, et al. Assessment of nivolumab exposure and clinical safety of 480 mg every 4 weeks flat-dosing schedule in patients with cancer. Ann Oncol. 2018;29(11):2208-13.
- Garon E, Reck M, Rodríguez-Abreu D, et al. P3.02c-030 Use of a 200-Mg Fixed Dose of Pembrolizumab for the Treatment of Advanced Non-Small Cell Lung Cancer (NSCLC): Topic: IT/JTO. 2017;12(1):S:S1290-91. doi: 10.1016/j.jthе.2016.11.1825
- Novello S, Kaiser R, Mellengaard A, et al. Analysis of patient-reported outcomes from the LUME-Lung I trial: a randomized, double-blind, placebo-controlled, Phase III study of second line nintedanib in patients with advanced non-small-cell lung cancer. Eur J Cancer. 2015;51:317-26.
- Sculier JP, Lafitte JJ, Berghmans T, et al. A phase II trial testing gemcitabine as second-line chemotherapy for non-small-cell lung cancer. The European Lung Cancer Working Party. Lung Cancer. 2000;29:67-73.
- Grohe C, Gleiber W, Haas S, et al. Nintedanib plus docetaxel after progression on immune checkpoint inhibitor therapy: insights from VARGADO, a prospective study in patients with lung adenocarcinoma. Future Oncol. 2019;15(23):2699-706. doi: 10.2217/fon-2019-0262
- Ciuleanu T, Stelmakh L, Cicenas S, et al. Efficacy and safety of erlotinib versus chemotherapy in second-line treatment of patients with advanced, non-small-cell lung cancer with poor prognosis (TITAN): a randomised multicentre, open-label, phase 3 study. Lancet Oncol. 2012;13:300-8.
- Karampeazis A, Voutsina A, Souglakos J, et al. Pemetrexed versus erlotinib in pretreated patients with advanced non-small cell lung cancer: a Hellenic Oncology Research Group (HORG) randomized phase 3 study. Cancer. 2013;119:2754-64.
- Soria JC, Felip E, Cobo M, et al. Afatinib versus erlotinib as second-line treatment of patients with advanced squamous cell carcinoma of the lung (LUX-Lung 8): an open-label randomised controlled phase 3 trial. Lancet Oncol. 2015;16:897-907.
- Ahn MJ, Kim SW, Cho BC, et al. Phase II study of Afatinib as third-line treatment for patients in Korea with stage IIIB/IV non-small cell lung cancer harboring wild-type EGFR. Oncologist. 2014;19(7):702-3.
- Cho BC, Kim DW, Bearz A, et al. ASCEND-8 – a randomized phase I study ceritinib 450 mg or 600 mg taken with a low-fat meal versus 750 mg in fasted state in patients with anaplastic lymphoma kinase (ALK) rearranged metastatic non-small-cell lung cancer (NSCLC). J Thorac Oncol. 2017;12(9):1357-67. doi: 10.1016/j.jtho.2017.07.005
- Inoue A, Kobayashi K, Usui K, et al. First-line gefitinib for patients with advanced non-small-cell lung cancer harboring epidermal growth factor receptor mutations without indication for chemotherapy. J Clin Oncol. 2009;27:1394-400.
- Nakagawa K, Garon E, Seto T, et al. Ramucirumab plus erlotinib in patients with untreated, EGFR-mutated, advanced non-small-cell lung cancer (RELAY): a randomised, double-blind, placebo-controlled, phase 3 trial. Lancet Oncol. 2019;20(12):1655-69.
- Garon E, Ciuleanu TE, Arrieta O, et al. Ramucirumab plus docetaxel versus placebo plus docetaxel for second-line treatment of stage IV non-small-cell lung cancer after disease progression on platinum-based therapy (REVEL): a multicentre, double-blind, randomised phase 3 trial. Lancet. 2014;384(9944):665-73.
- Stinchcombe TE, Jänne PA, Wang X, et al. Effect of erlotinib plus bevacizumab vs erlotinib alone on progression-free survival in patients with advanced EGFR-mutant non-small cell lung cancer: A phase 2 randomized clinical trial. JAMA Oncol. 2019;5(10):1448-55. doi: 10.1001/jamaoncol.2019.1847
- Riely GJ, Yu HA. EGFR: The Paradigm of an Oncogene-Driven Lung Cancer. Clin Cancer Res. 2015;21(10):2221-6. doi: 10.1158/1078-0432.CCR-14-3154
- Eisenhauer EA, Therasse P, Bogaerts J, et al. New response evaluation criteria in solid tumours: revised RECIST guideline (version 1.1). Eur J Cancer. 2009;45(2):228-47.
- Miller AB, Hoogstraten B, Staquet M, Winkler A. Reporting results of cancer treatment. Cancer. 1981;47(1):207-14.
- Burroto M, Manasanch EE, Wilkerson J, Fojo T. Gefitinib and erlotinib in metastatic non-small-cell lung cancer: a meta-analysis of toxicity and efficacy of randomized clinical trials. Oncologist. 2015;20:400-10.
- Sequst LV, Yang JC, Yamamoto N, et al. Phase III study of afatinib or cisplatin plus pemetrexed in patients with metastatic lung adenocarcinoma with EGFR mutations. J Clin Oncol. 2013;31:3327-34.
- Cross DA, Ashton SE, Ghiorghiu S, et al. AZD9291 irreversible EGFR TKI, overcomes T790M-mediated resistance to EGFR inhibitors in lung cancer. Cancer Discov. 2014;4:1046-61.
- Oken MM, Creech RH, Tormey DC, et al. Toxicity and response criteria of the Eastern Cooperative Oncology Group. Am J Clin Oncol. 1982;5(6):649-55.
- Shaw AT, Ou SH, Bang YJ, et al. Crizotinib in ROS1-rearranged non-small-cell lung cancer. N Engl J Med. 2014;371:1963-71.
- Shaw AT, Yeap BY, Solomon BJ, et al. Impact of crisotinib on survival in patients with advanced, ALK-positive NSCLC compared with historical controls [abstract]. J Clin Oncol. 2011;29(Suppl. 15):7507.
- Mok T, Camidge DR, Gadgeel SM, et al. Updated overall survival and final progression-free survival data for patients with treatment-naive advanced ALK-positive non-small-cell lung cancer in the ALEX study. Ann Oncol. 2020;31(8):1056-64. doi: 10.1016/j.annonc.2020.04.478
- Moro-Sibilot D, Faivre L, Zalcman G, et al. Crizotinib in patients with advanced ROS1-rearranged non-small cell lung cancer (NSCLC). Preliminary results of the ACSE phase II trial. J Clin Oncol. 2015;33:abstr8065.
- Mazieres J, Zalcman G, Crino L, et al. Crizotinib therapy for advanced lung adenocarcinoma and a ROS1 rearrangement: results from the EUROS1 cohort. J Clin Oncol. 2015;33:992-9.
- Pan J. Dabrafenib Plus Trametinib for BRAF V600E-Mutant Non-small Cell Lung Cancer: A Patient Case Report. Clin Drug Investig. 2019;39:1003-7.
- Planchard D, Smit EF, Groen HJM, et al. Dabrafenib plus trametinib in patients with previously untreated BRAF(V600E)-mutant metastatic non-small-cell lung cancer: an open-label, phase 2 trial. Lancet Oncol. 2017;18:1307-6.
- Planchard D, Besse B, Groen HJM, et al. Dabrafenib plus trametinib in patients with previously treated BRAF(V600E)-mutant metastatic non-small cell lung cancer: an open-label, multicentre phase 2 trial. Lancet Oncol. 2016;17(7):984-93.
- Planchard D, Smit EF, Groen HJM, et al. Updated survival of patients (pts) with previously treated BRAF V600E-mutant advanced non-small cell lung cancer (NSCLC) who received dabrafenib (D) or D+ trametinib (T) in the phase II BRF113928 study. J Clin Oncol. 2017;35(Suppl.):аbstr9075.
- Butts CA, Ding K, Seymour L, et al. Randomized phase III trial of vinorelbine plus cisplatin compared with observation in completely resected stage IB and II non-small-cell lung cancer: updated survival analysis of JBR-10. J Clin Oncol. 2010;28:29-34.
- Sandler A, Yi J, Dahlberg S, et al. Treatment outcomes by tumor histology in Eastern Cooperative Group Study E4599 of bevacisumab with paclitaxel/carboplatin for advanced non-small-cell lung cancer. J Thorac Oncol. 2010;5:1416-23.
- Yang B, Lee H, Um SW, et al. Incidence of brain metastasis in lung adenocarcinoma at initial diagnosis on the basis of stage and genetic alterations. Lung Cancer. 2019;129:28-34.
- Patchell RA, Tibbs PA, Walsh JW, et al. A randomized trial of surgery in the treatment of single metastases to the brain. N Engl J Med. 1990;322:494-500.
- Noordijk EM, Vecht CJ, Haaxma-Reiche H, et al. The choice of treatment of single brain metastasis should be based on extracranial tumor activity and age. Int J Radiat Oncol Biol Phys. 1994;29:711-7.
- Sahgal A, Aoyama H, Kocher M, et al. Phase 3 trials of stereotactic radiosurgery with or without whole-brain radiation therapy for 1 to 4 brain metastases: individual patient data of meta-analysis. Int J Radiat Oncol Biol Phys. 2015;91:710-7.
- Priestman TJ, Dunn J, Brada M, et al. Final results of the Royal College of Radiologists’ Trial comparing two different radiotherapy schedules in the treatment of cerebral metastases. Clin Oncol. 1996;8:308-15.
- Batchelor T, DeAngelis LM. Medical management of cerebral metastases. Neurosurg Clin North Am. 1996;7:435-46.
- Naruke T. Lymph node metastasis of lung cancer and associated surgery. Asian Med J. 1990;33(12):668-77.
- Paul S, Altorki NK, Sheng S, et al. Thoracoscopic lobectomy is associated with lower morbidity than open lobectomy: a propensity-matched analysis from the STS Database. J Thorac Cardiovasc Surg. 2010;139:366-78.
- Scott WJ, Allen MS, Darling G, et al. Video-assisted thoracic surgery versus open lobectomy for lung cancer: a secondary analysis of data from the American College of Sugeons Oncology Group Z0030 randomised clinical trial. J Thorac Cardiovasc Surg. 2010;139:976-81.
- Ginsberg RJ, Rubinstein LV. Randomised trial of lobectomy versus limited resection for Т1N0 non-small cell lung cancer. Ann Thorac Surg. 1995;60:615-22.
- Schreiber D, Rineer J, Weedon J, et al. Survival outcomes with the use of surgery in limited-stage small cell lung cancer: should its role be re-evaluated? Cancer. 2010;116(5):1350-7.
- Мелкоклеточный рак легкого. Под ред. М.Б. Бычкова. М.: Фармарус принт Медиа, 2013 [Melkokletochnyi rak legkogo. Pod red. MB Bychkova. Ed. by MB Bychkov. Moscow: Farmarus print Media, 2013 (in Russian)].
- De Ruysscher D, Pijls-Johannesma M, Vansteenkiste J, et al. Systematic review and meta-analysis of randomised, controlled trials of the timing of chest radiotherapy in patients with limited-stage, small-cell lung cancer. Ann Oncol. 2006;17:543-52.
- Turrisi AT, Kim K, Blum R, et al. Twice-daily compared with once-daily thoracic radiotherapy in limited small-cell lung cancer treated concurrently with cisplatin and etoposide. N Engl J Med. 1999;340:265-71.
- Zatloukal P, Cardenal F, Szczesna A, et al. A multicenter international randomized phase III study comparing cisplatin in combination with irinotecan or etoposide in previously untreated small-cell lung cancer patients with extensive disease. Ann Oncol. 2010;21(9):1810-6.
- Rossi A, Di Maio M, Chiodini P, et al. Carboplatin- or cisplatin-based chemotherapy in first-line treatment of small-cell lung cancer: the COCIS meta-analysis of individual patient data. J Clin Oncol. 2012;30(14):1692-8.
- Horn L, Mansfeld AS, Szczęsna A, et al. First-line atezolizumab plus chemotherapy in extensive-stage small-cell lung cancer. N Engl J Med. 2018;379:2220-9.
- Paz-Ares L, Dvorkin M, Chen Y, Reinmuth N. Durvalumab ± tremelimumab + platinum-etoposide in first-line extensive-stage SCLC (ES-SCLC): Updated results from the phase III CASPIAN study. J Clin Oncol. 2020;38(Suppl. 15):9002. doi: 10.1200/JCO.2020.38.15_suppl.9002
- Chen Y, Paz-Ares L, Dvorkin M, et al. First-line durvalumab plus platinum-etoposide in ES-SCLC (CASPIAN): Impact of brain metastases on treatment patterns and outcomes. J Clin Oncol. 2020;38(Suppl. 15):9068. doi: 10.1200/JCO.2020.38.15_suppl.9068
- NCCN Clinical Practice Guidelines in Oncology. Small Cell Lung Cancer. Version 3.2020. 2020. Available at: www.nccn.org/professionals/physician_gls/pdf/sclc.pdf.
- Von Pawel J, Schiller JH, Shepherd FA, Fields SZ. Topotecan versus cyclophosphamide, doxorubicin, and vincristine for the treatment of recurrent small-cell lung cancer. J Clin Oncol. 1999;17(2):658-67.
- Morise M, Niho S, Umemura S, et al. Low-dose irinotecan as a second-line chemotherapy for recurrent small cell lung cancer. Jpn J Clin Oncol. 2014;44(9):846-51. doi: 10.1093/jjco/hyu094
- Yamamoto N, Tsurutani J, Yoshimura N, et al. Phase II study of weekly paclitaxel for relapsed and refractory small cell lung cancer. Anticancer Res. 2006;26(1B):777-81.
- Smit E, Fokkema E, Biesma B, et al. A phase II study of paclitaxel in heavily pretreated patients with small-cell lung cancer. Br J Cancer. 1998;77(2):347-51.
- Slotman B, Faivre-Finn C, Kramer G, et al.; EORTC Radiation Oncology Group and Lung Cancer Group. Prophylactic cranial irradiation in extensive small-cell lung cancer. N Engl J Med. 2007;357(7):664-72.
- Slotman BJ, van Tinteren H, Praag JO, et al. Use of thoracic radiotherapy for extensive stage small cell lung cancer: a phase 3 randomised controlled trial. Lancet. 2015;385:36-42.
- Sommer MS, Trier K, Vibe-Petersen J, et al. Perioperative rehabilitation in operation for lung cancer (PROLUCA) – rationale and design. BMC Cancer. 2014;14:404. doi: 10.1186/1471-2407-14-404
- Sebio R, Yáñez-Brage MI, Giménez-Moolhuyzen E, et al. Impact of a pre-operative pulmonary rehabilitation program on functional performance in patients undergoing video-assisted thoracic surgery for lung cancer. Arch Bronconeumol. 2016;52(5):231-2.
- Sebio GR, Yáñez Brage MI, Giménez Moolhuyzen E, et al. Functional and postoperative outcomes after preoperative exercise training in patients with lung cancer: a systematic review and meta-analysis. Interact Cardiovasc Thorac Surg. 2016;23(3):486-97.
- Barassi G, Bellomo RG, Di Iulio A, et al. Preoperative rehabilitation in lung cancer patients: yoga approach. Adv Exp Med Biol. 2018;1096:19-29.
- Rogers LJ, Bleetman D, Messenger DE, et al. The impact of enhanced recovery after surgery (ERAS) protocol compliance on morbidity from resection for primary lung cancer. J Thorac Cardiovasc Surg. 2018;155(4):1843-52.
- Li S, Zhou K, Che G, et al. Enhanced recovery programs in lung cancer surgery: systematic review and meta-analysis of randomized controlled trials. Cancer Manag Res. 2017;9:657-70. doi: 10.2147/CMAR.S150500
- Deng GE, Rausch SM, Jones LW, et al. Complementary therapies and integrative medicine in lung cancer: Diagnosis and management of lung cancer, 3rd ed. American College of Chest Physicians Evidence-Based Clinical Practice Guidelines. Chest. 2013;143(Suppl. 5):e420S-36S.
- Imperatori A, Grande A, Castiglioni M, et al. Chest pain control with kinesiology taping after lobectomy for lung cancer: initial results of a randomized placebo-controlled study. Interact Cardiovasc Thorac Surg. 2016;23:223-30.
- Park H, Park J, Woo SY, et al. Effect of high-frequency chest wall oscillation on pulmonary function after pulmonary lobectomy for non-small cell lung cancer. Crit Care Med. 2012;40(9):2583-9.
- Dhillon HM, van der Ploeg HP, Bell ML, et al. The impact of physical activity on fatigue and quality of life in lung cancer patients: a randomised controlled trial protocol. BMC Cancer. 2012;12:572.
- Schmitz KH, Courneya KS, Matthews C, et al. American College of Sports Medicine roundtable on exercise guidelines for cancer survivors. Med Sci Sports Exerc. 2010;42:1409-26.
- Janssen SM, Abbink JJ, Lindeboom R, Vliet Vlieland TP. Outcomes of pulmonary rehabilitation after treatment for non-small cell lung cancer stages I to IIIa: an observational study. J Cardiopulm Rehabil Prev. 2017;37(1):65-71.
- Sun V, Raz DJ, Ruel N, et al. A multimedia self-management intervention to prepare cancer patients and family caregivers for lung surgery and postoperative recovery. Clin Lung Cancer. 2017;18(3):e151-9.
- Batty GD, Russ TC, Stamatakis E, Kivimäki M. Psychological distress in relation to site specific cancer mortality: pooling of unpublished data from 16 prospective cohort studies. BMJ. 2017;356:j108.
- Luszczynska A, Pawłowska I, Cieslak R, et al. Social support and quality of life among lung cancer patients: a systematic review. Psychooncology. 2013;22(10):2160-8.
- Li M, Kennedy E, Byrne N, et al. Systematic review and meta-analysis of collaborative care interventions for depression in patients with cancer. Psychooncology. 2017;26:573-87.
- Rivas-Perez H, Nana-Sinkam P. Integrating pulmonary rehabilitation into the multidisciplinary management of lung cancer: a review. Respir Med. 2015;109(4):437-42.
- Andrea L, Kollasch J, Vandenberg J, et al. A home-based exercise program to improve function, fatigue, and sleep quality in patients with stage IV lung and colorectal cancer: a randomized controlled trial. J Pain Symptom Manage. 2013;45:811-21.
- Hilliard RE. Music therapy in hospice and palliative care: a review of the empirical data. Evid Based Complement Alternat Med. 2005;2(2):173-8.
- Chen HY, Li SG, Cho WCS, Zhang ZJ. The role of acupoint stimulation as an adjunct therapy for lung cancer: a systematic review and meta-analysis. BMC Complement Altern Med. 2013;13:362.
- Streckmann F, Zopf EM, Lehmann HC, et al. Exercise intervention studies in patients with peripheral neuropathy: a systematic review. Sports Med. 2014;44:1289-304.
- Muzi JL, Look RM, Turner C, et al. Low-level laser therapy for chemotherapy-induced peripheral neuropathy. J Clin Oncol. 2012;30(Suppl. 15):9019.
- Rick O, von Hehn U, Mikus E, et al. Magnetic field therapy in patients with cytostatics-induced polyneuropathy: A prospective randomized placebo-controlled phase-III study. Bioelectromagnetics. 2016;38(2):85-94.
- Kilinç M, Livanelioglu A, Yildirim SA, Tan E. Effects of transcutaneous electrical nerve stimulation in patients with peripheral and central neuropathic pain. J Rehabil Med. 2014;46(5):454-60.
- Oberoi S, Zamperlini-Netto G, Beyene J, et al. Effect of prophylactic low level laser therapy on oral mucositis: a systematic review and meta-analysis. PLoS One. 2014;9(9):e107418.
- Ross M, Fischer-Cartlidge E. Scalp cooling: a literature review of efficacy, safety, and tolerability for chemotherapy-induced alopecia. Clin J Oncol Nurs. 2017;21(2):226-33.
- Hetkamp M, Bender J, Rheindorf N, et al. A Systematic Review of the Effect of Neurofeedback in Cancer Patients. Integr Cancer Ther. 2019;18:1534735419832361. doi: 10.1177/1534735419832361
- Bade BC, Thomas DD, Scott JB, Silvestri GA. Increasing physical activity and exercise in lung cancer: reviewing safety, benefits, and application. J Thorac Oncol. 2015;10(6):861-71.
- Bensadoun RJ, Nair RG. Low-level laser therapy in the management of mucositis and dermatitis induced by cancer therapy. Photomed Laser Surg. 2015;33(10):487-91.
- Williams S, Dale J. The effectiveness of treatment for depression/depressive symptoms in adults with cancer: a systematic review. Br J Cancer. 2006;94:372-90.
- Karnofsky DA, Burchenal JH. The clinical evaluation of chemotherapeutic agents in cancer. In: Evaluation of chemotherapeutic agents. Ed. by C MacLeod. New York: Columbia University Press, 1949.
- Hendriks LEL, Hermans BCM, Marieke van den Beuken-van Everdingen HJ, et al. Effect of bisphosphonates, denosumab, and radioisotopes on bone pain and quality of life in patients with non-small cell lung cancer and bone metastases: A systematic review. J Thorac Oncol. 2016;11(2):155-73.
- Sandler A, Gray R, Perry MC, et al. Paclitaxel-carboplatin alone or with bevacizumab for non-small cell lung cancer. N Engl J Med. 2006;355:2542-50.
- Garassino M, Martelli O, Broggini M, et al. Erlotinib versus docetaxel as second-line treatment of patients with advanced non-small-cell lung cancer and wild-type EGFR tumours (TAILOR): a randomised controlled trial. Lancet Oncol. 2013;14(10):981-8.
Supplementary files








