Follicular lymphoma
- Authors: Babicheva L.G.1, Tumyan G.S.1,2, Osmanov E.A.3,4, Falaleeva N.A.5, Kravchenko S.K.6, Stefanov D.N.7, Poddubnaya I.V.8, Myakova N.V.7, Rumyantsev A.G.7, Maschan A.A.7, Ptushkin V.V.9, Baikov V.V.10, Kovrigina A.M.11,12, Krivolapov I.A.13, Konovalov D.M.14, Nevolsky A.A.15, Ivanov S.A.15, Khaylova Z.V.5, Gevorkian T.G.16
-
Affiliations:
- FSBEI DPO “Russian Medical Academy of Continuing Professional Education” of the Ministry of Health of Russia
- FSBI “National Medical Research Center of Oncology named after N.N. Blokhina» Ministry of Health of Russia
- FSBI “National Medical Research Center of Oncology named after N.N. Blokhin »Ministry of Health of Russia
- Federal State Autonomous Educational Institution of Higher Education “First Moscow State Medical University named after I.M. Sechenov» Ministry of Health of Russia
- Medical Radiological Scientific Center. A.F. Tsyba - branch of the Federal State Budgetary Institution "National Medical Research Center of Radiology" of the Ministry of Health of Russia
- National Research Center for Hematology of the Ministry of Health of the Russian Federation
- FSBI National Medical Research Center for Pediatric Hematology, Oncology and Immunology n.a. Dmitry Rogachev» Ministry of Health of Russia
- FSBEI DPO "Russian Medical Academy of Continuing Professional Education" of the Ministry of Health of Russia
- City Clinical Hospital named after S.P. Botkin
- FSBEI of HE “First St. Petersburg State Medical University named after Acad. I.P. Pavlov» Ministry of Health of Russia
- National Medical Research Center of Hematology, Ministry of Health of Russia
- Institute for Advanced Studies
- Mechnikov North-West State Medical University
- FSBI National Medical Research Center for Pediatric Hematology, Oncology and Immunology Dmitry Rogachev »Ministry of Health of Russia
- Medical Radiological Scientific Center. them. A.F. Tsyba - branch of the Federal State Budgetary Institution "National Medical Research Center of Radiology" of the Ministry of Health of Russia
- Blokhin National Medical Research Center of Oncology
- Issue: Vol 22, No 2 (2020)
- Pages: 34-51
- Section: Guidelines
- Submitted: 29.06.2020
- Accepted: 29.06.2020
- Published: 30.06.2020
- URL: https://modernonco.orscience.ru/1815-1434/article/view/34877
- DOI: https://doi.org/10.26442/18151434.2020.2.200131
- ID: 34877
Cite item
Full Text
Abstract
Clinical recommendations.
Keywords
Full Text
Кодирование по Международной статистической классификации болезней и проблем, связанных со здоровьем: С82
Год утверждения (частота пересмотра): 2020
ID: КР151/1
Профессиональные ассоциации:
- Общероссийский национальный союз «Ассоциация онкологов России»;
- Региональная общественная организация «Общество онкогематологов»;
- Некоммерческое партнерство содействия развитию гематологии и трансплантологии костного мозга «Национальное гематологическое общество»;
- Региональная общественная организация «Национальное общество детских гематологов и онкологов»
Одобрено Научно-практическим советом Минздрава России
Оглавление
Ключевые слова
Список сокращений
Термины и определения
- Краткая информация
- Диагностика
- Лечение
- Реабилитация
- Профилактика
- Дополнительная информация, влияющая на течение и исход заболевания
Критерии оценки качества медицинской помощи
Список литературы
Приложение А1. Состав рабочей группы
Приложение А2. Методология разработки клинических рекомендаций
Приложение А3. Связанные документы
Приложение Б. Алгоритмы ведения пациента
Приложение В. Информация для пациентов
Приложение Г
Ключевые слова: фолликулярная лимфома; клинические рекомендации
Список сокращений
Анти-CD20 МКА – анти-CD-20 моноклональные антитела
аутоТГСК – трансплантация аутологичных гемопоэтических стволовых клеток
в/в – внутривенный
ВБП – выживаемость без прогрессирования
ВОЗ – Всемирная организация здравоохранения
ВТЭО – венозные тромбоэмболические осложнения
ДВКЛ – диффузная В-клеточная крупноклеточная лимфома
КТ – компьютерная томография
ЛДГ – лактатдегидрогеназа
ЛУ – лимфатический узел
ОВ – общая выживаемость
ОР – относительный риск
ПР – полная ремиссия
ПЭТ – позитронно-эмиссионная томография
ПЭТ/КТ – позитронно-эмиссионная томография, совмещенная с компьютерной томографией
РКИ – рандомизированные клинические исследования
РОД – разовая очаговая доза
СОД – суммарная очаговая доза
УДД – уровень достоверности доказательств
УУР – уровень убедительности рекомендаций
ФЛ – фолликулярная лимфома
ЧР – частичная ремиссия
ECOG – шкала оценки общего состояния
FLIPI – международный прогностический индекс фолликулярной лимфомы
Ig – иммуноглобулины
**Жизненно необходимые и важнейшие лекарственные препараты.
#Препарат, применяемый не в соответствии с показаниями к применению и противопоказаниями, способами применения и дозами, содержащимися в инструкции по применению лекарственного препарата (офф-лейбл).
Термины и определения
ECOG – оценка общего состояния пациента по шкале, разработанной Восточной объединенной онкологической группой (Eastern Cooperative Oncology Group) – см. Приложение Г1.
В-симптомы – неспецифические симптомы опухолевой интоксикации, включающие лихорадку выше 38ºС не менее 3 дней подряд без признаков воспаления; ночные профузные поты; похудение на 10% массы тела за последние 6 мес.
https://doi.org/10.26442/18151434.2020.2.200159
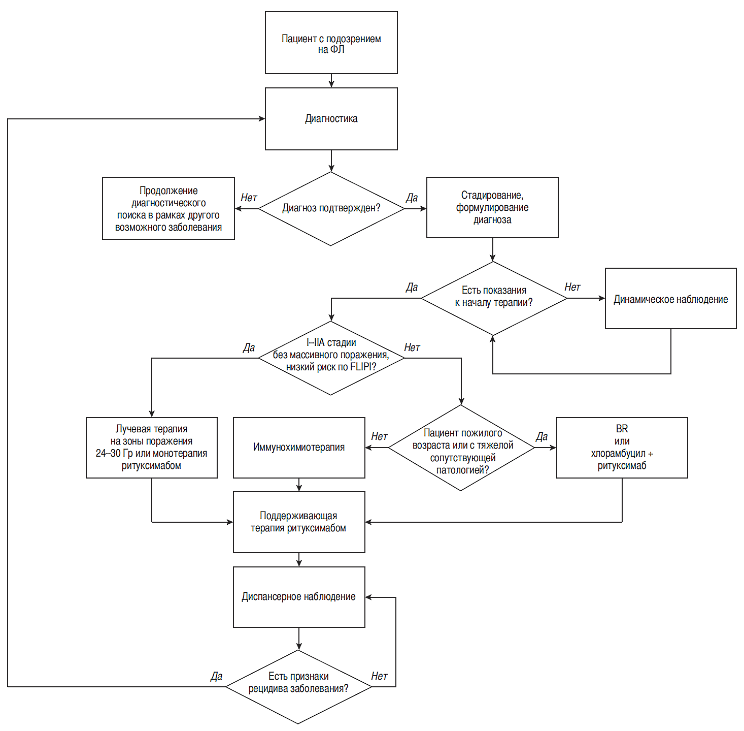
1. Краткая информация
1.1. Определение заболевания или состояния (группы заболеваний или состояний)
Фолликулярная лимфома (ФЛ) – опухоль, происходящая из В-клеток центра фолликула (герминального центра), представленная центроцитами и центробластами (крупными трансформированными лимфоидными клетками), которая в подавляющем большинстве случаев имеет, по крайней мере частично, фолликулярный тип роста. Очень редко встречается ФЛ, при патологоанатомическом исследовании которой в дебюте заболевания отмечается только диффузный рост опухоли из мелких и крупных лимфоидных клеток. Диффузная В-клеточная крупноклеточная лимфома (ДВКЛ), состоящая преимущественно из центробластов, считается проявлением прогрессии ФЛ с исходом в ДВКЛ [1, 2].
1.2. Этиология и патогенез заболевания или состояния (группы заболеваний или состояний)
Этиология ФЛ не выяснена. При ФЛ выявлена характерная хромосомная аберрация: t (14:18), однако для развития ФЛ необходимы дополнительные генетические и молекулярные события, а также вероятно иммунологическое воздействие на трансформированные лимфоидные клетки со стороны клеточного микроокружения. Риск развития ФЛ также связывают с длительным лечением иммунодепрессантами.
1.3. Эпидемиология заболевания или состояния (группы заболеваний или состояний)
ФЛ занимает 2-е место в мире по встречаемости среди лимфом, составляя в среднем 20% от всех злокачественных лимфопролиферативных заболеваний взрослых. Этот показатель значительно варьирует в различных географических регионах, а также зависит от этнической и расовой принадлежности пациентов: в азиатских странах доля ФЛ в структуре лимфопролиферативных заболеваний существенно ниже, чем в Европе, – 9–10%. По данным различных источников, в западных странах заболеваемость ФЛ равна 5–7 на 100 тыс. населения. В США ежегодно этот диагноз устанавливается у 14 тыс. человек. Медиана возраста пациентов составляет 60 лет, соотношение мужчин и женщин приблизительно 1/1,7 [3].
В возрастной группе до 18 лет в разных странах (Япония, США, Европа) частота педиатрической ФЛ составляет не более 1%.
1.4. Особенности кодирования заболевания или состояния (группы заболеваний или состояний) по Международной статистической классификации болезней и проблем, связанных со здоровьем
C82 – фолликулярная (нодулярная) неходжкинская лимфома:
C82.0 – мелкоклеточная лимфома с расщепленными ядрами, фолликулярная;
C82.1 – смешанная, мелкоклеточная лимфома с расщепленными ядрами и крупноклеточная;
C82.2 – крупноклеточная лимфома, фолликулярная;
C82.7 – другие типы фолликулярной неходжкинской лимфомы;
C82.9 – фолликулярная неходжкинская лимфома неуточненная.
1.5. Классификация заболевания или состояния (группы заболеваний или состояний)
В соответствии с морфологическими характеристиками (в зависимости от соотношения площади фолликулярного/диффузного типов роста опухоли) ФЛ традиционно подразделяется на 3 группы. Так, при нодулярном типе ФЛ более 75% опухоли представлено фолликулярным поражением, при нодулярно-диффузном этот показатель составляет от 25 до 75%, при диффузном – менее 25%. В зависимости от клеточного состава (соотношение количества центроцитов/ центробластов, подсчитанное при микроскопической оценке 10 пораженных фолликулов) определяется цитологический тип ФЛ. При 1-м цитологическом типе процент центробластов составляет от 0 до 5, при 2-м цитологическом типе – от 6 до 15, при количестве центробластов более 15% устанавливается 3-й цитологический тип ФЛ. ФЛ 3-го типа также подразделяется на 2 подтипа на основе наличия или отсутствия центроцитов в гистологическом препарате, при их обнаружении диагностируется 3А тип, в случае их отсутствия – 3В. Большинство впервые выявленных случаев ФЛ (80–90%) представлены 1–2-м цитологическим типом и могут быть объединены в одну группу в связи с отсутствием значимой разницы в морфологических и клинических проявлениях [1].
При установлении диагноза следует учитывать наличие 4 вариантов ФЛ (Всемирная организация здравоохранения – ВОЗ, 2016) [1]:
- Фолликулярная неоплазия in situ (характеризуется низким риском прогрессирования заболевания).
- Дуоденальный тип ФЛ: опухоль локализуется исключительно в двенадцатиперстной кишке, риск диссеминации низкий, прогностически благоприятна, профиль экспрессии генов семейства BCL2 сходен с нодальной ФЛ; общее с Helicobacter pylori-ассоциированной MALT-лимфомой, в отличие от нодальной ФЛ, – высокая экспрессия CCL20, MADCAM1.
- ФЛ яичек: крупноклеточная (3А цитологический тип), нет транслокации t(14;18)(q32;q21), нет экспрессии белка BCL2, нет реаранжировки гена BCL и аномалий гена TP53, благоприятный прогноз, наличие экспрессии белка BCL6 говорит об альтернативном молекулярном пути патогенеза (биологически отлична от нодальной ФЛ).
- Диффузный вариант ФЛ: как правило, вовлечены крупные подъязычные узлы, тенденция к диссеминации минимальна, микрофолликулы, CD10+, CD23+, BCL2 – слабая экспрессия или совсем отсутствует, нет t(14;18)(q32;q21), нет перестройки гена BCL2, но профиль экспрессии генов соответствует нодальной ФЛ, del(1p36) выявляется в большинстве случаев, но не является специфичной.
Педиатрический тип ФЛ – индолентная клональная фолликулярная пролиферация в виде локализованной лимфаденопатии преимущественно в области головы и шеи и – крайне редко – экстранодулярных очагов. Чаще болеют мальчики. Цитологически опухоль чаще относится к 3-му типу с высоким индексом пролиферации (медиана Ki-67 – 35%). В большинстве случаев педиатрической ФЛ не выявляются аномальная экспрессия белка BCL2 и реаранжировка соответствующего гена, отсутствует t(14;18)-транслокация. Общепринятые стандарты стадирования и факторы риска детских ФЛ не разработаны, чаще используют принятое в детской онкогематологии стадирование по S. Murphy. Описаны единичные случаи трансформации в ДВКЛ, в основном у подростков. Как правило, течение доброкачественное, пациентам без трансформации не требуется срочное начало лечения. Прогноз педиатрической ФЛ благоприятный, ремиссии получены при использовании химиотерапии умеренной интенсивности, рецидивы развиваются редко. Описаны случаи достижения ремиссии в результате удаления единичных увеличенных лимфатических узлов (ЛУ), не рецидивирующих без применения системной терапии.
Локализованное расположение очагов и доброкачественное клиническое течение вызывают сомнение, является ли педиатрическая ФЛ злокачественной опухолью или представляет доброкачественную клональную пролиферацию с очень низким злокачественным потенциалом.
1.6. Клиническая картина заболевания или состояния (группы заболеваний или состояний)
Для ФЛ в первую очередь характерно увеличение ЛУ – как периферических, так и висцеральных. ЛУ при ФЛ могут быть как одиночными, небольшими, эластической консистенции, так и в виде довольно крупных конгломератов. Других клинических симптомов может долго не быть. Со временем присоединяются симптомы интоксикации – слабость, потливость, снижение массы тела. Иногда симптомы заболевания при ФЛ могут быть связаны со специфической инфильтрацией нелимфоидных органов. Заболевание в основном характеризуется длительным индолентным течением, однако в некоторых случаях возможно агрессивное течение лимфомы.
https://doi.org/10.26442/18151434.2020.2.200160
2. Диагностика
Многие рекомендованные методы диагностики заболевания и связанных с ним состояний имеют ограниченную доказательную базу (в соответствии со шкалами оценки уровня достоверности доказательств – УДД и уровня убедительности рекомендаций – УУР) по причине отсутствия посвященных им клинических исследований. Невзирая на это, они являются необходимыми элементами обследования пациента для установления диагноза и выбора тактики лечения, так как более эффективные и доказанные методы в настоящее время не разработаны.
Критерии установления диагноза/состояния: диагноз ФЛ устанавливается на основе патологоанатомического и иммуногистохимического исследования биопсийного материала и формулируется в соответствии с пересмотренной классификацией опухолей гемопоэтической и лимфоидной тканей ВОЗ 2017 г. [1, 4].
2.1. Жалобы и анамнез
- Всем пациентам с подозрением на ФЛ, а также всем лицам с верифицированной ФЛ на каждом врачебном приеме рекомендуется сбор анамнеза при заболеваниях органов кроветворения и крови для оценки состояния пациента, а также для установления факторов, которые могут оказать влияние на определение лечебной тактики пациента [3, 4].
УУР С (УДД 5).
Комментарии: сбор жалоб и анамнеза позволит определить характер течения заболевания (индолентный или агрессивный), а также дифференцировать симптомы, связанные с ФЛ, от проявлений прочих сопутствующих заболеваний и состояний.
2.2. Физикальное обследование
- Всем пациентам с подозрением на ФЛ или с выявленной ФЛ, при первичном или повторном приеме, контрольных обследованиях и подозрении на рецидив/прогрессирование заболевания рекомендуется выполнение визуального осмотра терапевтического, пальпации терапевтической и аускультации терапевтической для уточнения распространенности заболевания и оценки состояния пациента по органам и системам [3, 4].
УУР С (УДД 5).
Комментарий: при осмотре необходимо оценить общее состояние пациента по шкале ECOG (см. Приложение Г1), а также осмотреть кожные покровы, миндалины и полость рта; пальпация должна включать в себя пальпацию всех доступных групп периферических ЛУ, печени, селезенки.
2.3. Лабораторные диагностические исследования
- Всем пациентам с подозрением на ФЛ или выявленной ФЛ при первичном или повторном приеме, после завершения каждого цикла терапии и перед началом каждого нового цикла терапии, при оценке ремиссии после завершения терапии, контрольных обследованиях и подозрении на рецидив заболевания рекомендуется для уточнения состояния пациента, планирования терапевтической тактики и определения необходимости ее модификации, а также для определения потребности в сопутствующей и сопроводительной терапии выполнить следующие диагностические исследования [3, 4]:
- развернутый клинический анализ крови с определением гемоглобина, эритроцитов, тромбоцитов, лейкоцитов, подсчетом лейкоцитарной формулы с оценкой абсолютного содержания лейкоцитов и количества ретикулоцитов, оценкой скорости оседания эритроцитов;
- общий (клинический) анализ мочи;
- анализ крови биохимический общетерапевтический с включением следующих параметров: определение уровня лактатдегидрогеназы (ЛДГ), мочевина, креатинин, общий белок, альбумин, билирубин, аланинаминотрансфераза, аспартатаминотрансфераза, щелочная фосфатаза, калий, натрий, хлор, кальций, b2-микроглобулин (другие параметры биохимического анализа крови могут быть включены в исследование на усмотрение врача); исследование свертывающей системы крови (коагулограмма) с включением следующих параметров: протромбин, международное нормализованное отношение, активированное частичное тромбопластиновое время, фибриноген, тромбиновое время, антитромбин III, плазминоген, D-димер.
УУР С (УДД 5).
Комментарий: объем исследования включает в себя дифференциальный подсчет клеток крови с использованием автоматического анализатора; исследование морфологии эритроцитов, тромбоцитов, лейкоцитов по мазку, при необходимости – оптический подсчет количества тромбоцитов (по Фонио).
- Всем ранее не получавшим лечение пациентам с ФЛ перед проведением 1-й линии противоопухолевой терапии рекомендуется определение основных групп крови по системе AB0, определение антигена D системы Резус (резус-фактора) для возможности выполнения гемотрансфузии, при наличии показаний, до, во время или после терапии [3, 4].
УУР С (УДД 5).
- Всем ранее не получавшим лечение пациентам с ФЛ перед проведением 1-й линии противоопухолевой терапии рекомендуется для уточнения наличия сопутствующих инфекционных заболеваний и планирования необходимой сопутствующей терапии выполнение следующих исследований [3, 4]:
- молекулярно-биологического исследования крови на вирус гепатита B (Hepatitis B virus) и на вирус гепатита C (Hepatitis C virus);
- молекулярно-биологического исследования крови на вирус иммунодефицита человека ВИЧ-1 (Human immuno- deficiency virus HIV-1);
- молекулярно-биологического исследования крови на Treponema pallidum.
УУР С (УДД 5).
Комментарий: значения маркеров вирусного гепатита В представлены в Приложении А3.2.
- Всем пациентам с ФЛ младше 18 лет до начала противоопухолевой терапии, а также всем пациентам с ФЛ независимо от возраста, получающим или получавшим противоопухолевую терапию, после первого эпизода тяжелой инфекции рекомендуется определение иммунного статуса (исследование уровня иммуноглобулинов – Ig G, A и M) в крови для уточнения риска развития инфекционных осложнений и необходимости назначения соответствующей профилактики [4].
УУР С (УДД 5).
Комментарии: если IgG<4 г/л, клиническая ситуация расценивается как симптоматическая гипогаммаглобулинемия. В этих случаях показана заместительная терапия Ig (см. раздел «Сопутствующая и сопроводительная терапия).
2.4. Инструментальные диагностические исследования
- Всем пациентам при установлении диагноза ФЛ, оценке ответа на лечение, а также при подозрении на рецидив заболевания рекомендуется выполнить компьютерную томографию (КТ) шеи, грудной клетки, органов брюшной полости и малого таза (с контрастированием) для стадирования заболевания и уточнения наличия, размеров и распространенности опухолевых очагов [4].
УУР С (УДД 5).
- Пациентам с противопоказаниями к КТ либо при невозможности выполнения КТ, при установлении диагноза ФЛ, оценке ответа на лечение, а также при подозрении на рецидив заболевания рекомендуется для стадирования заболевания и уточнения наличия, размеров и распространенности опухолевых очагов выполнить следующие диагностические исследования [4]:
- рентгенографию органов грудной клетки в двух проекциях;
- ультразвуковое исследование ЛУ и внутренних органов.
УУР С (УДД 5).
- Всем пациентам при установлении диагноза ФЛ, при оценке ответа на лечение, а также при подозрении на рецидив заболевания рекомендуется при наличии возможности выполнить позитронную эмиссионную томографию (ПЭТ) всего тела с туморотропными радиофармпрепаратами (фтордезоксиглюкозой) для более точного стадирования заболевания и лучшей оценки эффекта на терапию [5].
УУР С (УДД 5).
Комментарии: ПЭТ, совмещенная с КТ (ПЭТ/КТ), является высокоинформативным методом диагностики. ПЭТ/КТ, выполненная до начала лечения, позволяет не только уточнить стадию, но и более точно определить локализацию очагов поражения, особенно экстранодальные вовлечения, которые могут плохо диагностироваться при КТ, что имеет существенное значение для последующей оценки эффекта терапии индукции и качественного планирования последующей лучевой терапии и минимизации облучения здоровых тканей. При наличии возможности выполнения ПЭТ/КТ она может быть применена в соответствии с пересмотренными критериями оценки ответа, в первую очередь у пациентов с минимальным объемом опухоли, а также с учетом возможной коррекции лечения.
При наличии технической возможности ПЭТ/КТ должна оцениваться по шкале Deauville (см. Приложение Г2).
- Всем пациентам с установленным диагнозом ФЛ при наличии неврологической симптоматики перед началом лечения рекомендуется выполнить КТ или магнитно-резонансную томографию головного мозга для уточнения наличия поражения центральной нервной системы и планирования противоопухолевой терапии [4].
УУР С (УДД 5).
- Всем пациентам с установленным диагнозом ФЛ, которым планируется лечение по поводу впервые установленного заболевания либо по поводу рецидива, рекомендуется для своевременного выявления сопутствующей патологии со стороны сердечно-сосудистой, дыхательной и пищеварительной системы и определения необходимости их профилактики или лечения выполнить следующие исследования [4]:
- электрокардиографию; эхокардиографию; эзофаго- гастродуоденоскопию;
- ультразвуковую допплерографию сосудов (артерий и вен) нижних конечностей.
УУР С (УДД 5).
2.5. Иные диагностические исследования
- Всем пациентам с подозрением на ФЛ или с подозрением на рецидив ФЛ, а также при наличии клинической картины трансформации ФЛ в ДВКЛ рекомендуется выполнить биопсию (взятие биопсийного материала) ЛУ либо другого очага поражения, патологоанатомическое исследование биопсийного (операционного) материала с применением иммуногистохимических методов для верификации диагноза [3, 4].
УУР С (УДД 5).
Комментарии: выбор ткани и объем биопсии должны быть адекватны поставленной диагностической задаче.
- Тонкоигольные биопсии лимфоидной ткани могут быть диагностически значимыми, но не всегда.
- Краевые биопсии лимфоидной ткани малоинформативны.
- Фрагментация материала крайне затрудняет его оценку.
- Материал для гистологического исследования должен быть помещен в фиксирующую среду как можно быстрее. Нельзя допускать высыхания материала.
- Соотношение объема фиксирующей среды к объему фиксируемого объекта не менее чем 10:1.
- Время фиксации не должно быть менее 12 и более 48 ч.
Неадекватная (слабая или чрезмерная) фиксация приводит к изменению морфологических свойств ткани и артефициальным результатам иммуногистохимии.
Гистологический материал должен сопровождаться направлением, содержащим информацию о пациенте, длительности и характере заболевания, локализации очага поражения, описании биопсии [6].
Диагностические полостные операции – торакоскопия/томия, лапароскопия/томия с биопсией внутригрудных, внутрибрюшных ЛУ или печени проводятся только при отсутствии увеличенных периферических ЛУ и невозможности верификации диагноза.
Гистологические и иммуногистохимические характеристики ФЛ, а также обязательные требования к патологоанатомическому заключению представлены в разделе 6.1 данных рекомендаций. Описание патологоанатомической и иммуногистохимической картины ФЛ представлено в разделе 6.2 данных рекомендаций.
При прогрессировании ФЛ и подозрении на развитие трансформации ФЛ (в случаях с неравномерным увеличением различных групп пораженных ЛУ, высоким уровнем ЛДГ или при наличии В-симптомов) целесообразно применение ПЭТ/ КТ для выявления зон с вероятной трансформацией. Если интенсивность накопления препарата отчетливо различается в разных зонах, необходимо выполнение биопсии наиболее активного очага.
- Всем пациентам при подозрении или наличии подтвержденного диагноза ФЛ первично (для стадирования заболевания), после завершения терапии (для оценки противоопухолевого ответа), при подозрении на рецидив заболевания рекомендуется [4]:
- получение цитологического препарата костного мозга путем пункции, цитологическое исследование мазка костного мозга (миелограмма), а при повышении количества лимфоидных клеток, наличия атипичных лимфоцитов или клеток с бластной морфологией в костном мозге – исследование биологического материала (аспирата костного мозга) методом проточной цитофлуориметрии;
- получение гистологического препарата костного мозга (трепанобиопсия), патологоанатомическое исследование биопсийного (операционного) материала костного мозга с применением иммуногистохимических методов.
УУР С (УДД 5).
Комментарии: исследование костного мозга (аспират и трепанат) также проводится при появлении клинически немотивированных цитопении и лихорадки (вне зависимости от наличия исходного поражения).
У детей трепанобиопсия подвздошной кости должна обязательно проводиться под общей анестезией.
- Пациентам с верифицированной ФЛ с абсолютным лимфоцитозом в периферической крови при первичном обследовании рекомендуется иммунофенотипирование биологического материала (периферической крови) для дифференциальной диагностики с реактивным лимфоцитозом [4].
УУР С (УДД 5).
Комментарии: выполнение иммунофенотипического исследования обязательно при наличии лимфоцитоза в общем анализе крови (независимо от числа лейкоцитов), или в миелограмме, а также при преобладании лимфоидных клеток, атипичных лимфоцитов или клеток с бластной морфологией в плевральной, асцитической либо других биологических жидкостях. Выполнение иммунофенотипического исследования позволяет быстро провести дифференциальную диагностику опухолевого и реактивного лимфоцитоза, что важно для определения дальнейшей тактики обследования пациента.
- Пациентам с верифицированной ФЛ при первичном обследовании и планировании терапии рекомендуется оценить риск развития венозных тромбоэмболических осложнений – ВТЭО (шкала оценки риска ВТЭО по Khorana – см. Приложение Г3 данных рекомендаций) для выявления пациентов, требующих назначения и определения способов профилактики тромботических осложнений при проведении цитостатической терапии [7, 8].
УУР С (УДД 5).
- Всем женщинам детородного возраста с впервые выявленной ФЛ, а также с рецидивом ФЛ перед началом терапии рекомендуется выполнение комплекса исследований по определению беременности для коррекции терапевтической тактики и консультации акушера-гинеколога в случае наличия беременности и желания женщины ее сохранить [4, 9].
УУР С (УДД 5).
https://doi.org/10.26442/18151434.2020.2.200161
3. Лечение
При выборе тактики и проведении терапии следует учитывать, что у пациента могут быть нестандартные проявления болезни, а также сочетание конкретной болезни с другими патологиями, что может диктовать лечащему врачу изменения в алгоритме выбора оптимальной тактики диагностики и лечения.
Каждый цикл терапии начинается, если состояние пациента удовлетворяет следующим критериям:
- гранулоциты выше 1×109/л;
- тромбоциты выше 100×109/л.
Для пациентов с цитопенией, обусловленной поражением костного мозга, специфическая терапия возможна и при более низких показателях лейкоцитов и тромбоцитов, однако в этих случаях должна быть обеспечена соответствующая сопроводительная терапия.
Пациент прекращает лечение по протоколу в случаях прогрессии заболевания или токсических эффектов, не позволяющих продолжать химиотерапию в необходимом объеме.
3.1. Показания к началу терапии ФЛ
- Пациентам с верифицированным диагнозом ФЛ рекомендовано начало терапии только при наличии как минимум одного из следующих признаков [3, 10, 11]:
- поражение 3 лимфатических зон и более с размером ЛУ³≥3 см в диаметре;
- любые нодальные или экстранодальные вовлечения более 7 см в диаметре (bulky);
- наличие В-симптомов;
- спленомегалия;
- плеврит и/или асцит;
- цитопения (лейкоциты ниже 1,0×109/л и/или тромбоциты ниже 100×109/л);
- лейкемический состав крови (опухолевые клетки более 5,0×109/л).
УУР C (УДД 5).
Комментарий: при отсутствии перечисленных выше показаний к началу терапии подробное клиническое обследование должно проводиться 1 раз в 3 мес, инструментальная визуализация очагов поражения – 1 раз в 6 мес. В случае отсутствия признаков активности заболевания в течение 2 лет интервал может быть увеличен до 6 и 12 мес соответственно. Согласно данным Национальной группы по изучению лимфом в США 18% пациентам с ФЛ после установления диагноза предлагается тактика «наблюдай и жди», причем у около 40% пациентов лечение может быть отложено на срок 3 года и более, а в 15–20% случаев даже наблюдается спонтанная ремиссия. В большинстве проспективных исследований медиана времени до начала лечения составила 2,5–3,5 года. Однако тактика «наблюдай и жди» применима только при адекватной оценке клинической ситуации, реальной возможности детального динамического наблюдения и имеет свои альтернативы.
3.2. Первая линия терапии ФЛ у пациентов старше 18 лет
- Ранее не получавшим лечение пациентам с ФЛ 1–2-го цитологического типа, ранними стадиями (I–II стадии), при низкой опухолевой нагрузке рекомендовано проведение одного из следующих режимов терапии (на выбор лечащего врача):
- лучевая терапия на зоны поражения, суммарная очаговая доза (СОД) 24-30 Гр [12–14].
УУР B (УДД 4).
- Монотерапия ритуксимабом** (см. Приложение А3.1) [15].
УУР А (УДД 2).
Комментарий: параметры лучевой терапии определяются в зависимости от первичной распространенности процесса, локализации и объема опухолевого поражения. Определение исходных очагов поражения должно осуществляться с использованием КТ с внутривенным (в/в) контрастированием, ПЭТ. Применяемая в настоящее время технология планирования лучевой терапии (3D, 4D) позволяет более точно определять границы опухоли и, соответственно, корректировать поля облучения. При планировании облучения должны быть рассчитаны гистограмма «доза–объем» и вероятность лучевых реакций со стороны нормальных тканей, которые должны быть учтены врачом-радиотерапевтом при принятии окончательного плана облучения.
В настоящее время при дозиметрическом планировании облучения следует выделять: общий объем опухоли – gross-tumor volume (GTV), клинический объем опухоли – clinical target volume (CTV), планируемый объем цели – planning target volume (PTV). PTV определяется в каждом конкретном случае в зависимости от цели и задачи лучевого лечения.
При ФЛ I, II cтадий, когда клинически определяемое поражение ограничено ЛУ, необходимо учитывать, что имеется вероятность большего объема поражения за счет потенциального микроскопического вовлечения рядом расположенных тканей. Следовательно, при использовании лучевой терапии как единственного метода лечения целесообразно применение объема облучения вовлеченных мест (ISRT), а не вовлеченных ЛУ (INRT). Планируемый объем цели при ранних стадиях ФЛ будет соответствовать клиническому объему опухоли (СTV) на момент начала лучения.
Планирование дистанционной лучевой терапии осуществляется с помощью методов визуализации, позволяющих получать трехмерные изображения. Лечение целесообразно осуществлять на линейном ускорителе электронов с использованием стандартного фракционирования дозы (одна фракция в день, 5 раз в неделю), разовая очаговая доза (РОД) – 1,8–2,0 Гр, СОД составляет 24–30 Гр на зоны поражения. При отсутствии полной регрессии опухоли может быть использовано дополнительно локальное облучение («буст») в СОД 6–10 Гр.
Ритуксимаб** применяется в режиме 4 еженедельных введений в качестве индукции, а затем 4 введения каждые 2 мес (короткий курс) или поддерживающая терапия каждые 8 нед в течение 2 лет (пролонгированный курс). Раннее начало лечения ритуксимабом** имеет преимущества в выживаемости без прогрессирования (ВБП) в сравнении с тактикой «наблюдай и жди», но данных об улучшении общей выживаемости (ОВ) на сегодняшний день нет. Согласно результатам исследования RESORT повторное 4-недельное лечение ритуксимабом**при прогрессировании заболевания является не менее эффективной тактикой в сравнении с длительным его применением. Обинутузумаб** в настоящее время не применяется в качестве монотерапии у пациентов с ФЛ.
- Ранее не получавшим лечение пациентам с ФЛ 1–2-го цитологического типа, ранними стадиями (I–II стадии) c большим объемом опухоли либо с распространенными стадиями, а также пациентам с ФЛ 3-го цитологического типа при наличии показаний к началу лечения рекомендовано для достижения ремиссии проведение одного из следующих режимов системной лекарственной терапии (на выбор лечащего врача – см. Приложение А3.1) [16–18]:
- 6 циклов CHOP + ритуксимаб** или обинутузумаб** + 2 дополнительных введения ритуксимаба** или обинутузумаба** соответственно;
- 6 циклов бендамустин** + ритуксимаб** или обинутузумаб** + 2 дополнительных введения ритуксимаба** или обинутузумаба** соответственно;
- 6 циклов CVP + ритуксимаб** или обинутузумаб** + 2 дополнительных введения ритуксимаба** или обинутузумаба** соответственно.
УУР А (УДД 2).
Комментарий: в нескольких крупных рандомизированных контролируемых исследованиях показано, что добавление ритуксимаба** к стандартной химиотерапии увеличивает ВБП и ОВ пациентов. Последние годы стандартом лечения 1-й линии большинства пациентов с ФЛ является иммунохимиотерапия. Программа R-CHOP – предпочтительный режим лечения пациентов с ФЛ 3-го цитологического типа или при подозрении на трансформацию опухоли (повышение ЛДГ, В-симптомы, экстранодальное вовлечение, преимущественный рост изолированного ЛУ). Режим R-B является равно эффективным по сравнению с режимом R-CHOP с несколько более благоприятным профилем токсичности.
Исследование III фазы GALLIUM сравнило эффективность и безопасность комбинации анти-CD20 моноклонального антитела (анти-CD20 МКА) III поколения обинутузумаба** с различными режимами химиотерапии (CHOP, CVP или бендамустин), и дальнейшей поддерживающей терапией обинутузумабом** или ритуксимабом** у пациентов с генерализованными стадиями индолентных неходжкинских лимфом (85% пациентов с ФЛ).
Обновленные данные по ВБП (на момент медианы наблюдения 41,1 мес) демонстрируют устойчивость результатов: в группе обинутузумаба** + химиотерапия ВБП была достоверно выше, чем в группе ритуксимаб** + химиотерапия [относительный риск – ОР 0,68 (0,54–0,87); p=0,0016]. Риск прогрессирования, рецидива или смерти на 32% ниже в группе обинутузумаб**-содержащей иммунохимиотерапии, чем в группе ритуксимаб**-содержащей терапии. Трехлетняя ВБП составила 81,5% в группе обинутузумаба** и 75,0% – в группе ритуксимаба** (на момент медианы наблюдения 41,1 мес).
- Ранее не получавшим лечение пожилым соматически скомпрометированным пациентам с ФЛ, которые не могут получать интенсивную полихимиотерапию, при наличии показаний к началу лечения рекомендовано применение хлорамбуцила** или циклофосфамида** в комбинации с ритуксимабом** (см. приложение А3.1) [3].
УУР С (УДД 5).
3.3. Консолидация ремиссии ФЛ у пациентов старше 18 лет
- Пациентам с ФЛ, достигшим полной (ПР) или частичной ремиссии (ЧР) после 1-й линии терапии с применением монотерапии ритуксимабом** или полихимиотерапии с включением ритуксимаба**, рекомендовано поддерживающее лечение ритуксимабом** 1 раз в 2 мес в течение 2 лет, всего 12 введений для поддержания ремиссии [15, 19].
УУР В (УДД 3).
Комментарий: при появлении признаков прогрессирования поддерживающую терапию следует прекратить.
- Пациентам с ФЛ, достигшим ПР или ЧР после 1-й линии терапии с применением полихимиотерапии с включением обинутузумаба**, рекомендовано поддерживающее лечение обинутузумабом** 1 раз в 2 мес (начинать спустя 2 мес с момента введения последней дозы индукционной терапии) в течение 2 лет, всего 12 введений [16].
УУР A (УДД 2).
Комментарий: при появлении признаков прогрессирования поддерживающую терапию следует прекратить.
- Пациентам с ФЛ с исходно массивным или экстранодальным (кости, мягкие ткани) поражением, достигшим ЧР, рекомендовано выполнение лучевой терапии на остаточную опухоль, СОД 26–30 Гр [12].
УУР С (УДД 4).
3.4. Лечение рецидивов и рефрактерных форм ФЛ у пациентов старше 18 лет
Выбор оптимальной лечебной тактики у пациентов с рецидивом/прогрессированием ФЛ зависит от: сроков развития рецидива/прогрессирования по отношению к ранее проведенному лечению, варианта ранее проведенного лечения, клинической манифестации рецидива/прогрессирования, возраста и соматического состояния пациента, наличия или отсутствия признаков рефрактерности к ритуксимабу** [20].
- Пациентам с рецидивом ФЛ рекомендовано начало терапии только при наличии как минимум одного из следующих признаков [3, 10, 11]:
- поражение 3 и более лимфатических зон с размером ЛУ³3 см в диаметре;
- любые нодальные или экстранодальные вовлечения более 7 см в диаметре (bulky);
- симптомы интоксикации, соматический статус ECOG>2, связанный с присутствием опухоли (если другие причины исключены);
- спленомегалия;
- плеврит и/или асцит;
- симптомы сдавления органов и нарушения их функций, поражение печени, почек, костей;
- цитопения (лейкоциты ниже 1,0×109/л и/или тромбоциты ниже 100×109/л);
- лейкемический состав крови (опухолевые клетки более 5,0×109/л);
- гистологически/иммуногистохимически подтвержденная трансформация ФЛ в ДВКЛ.
УУР C (УДД 5).
Комментарий: так же как и при первичном обращении, в период рецидива пациенту может быть предложена выжидательная тактика, и начало лечения может быть отложено, если на это нет оснований, которые перечислены выше. Тактика лечения рецидивов зависит от многих факторов, однако решающими все же являются: длительность предшествующей ремиссии и метод ее достижения. Например, прогноз на повторную длительную выживаемость пациентов с прогрессированием ФЛ на фоне наблюдения без противоопухолевой терапии или пациентов с рецидивами менее чем 6 мес после завершения иммунохимиотерапии принципиально различается, как если бы речь шла о двух разных заболеваниях. ОВ напрямую зависит от периода наступления прогрессирования заболевания. Промежуточный анализ ОВ у пациентов с или без прогрессирования заболевания в течение первых 24 мес (POD24) показывает, что POD24 ассоциируется с плохими результатами.
- Пациентам с рецидивом ФЛ без признаков трансформации в ДВКЛ, развившимся более чем через год после предшествующей терапии, при наличии показаний к началу лечения рекомендовано повторение терапии первой линии [3, 10, 11].
УУР C (УДД 5).
- Пациентам с рецидивом ФЛ без признаков трансформации в ДВКЛ, развившимся через 6–12 мес после предшествующей терапии, при наличии показаний к началу лечения рекомендовано применение альтернативных вариантов химиотерапии (например, бендамустин** после CHOP) в комбинации с тем же анти-CD20 МКА [3, 10, 11].
УУР С (УДД 5).
- Пациентам с рецидивом ФЛ без признаков трансформации в ДВКЛ, развившимся через 6–12 мес после предшествующей терапии с включением ритуксимаба**, при наличии показаний к началу лечения в качестве одной из терапевтических опций может быть рекомендовано применение комбинации ритуксимаба** и #леналидомида** [21].
УУР А (УДД 2).
Комментарий: по данным крупного международного рандомизированного исследования III фазы AUGMENT (n=358) по сравнению эффективности комбинации #леналидомид** + ритуксимаб** (R2) и ритуксимаб** + плацебо (группа контроля) у пациентов с рецидивирующей/рефрактерной ФЛ и лимфомой из клеток маргинальной зоны, терапия #леналидомидом** оказывала положительное влияние на такие показатели, как ВБП, общая частота ответа и время до следующей противолимфомной терапии.
#Леналидомид** применяли в дозе 20 мг в день с 1 по 21-й день 28-дневного цикла (12 циклов), если клиренс креатинина составлял от 30 до <60 мл/мин, то доза #леналидомида** – 10 мг в день. Ритуксимаб** назначали в дозе 375 мг/м2 в дни 1, 8, 15, 22 1-го цикла и в день 1 циклов 2–5.
В ходе исследования продемонстрировано статистически значимое улучшение ВБП в группе пациентов, получавших схему R2. Продолжительность ВБП при лечении комбинацией R2 по сравнению с группой контроля составила 39,4 мес vs 14,1 мес соответственно (p<0,0001). Общая частота ответа в группе R2 составила 78% против 53% в группе контроля (p=0,001). Длительность ответа в группе R2 составила 36,6 мес, а в группе контроля – 21,7 мес (p=0,0015). Время до следующей противолимфомной терапии в группе R2 не достигнуто. В группе контроля этот показатель достиг 32,3 мес (p<0,0007).
- Пациентам с рецидивом ФЛ без признаков трансформации в ДВКЛ, развившимся менее чем через 6 мес после предшествующей терапии, при наличии показаний к началу лечения рекомендовано применение альтернативных вариантов химиотерапии (например, бендамустин** после CHOP) в комбинации с другим анти-CD20 МКА (например, обинутузумаб** после ритуксимаба**) [22].
УУР A (УДД 2).
Комментарий: рандомизированное исследование III фазы GADOLI продемонстрировало высокую эффективность обинутузумаба** при ФЛ, рефрактерной к ритуксимабу** (отсутствие ответа на ритуксимаб**-содержащую терапию или прогрессирование менее чем через 6 мес после проведения как минимум 4 введений ритуксимаба** в монорежиме или 4 циклов ритуксимаб**-содержащей полихимиотерапии). Применение препарата обинутузумаб** в комбинации с бендамустином** и последующая поддерживающая терапия обинутузумабом** позволили более чем в 2 раза увеличить ВБП по сравнению с монотерапией бендамустином**, что позволяет рекомендовать обинутузумаб** в комбинации с бендамустином** и последующей поддерживающей монотерапией пациентам с ФЛ, не ответившим на лечение ритуксимабом** или на терапию по содержащим ритуксимаб** схемам, а также пациентам, у которых развилось прогрессирование заболевания во время или после такого лечения.
- Пациентам до 60 лет с рецидивом ФЛ без признаков трансформации в ДВКЛ, развившимся менее чем через 2 года, или с высоким риском по FLIPI в случае достижения ответа на терапию рецидива рекомендовано проведение высокодозной химиотерапии с трансплантацией аутологичных гемопоэтических стволовых клеток (аутоТГСК) с целью консолидации ремиссии [3, 10].
УУР С (УДД 5).
Комментарий: наиболее благоприятным временем проведения высокодозной терапии с трансплантацией аутоТГСК является 2 или 3-я ремиссия. Необходимость назначения в последующем поддерживающей терапии ритуксимабом** требует дополнительного подтверждения, поскольку ассоциируется с выраженной гипогаммаглобулинемией и лейкопенией.
- Пациентам с рецидивом ФЛ, ответившим на терапию рецидива, которым не показана аутоТГСК, рекомендована поддерживающая терапия анти-CD20 МКА в режиме, аналогичном поддерживающей терапии после 1-й линии лечения для поддержания ремиссии [3, 10].
УУР С (УДД 5).
Комментарий: у чувствительных к ритуксимабу** пациентов поддерживающую терапию можно проводить ритуксимабом** для в/в или подкожного введения каждые 8 нед на протяжении 2 лет. В случаях рефрактерности к ритуксимабу**, когда ремиссия достигнута в результате применения комбинации обинутузумаба** и бендамустина**, обинутузумаб** применяется в дозе 1000 мг в/в каждые 2 мес на протяжении 2 лет или до прогрессирования заболевания.
- Пациентам с верифицированной при повторной биопсии трансформацией ФЛ в ДВКЛ рекомендована следующая тактика, в зависимости от предшествовавшего лечения [23]:
- в случае отсутствия применения иммунохимиотерапии в дебюте (наблюдательная тактика, монотерапия ритуксимабом**, лучевая терапия) рекомендуется использование режима R-CHOP;
- в случае применения иммунохимиотерапии в дебюте заболевания рекомендуется терапия в соответствии с рекомендациями по лечению рецидивов/рефрактерных форм ДВКЛ с последующим проведением этапа высокодозной химиотерапии с аутоТГСК при достижении ПР и/или лучевой терапии на зоны исходного поражения (при достижении ПР или ЧР).
УУР C (УДД 5).
- Пациентам с химиорезистентным локальным рецидивом ФЛ рекомендовано применение лучевой терапии в низких суммарных дозах с использованием крупных фракций – РОД 4 Гр однократно или РОД 2 Гр х 2 раза фракции с паллиативной целью [10, 24].
УУР C (УДД 5).
Комментарий: в отдельных клинических ситуациях СОД на патологический очаг может быть увеличена до 30 Гр.
3.5. Лечение педиатрической ФЛ
- Пациентам до 18 лет с верифицированным диагнозом ФЛ I стадии рекомендовано оперативное удаление опухоли с последующим динамическим наблюдением [25].
УУР С (УДД 4).
- Пациентам до 18 лет с верифицированным диагнозом ФЛ распространенных стадий или которым не может быть выполнено оперативное удаление опухоли без признаков трансформации в ДВКЛ рекомендовано лечение в соответствии с рекомендациями для лечения взрослых пациентов [26, 27].
УУР C (УДД 4).
Комментарий: учитывая, что данная патология встречается крайне редко, имеет благоприятное течение и лишь недавно выделена в отдельную нозологию в классификации ВОЗ, до сих пор нет достаточной убедительной базы по применению лекарственных препаратов в этой группе пациентов, и многие препараты не имеют зарегистрированных показаний к применению у детей. Поэтому терапия должна назначаться консилиумом врачей по жизненным показаниям.
3.6. Оценка ответа на лечение
- Всем пациентам с ФЛ после 3 циклов химиотерапии и завершения всей программы лечения рекомендуется оценка ответа на терапию в соответствии со стандартными критериями ответа на лечение лимфом (см. раздел 6.5 данных рекомендаций) для определения дальнейшей тактики ведения пациента [4, 28].
УУР С (УДД 5).
3.7. Сопутствующая и сопроводительная терапия
- Всем пациентам c ФЛ с исходно массивным поражением, получающим противоопухолевую терапию, рекомендовано проведение профилактики синдрома лизиса опухолей согласно существующим профильным рекомендациям [29].
УУР С (УДД 5).
- Всем пациентам c ФЛ со сниженной концентрацией гемоглобина крови рекомендовано лечение анемии согласно существующим профильным рекомендациям [30, 31].
УУР С (УДД 5).
- Всем пациентам c ФЛ, получающим противоопухолевую химио- или лучевую терапию, рекомендованы профилактика и лечение тошноты и рвоты в зависимости от эметогенного потенциала проводимого лечения согласно существующим профильным рекомендациям [32].
УУР С (УДД 5).
- Пациентам с ФЛ с выявленной симптоматической гипогаммаглобулинемией (перенесенная тяжелая инфекция, IgG<4 г/л) рекомендовано проведение заместительной терапии #Ig человека нормальным** 0,2–0,4 г/кг в/в каждые 3–4 нед в течение 12 мес для лечения вторичного иммунодефицита [33, 34].
УУР С (УДД 5).
Комментарий: терапия проводится под контролем уровня IgG каждые 6 мес, пересмотр дозы #Ig человека нормального каждые 6 мес. После завершения терапии проводится пожизненное мониторирование уровня IgG 1 раз в год, в случае повторного снижения IgG<4 г/л выполняются повторные курсы заместительной терапии аналогичным препаратом в аналогичном режиме в течение 12 мес.
Обезболивание
- Пациентам с ФЛ при возникновении острого или хронического болевого синдрома рекомендуется провести диагностику причины болевого синдрома и последующую патогенетическую или симптоматическую терапию болевого синдрома в соответствии с существующими профильными рекомендациями [35, 36].
УУР С (УДД 5).
Диетотерапия – не применяется.
https://doi.org/10.26442/18151434.2020.2.200162
4. Реабилитация
- Всем пациентам с ФЛ на всех этапах терапии заболевания, а также после завершения лекарственного лечения рекомендуется комплексная реабилитация, а также, при необходимости, поддерживающая терапия [37].
УУР C (УДД 5).
Комментарий: специальных методов реабилитации при ФЛ не существует. Реабилитация пациентов с ФЛ должна носить комплексный характер, охватывая не только медицинские, но и социально-психологические аспекты адаптации пациента к нормальной жизни. Такая реабилитация требует кроме медицинской помощи обязательного участия социальных работников и психологов. Программы реабилитации разрабатываются индивидуально, в зависимости от выявленных осложнений лекарственного лечения, сопутствующей патологии, социальных и психологических проблем.
Реабилитация при возникновении осложнений в течение заболевания и лечения проводится в рамках соответствующих нозологий.
https://doi.org/10.26442/18151434.2020.2.200163
5. Профилактика
Методов профилактики ФЛ в настоящее время не существует, поскольку неизвестны этиологические факторы, ведущие к развитию заболевания.
- Взрослым пациентам, завершившим лечение по поводу ФЛ с достижением ПР, рекомендуется диспансерное наблюдение у онколога или гематолога в течение 1-го года после завершения терапии каждые 3 мес, 2-го года – каждые 6 мес, в дальнейшем – ежегодно, после 5 лет – каждые 2 года [4].
УУР C (УДД 5).
Комментарий: диспансерное наблюдение должно включать тщательный сбор жалоб, клинический осмотр пациента, рентгенологический контроль органов грудной клетки, ультразвуковое исследование брюшной полости и периферических лимфатических коллекторов.
https://doi.org/10.26442/18151434.2020.2.200164
Организация медицинской помощи
Медицинская помощь, за исключением медицинской помощи в рамках клинической апробации, в соответствии с Федеральным законом от 21.11.2011 №323-ФЗ (ред. от 25.05.2019) «Об основах охраны здоровья граждан в Российской Федерации» организуется и оказывается:
1) в соответствии с положением об организации оказания медицинской помощи по видам медицинской помощи, которое утверждается уполномоченным федеральным органом исполнительной власти;
2) в соответствии с порядком оказания помощи по профилю «Онкология», обязательным для исполнения на территории РФ всеми медицинскими организациями;
3) на основе настоящих клинических рекомендаций;
4) с учетом стандартов медицинской помощи, утвержденных уполномоченным федеральным органом исполнительной власти.
Первичная специализированная медико-санитарная помощь оказывается врачом-онкологом и иными врачами-специалистами в центре амбулаторной онкологической помощи либо в первичном онкологическом кабинете, первичном онкологическом отделении, поликлиническом отделении онкологического диспансера.
При выявлении у пациента ФЛ или подозрении на него врачи-терапевты, врачи – терапевты участковые, врачи общей практики (семейные врачи), врачи-специалисты, средние медицинские работники в установленном порядке направляют пациента на консультацию в центр амбулаторной онкологической помощи либо в первичный онкологический кабинет, первичное онкологическое отделение медицинской организации для оказания ему первичной специализированной медико-санитарной помощи.
Консультация в центре амбулаторной онкологической помощи либо в первичном онкологическом кабинете, первичном онкологическом отделении медицинской организации должна быть проведена не позднее 5 рабочих дней с даты выдачи направления на консультацию. Врач-онколог центра амбулаторной онкологической помощи (в случае отсутствия центра амбулаторной онкологической помощи врач-онколог первичного онкологического кабинета или первичного онкологического отделения) организует взятие биопсийного (операционного) материала, а также организует выполнение иных диагностических исследований, необходимых для установления диагноза, включая распространенность онкологического процесса и стадию заболевания.
В случае невозможности взятия в медицинской организации, в составе которой организован центр амбулаторной онкологической помощи (первичный онкологический кабинет, первичное онкологическое отделение), биопсийного (операционного) материала, проведения иных диагностических исследований пациент направляется лечащим врачом в онкологический диспансер или в медицинскую организацию, оказывающую медицинскую помощь пациентам с онкологическими заболеваниями.
Срок выполнения патологоанатомических исследований, необходимых для гистологической верификации злокачественного новообразования, не должен превышать 15 рабочих дней с даты поступления биопсийного (операционного) материала в патологоанатомическое бюро (отделение).
При выявлении ФЛ или подозрении на нее в ходе оказания скорой медицинской помощи пациента переводят или направляют в медицинские организации, оказывающие медицинскую помощь пациентам с онкологическими заболеваниями для определения тактики ведения и необходимости применения дополнительно других методов специализированного противоопухолевого лечения.
Врач-онколог центра амбулаторной онкологической помощи (первичного онкологического кабинета, первичного онкологического отделения) направляет пациента в онкологический диспансер или в медицинские организации, оказывающие медицинскую помощь пациентам с онкологическими заболеваниями, для уточнения диагноза (в случае невозможности установления диагноза, включая распространенность онкологического процесса и стадию заболевания, врачом-онкологом центра амбулаторной онкологической помощи, первичного онкологического кабинета или первичного онкологического отделения) и оказания специализированной, в том числе высокотехнологичной, медицинской помощи.
Срок начала оказания специализированной, за исключением высокотехнологичной, медицинской помощи пациентам с онкологическими заболеваниями в медицинской организации, оказывающей медицинскую помощь пациентам с онкологическими заболеваниями, не должен превышать 14 календарных дней с даты гистологической верификации злокачественного новообразования или 14 календарных дней с даты установления предварительного диагноза ФЛ (в случае отсутствия медицинских показаний к проведению патологоанатомических исследований в амбулаторных условиях).
Специализированная, в том числе высокотехнологичная, медицинская помощь оказывается врачами-онкологами, врачами-гематологами, врачами-радиотерапевтами в онкологическом диспансере или в медицинских организациях, оказывающих медицинскую помощь пациентам с ФЛ, имеющим лицензию, необходимую материально-техническую базу, сертифицированных специалистов, в стационарных условиях и условиях дневного стационара и включает в себя профилактику, диагностику, лечение онкологических заболеваний, требующих использования специальных методов и сложных уникальных медицинских технологий, а также медицинскую реабилитацию.
В медицинской организации, оказывающей медицинскую помощь пациентам с ФЛ, тактика медицинского обследования и лечения устанавливается консилиумом врачей-онкологов и врачей-радиотерапевтов с привлечением при необходимости других врачей-специалистов. Решение консилиума врачей оформляется протоколом, подписывается участниками консилиума врачей и вносится в медицинскую документацию пациента.
Показания к госпитализации в круглосуточный или дневной стационар медицинской организации, оказывающей специализированную, в том числе высокотехнологичную, медицинскую помощь по профилю «Онкология», определяются консилиумом врачей-онкологов и врачей-радиотерапевтов с привлечением при необходимости других врачей-специалистов.
Показания для плановой госпитализации:
- Проведение терапии в случаях, требующих круглосуточного наблюдения за пациентом по причине тяжести состояния, которое обусловлено опухолью, или по причине риска осложнений, связанных с программой лечения или сопутствующими заболеваниями.
- Обследование пациента, включающее биопсию и инвазивные вмешательства, в случаях, когда оно не может быть проведено амбулаторно.
Показания для экстренной госпитализации:
- Развитие тяжелой инфекции (необязательна госпитализация в гематологический стационар).
- Развитие угрожающих жизни цитопений (глубокой анемии, геморрагического синдрома, нейтропении).
- Развитие осложнений ФЛ: симптоматическая лимфаденопатия и органомегалия с риском развития тяжелых осложнений, нейролейкемия, специфический плеврит, хилоторакс, синдром компрессии верхней полой вены с признаками дыхательной недостаточности и другие осложнения, угрожающие жизни.
- Развитие осложнений терапии, включая синдром лизиса опухоли, тяжелые инфузионные реакции, миелотоксический агранулоцитоз с лихорадкой и другие осложнения, угрожающие жизни.
Показания к выписке пациента из стационара:
- Завершение курса лечения или одного из этапов оказания специализированной, в том числе высокотехнологичной, медицинской помощи в условиях круглосуточного или дневного стационара при условии отсутствия осложнений лечения, требующих медикаментозной коррекции и/или медицинских вмешательств в стационарных условиях.
- Отказ пациента или его законного представителя от специализированной, в том числе высокотехнологичной, медицинской помощи в условиях круглосуточного или дневного стационара, установленной консилиумом медицинской организации, оказывающей онкологическую помощь, при условии отсутствия осложнений основного заболевания и/или лечения, требующих медикаментозной коррекции и/или медицинских вмешательств в стационарных условиях.
- Необходимость перевода пациента в другую медицинскую организацию по соответствующему профилю оказания медицинской помощи.
- Решение врачебной комиссии об отсутствии показаний к пребыванию пациента в стационаре в связи с бесперспективностью лечения и необходимостью оказания только паллиативной помощи.
Заключение о целесообразности перевода пациента в профильную медицинскую организацию составляется после предварительной консультации по предоставленным медицинским документам и/или предварительного осмотра пациента врачами-специалистами медицинской организации, в которую планируется перевод.
https://doi.org/10.26442/18151434.2020.2.200165
6. Дополнительная информация, влияющая на течение и исход заболевания
6.1. Общие требования к морфологической диагностике лимфом
До биопсии ЛУ необходимо выполнить общий анализ крови с подсчетом лейкоцитарной формулы, чтобы исключить выполнение биопсии у пациентов с хроническим лимфолейкозом, моноклональным В-клеточным лимфоцитозом, острыми лейкозами, при лимфоцитозе инфекционной (HIV, EBV, CMV-инфекции, коклюш, вирусные гепатиты, токсоплазмоз и др.) или другой этиологии (поствакцинальный, лекарственная реакция, курение, тимома, «стрессорный» лимфоцитоз).
Диагноз ФЛ устанавливают на основании патологоанатомического и иммуногистохимического исследования биопсийного или операционного материала. В части случаев необходимо проведение молекулярно-биологических и генетических тестов. Цитологическое исследование пунктатов или мазков-отпечатков ЛУ либо других опухолевых очагов является дополнительным методом исследования и не может служить достаточным основанием для диагноза лимфомы и ее нозологической верификации.
При первичном обследовании пациента во всех случаях проводится гистологическое и иммуногистохимическое исследование материала инцизионной или эксцизионной биопсии патологического очага или операционного материала при обязательном предоставлении врачу-патологоанатому выписки из амбулаторной карты/истории болезни пациента. Пунктировать ЛУ для аспирации клеточной взвеси не следует. В исключительных случаях (локализация опухоли в труднодоступных анатомических зонах, тяжесть состояния пациента) при обосновании невозможности выполнения эксцизионной биопсии (отраженном в медицинской документации) объектом исследования может быть тканевой материал, полученный с помощью пистолетной (кор-) биопсии.
Пригодным для исследования является биоптат диаметром не менее 16 G при длине опухолевого инфильтрата в ткани не менее 1,5 см. Объем иммуногистохимического исследования определяет врач-патологоанатом при гистологическом изучении материала. Разделение материала между различными лабораториями категорически недопустимо. Протокол патологоанатомического и иммуногистохимического исследования должен содержать:
- Макроскопическое описание материала, присланного для исследования; при исследовании готовых блоков и микропрепаратов в протоколе должны быть указаны количество и идентификационные номера всех присланных объектов.
- Гистологическое описание лимфомы с указанием типа роста (диффузный, нодулярный и т.п.), характеристики клеточного состава (мелкие, крупные клетки, полиморфный состав, анапластическая, бластная/бластоидная морфология, наличие многоядерных форм, характеристика ядер), наличия реактивных и резидуальных компонентов.
- Результаты иммуногистохимического исследования с указанием использованных антител и подробностей окрашивания, указывающих на специфический характер реакции (например, окрашивание ядер в реакциях с антителами к TdT, BCL-6, Cyclin D1; цитоплазмы – в реакциях на CD79a; гранулярная цитоплазматическая реакция – цитотоксические молекулы; окрашивание цитоплазмы или мембраны – в реакциях с антителами к CD3, тяжелым или легким цепям Ig; мембраны – в реакциях на CD20,CD10), интенсивность, особенности иммуногистоархитектоники. Представление результатов иммуногистохимических тестов только в виде «крестов» («плюсов») и перечня антител недопустимо.
- Патологоанатомическое заключение, сформулированное в соответствии с действующей редакцией классификации опухолей гемопоэтической и лимфоидной тканей (ВОЗ, 2017).
Обязательным компонентом определения распространенности опухолевого процесса (стадии) является гистологическое исследование трепанобиоптата костного мозга. В процессе первичного обследования биопсия выполняется билатерально.
Патологоанатомическое исследование пунктата костного мозга (стернального или др.) не заменяет гистологическое исследование трепанобиоптата.
При наличии в общем анализе крови или миелограмме лимфоцитоза, независимо от числа лейкоцитов, а также при преобладании лимфоидных клеточных элементов, атипичных лимфоцитов или клеток с бластной морфологией в плевральной, асцитической или других биологических жидкостях необходимо выполнить иммунофенотипирование методом проточной цитометрии. Проточная цитометрия позволяет быстро провести дифференциальную диагностику опухолевого и реактивного лимфоцитоза, что важно для определения дальнейшей тактики обследования пациента. Материалом для анализа методом проточной цитометрии могут служить клетки крови, костного мозга, выпотных жидкостей, бронхоальвеолярного смыва, ликвора, гомогенизированные образцы тканей (селезенка, ЛУ и т.д.), клеточная суспензия, полученная при аспирационной тонкоигольной пункции ЛУ.
При определении стадии опухолевого процесса может потребоваться биопсия других очагов поражения, если нельзя исключить их опухолевую природу другими способами.
При рецидиве или прогрессировании заболевания обязательно выполнение повторной биопсии и патологоанатомического исследования пораженных ЛУ или экстранодальных очагов. Повторная биопсия также показана при наличии резидуальных очагов для подтверждения ремиссии. Проведение повторной биопсии патологического очага является обязательным при первично-резистентном течении или рецидиве заболевания в целях подтверждения диагноза или верификации опухолевой трансформации, а также исключения второй опухоли, инфекционного процесса.
Повторная аспирация и трепанобиопсия костного мозга выполняются для плановой оценки результатов лечения и при появлении клинически немотивированных цитопении и лихорадки. Аспират костного мозга может быть информативен для оценки регенерации и диспластических изменений миелопоэза. У пациентов с поражением костного мозга цитологическое исследование пунктата для оценки изменений объема опухолевой инфильтрации не всегда информативно.
6.2. Патологоанатомическая и иммуногистохимическая диагностика ФЛ
При ФЛ гистологическое заключение должно учитывать клеточный состав опухолевых инфильтратов и характер роста опухоли. Согласно классификации ВОЗ 2017 г. цитологические типы 1 и 2 (до 15 центробластов в поле зрения микроскопа при увеличении 400) необходимо объединять. Большинство ФЛ относятся к 1–2-му цитологическому типу. Реже (20%) встречается 3-й цитологический тип, который, в свою очередь, подразделяется на 3А (с присутствием центроцитов) и 3В (фолликулоподобные/нодулярные структуры, сформированные, среднего размера и крупными лимфоидными клетками с округло-овальными и многодольчатыми ядрами с морфологией центробластов). При гистологическом исследовании может быть выявлена гетерогенность опухоли: наличие участков ФЛ 1–2-го цитологического типа и ФЛ 3-го типа в различных соотношениях, и/или фокусов ДВКЛ (признаки трансформации). В таких случаях следует указывать долю площади опухоли, приходящуюся на ФЛ того или иного цитологического типа и ДВКЛ (в процентах). ФЛ 3В не может содержать полей крупных клеток с диффузным ростом, в этих случаях заключение следует формулировать как сочетание ФЛ 3B и ДВКЛ.
В гистологическом заключении необходимо также описывать характер роста опухоли: фолликулярный/нодулярный (опухолевые фолликулы занимают более 75% площади ЛУ), нодулярно-диффузный (25–75%) и преимущественно диффузный тип роста (менее 25%). Диффузный вариант ФЛ характерен для ФЛ паховых ЛУ, протекающей с del1p/mutTNFRSF14 при отсутствии t(14;18). Эта опухоль обычно экспрессирует CD23.
ФЛ – В-клеточная лимфома с иммунофенотипом CD20+, BCL-6+, CD10+/-, BCL-2+, CD5-, CD23-/+, Cyclin D1-. В небольшой части случаев в клетках ФЛ BCL-2 не выявляется. Иногда это связано с наличием дефектной молекулы BCL-2, ее обнаружение возможно при использовании спектра клонов антител к BCL-2 (например, E17). При ФЛ 1–2-го цитологического типа с преобладанием диффузного роста, а также при ФЛ 3-го цитологического типа экспрессия CD10 может отсутствовать, что нередко сочетается с отсутствием экспрессии BCL-2. В этих случаях обычно дополняют диагностическую панель антител другими маркерами герминальной (фолликулярной) дифференцировки, например, HGAL (GCET2). При ФЛ 3-го цитологического типа может присутствовать экспрессия MUM.1. Индекс пролиферативной активности Ki-67 при ФЛ 1–2-го цитологического типа обычно не превышает 20%; Ki-67>30% ассоциируется с неблагоприятным прогнозом. При ФЛ 3-го цитологического типа пролиферативный индекс может достигать 70–80%.
Для подтверждения диагноза ФЛ целесообразно цитогенетическое/FISH-исследование для выявления t(14;18) или реаранжировки BCL-2. Вместе с тем примерно в 10% ФЛ t(14;18) не выявляется.
Примерно в 1/3 случаев ФЛ отмечается трансформация в ДВКЛ, редко – в плазмобластную лимфому, В-клеточную лимфому высокой степени злокачественности, ассоциированную с реаранжировкой MYC, BCL-2, В-лимфобластную лимфому.
ФЛ «детского» типа представляет собой ФЛ 3-го цитологического типа (3А/3В, бластоидный вариант), характеризуется иммунофенотипом CD10+/-, BCL-6+ без экспрессии BCL-2 и MUM.1, реаранжировок BCL-2 и IRF4, встречается у детей/подростков или молодых взрослых с преобладанием пациентов мужского пола, характеризуется I (реже II) клинической стадией, протекает с изолированной периферической лимфаденопатией (чаще шейные ЛУ), может вовлекать кольцо Вальдейера.
ФЛ яичек чаще встречается у детей, иногда – у взрослых, характеризуется экспрессией CD10, BCL-6 при отсутствии BCL-2 и реаранжировки BCL-2, по клеточному составу представлена, как правило, 3-м цитологическим типом.
ФЛ «дуоденального типа» диагностируется в тонкой, чаще двенадцатиперстной, кишке, представлена ФЛ 1–2-го цитологического типа с нодулярным ростом, протекает с вовлечением собственной пластинки слизистой оболочки и подслизистой основы, характеризуется иммунофенотипом: CD10+, BCL-2+, BCL-6+/-.
Лимфома, представленная крупными клетками с морфологией центробластов, нодулярными/диффузными или нодулярно-диффузными участками опухолевого роста, мономорфной экспрессией MUM.1 и реаранжировой IRF4, согласно классификации ВОЗ 2017 г., должна быть отнесена к крупноклеточной В-клеточной лимфоме с реаранжировкой IRF4. Эта лимфома характеризуется клинической картиной, сходной с ФЛ «детского» типа.
6.3. Стадирование ФЛ
Стадирование ФЛ осуществляется по результатам обследования в соответствии с критериями классификации Ann Arbor (табл. 6.3.1).
Таблица 6.3.1. Стадирование лимфом по Ann Arbor (модификация Лугано, 2014) [38] Table 6.3.1. Ann Arbor staging classification for lymphomas (Lugano modification of Ann Arbor staging system, 2014) [38] | ||
Стадии | Поражение ЛУ | Экстранодальное поражение |
I | Вовлечение одного ЛУ или одной группы ЛУ | Локализованное поражение одного экстралимфатического органа или ткани без поражения ЛУ |
II | Вовлечение 2 групп и более ЛУ по одну сторону диафрагмы Стадия II bulky – стадия II c массивным поражением ЛУ | Локализованное поражение экстралимфатического органа или ткани + поражение регионарных ЛУ по одну сторону диафрагмы |
III | Вовлечение ЛУ по обе стороны диафрагмы или вовлечение ЛУ выше диафрагмы с поражением селезенки | |
IV | Диффузное или диссеминированное поражение экстралимфатического органа или ткани с/без вовлечения ЛУ либо поражение экстранодального органа или ткани + поражение нерегионарных ЛУ | |
Примечание. Миндалины, кольцо Вальдейера, селезенка относятся к нодальным образованиям. Note. Nodal tissues: tonsils, Waldeyer’s ring, spleen. | ||
6.4. Определение групп риска ФЛ
Для анализа индивидуального риска раннего прогрессирования используются два варианта Международного прогностического индекса ФЛ (Follicular Lymphoma International Prognostic Index – FLIPI и FLIPI-2); табл. 6.4.1 [39–41].
Таблица 6.4.1. FLIPI и FLIPI-2 Table 6.4.1. FLIPI и FLIPI-2 | ||
Параметры | Факторы риска FLIPI | Факторы риска FLIPI-2 |
Зоны поражения* | Более 4 зон** | Максимальный размер более 6 см |
Возраст | Старше 60 лет | Старше 60 лет |
Биохимические маркеры | Повышение ЛДГ | Повышение b2-микроглобулина |
Стадия | III–IV | Поражение костного мозга |
Гемоглобин | Ниже 12 г/дл | Ниже 12 г/дл |
*Учитываются лимфатические и экстралимфатические зоны вовлечения; **зоны определяются согласно шаблону FLIPI. *The involvement of lymphatic and extralymphatic sites is taken into account; **the sites are defined according to FLIPI. | ||
К группе низкого риска относятся пациенты с 0–1 фактором, промежуточного риска – 2 факторами, высокого риска – 3–5 факторами.
6.5. Оценка ответа на лечение при лимфомах
Оценка ответа на лечение проводится в соответствии с обновленными критериями, предложенными Международной рабочей группой по лимфомам в 2007 г. [28].
Полная ремиссия:
- Полное исчезновение всех проявлений заболевания, в том числе выявляемых при помощи лабораторных и лучевых методов диагностики, а также клинических симптомов, если они имели место до начала лечения.
- Размеры ЛУ:
а) ≤1,5 см по наибольшему диаметру, если до начала лечения размеры ЛУ были больше 1,5 см;
б) ≤1,0 см по наибольшему диаметру, если до начала лечения размеры ЛУ были 1,5–1,1 см.
- Печень, селезенка, если увеличены до начала лечения, не пальпируются, по данным лучевых методов объемные образования в них не выявляются.
- Костный мозг без признаков опухолевого поражения. Если результат морфологического исследования костного мозга неоднозначный, наличие или отсутствие поражения должно определяться иммуногистохимически.
Неуверенная ПР констатируется только у пациентов, которым не выполнялась ПЭТ/КТ для оценки эффекта:
- Остаточные изменения, выявляемые только при помощи лучевых методов исследования (особенно это касается остаточных объемных образований в месте массивного опухолевого поражения, чаще всего в средостении), в случае сокращения опухоли более чем на 75% от исходных размеров по сумме двух наибольших ее диаметров. Эти остаточные изменения не должны увеличиваться в течение более чем 3 мес.
- По другим показателям – соответствие критериям ПР.
Частичная ремиссия:
- Уменьшение суммы диаметров всех измеряемых очагов (ЛУ и/или очагов экстранодального поражения) не менее чем на 50%. Если размеры пораженных очагов менее 3 см по наибольшему диаметру, то 2 наибольших очага должны уменьшиться не менее чем на 50% по наибольшему диаметру. При наличии более чем 6 очагов поражения более 3 см достаточна оценка 6 наибольших очагов, доступных четкому измерению в 2 перпендикулярных направлениях. При наличии медиастинальных и/или ретроперитонеальных очагов поражения они обязательно должны учитываться при измерении.
- Отсутствие новых очагов поражения, признаков увеличения какого-либо из ранее диагностированных очагов поражения.
- В случае исходного поражения костного мозга статус костного мозга для определения ЧР незначим. Однако при сохранении поражения костного мозга в процессе и/или после завершения лечения обязательно уточнение характеристики опухолевых клеток. Пациенты с исходным поражением костного мозга, у которых после завершения лечения клинически диагностируется ПР, но при этом сохраняется поражение костного мозга или костный мозг не может быть оценен, относятся к ЧР.
Стабилизация
Показатели опухоли не соответствуют ни критериям ПР или ЧР, ни критериям прогрессирования.
Рецидив (после ПР) или прогрессирование (после ЧР или стабилизации)
- Появление новых очагов (увеличение ЛУ или объемных образований экстранодальных локализаций) более 1,5 см в наибольшем измерении в процессе или после завершения лечения, вне зависимости от изменения размеров других очагов поражения.
- Увеличение как минимум одного уже известного очага более чем на 25% от минимального. Для очагов менее 1 см в наибольшем измерении – увеличение до 1,5 см и более.
Критерии оценки качества медицинской помо
№ | Критерии качества | Оценка выполнения |
1. | Пациенту с подозрением на ФЛ или с выявленной ФЛ при первичном или повторном приеме, после завершения каждого цикла терапии и перед началом каждого нового цикла терапии, при оценке ремиссии после завершения терапии, контрольных обследованиях или подозрении на рецидив заболевания выполнен развернутый клинический анализ крови с определением гемоглобина, эритроцитов, тромбоцитов, лейкоцитов, подсчетом лейкоцитарной формулы с оценкой абсолютного содержания лейкоцитов и количества ретикулоцитов, оценкой скорости оседания эритроцитов | Да/нет |
2. | Пациенту с подозрением на ФЛ или с выявленной ФЛ при первичном или повторном приеме, после завершения каждого цикла терапии и перед началом каждого нового цикла терапии, при оценке ремиссии после завершения терапии, контрольных обследованиях или подозрении на рецидив заболевания выполнен анализ крови биохимический общетерапевтический с включением следующих параметров: ЛДГ, мочевина, креатинин, общий белок, альбумин, билирубин, аспартатаминотрансфераза, аланинаминотрансфераза, щелочная фосфатаза, калий, натрий, хлор, кальций | Да/нет |
3. | Пациенту при установлении диагноза ФЛ, при оценке ответа на лечение, а также при подозрении на рецидив заболевания выполнена КТ шеи, грудной клетки, органов брюшной полости и малого таза (с контрастированием) либо (при противопоказаниях к КТ или невозможности ее проведения) выполнены рентгенография органов грудной клетки в 2 проекциях и ультразвуковое исследование ЛУ и внутренних органов | Да/нет |
4. | Пациенту с подозрением на ФЛ, трансформацию ФЛ в ДВКЛ выполнены биопсия (взятие биопсийного материала) ЛУ либо другого очага поражения, патологоанатомическое исследование биопсийного (операционного) материала с применением иммуногистохимических методов для верификации диагноза | Да/нет |
5. | Пациенту при подозрении или наличии подтвержденного диагноза ФЛ перед началом терапии выполнены получение цитологического препарата костного мозга путем пункции, цитологическое исследование мазка костного мозга (миелограмма), а также получение гистологического препарата костного мозга (трепанобиопсия), патологоанатомическое исследование биопсийного (операционного) материала костного мозга с применением иммуногистохимических методов | Да/нет |
Приложение А1. Состав рабочей группы
Бабичева Лали Галимовна – канд. мед. наук, доц. каф. онкологии и паллиативной медицины, проректор по лечебной работе и международному сотрудничеству ФГБОУ ДПО РМАНПО, член Российского общества онкогематологов
Тумян Гаяне Сергеевна – д-р мед. наук, проф., проф. каф. онкологии и паллиативной медицины ФГБОУ ДПО РМАНПО, вед. науч. сотр. отд-ния химиотерапии гемобластозов ФГБУ «НМИЦ онкологии им. Н.Н. Блохина», член правления Российского общества онкогематологов
Османов Евгений Александрович – д-р мед. наук, проф., зав. отд. гематологии и трансплантации костного мозга ФГБУ «НМИЦ онкологии им. Н.Н. Блохина», проф. каф. онкологии ФГАОУ ВО «Первый МГМУ им. И.М. Сеченова» (Сеченовский Университет), член правления Российского общества онкогематологов
Кравченко Сергей Кириллович – канд. мед. наук, доц., зав. отд-нием интенсивной высокодозной химиотерапии с круглосуточным и дневным стационаром ФГБУ «НМИЦ гематологии», член Национального гематологического общества
Фалалеева Наталья Александровна – д-р мед. наук, зав. отд-нием противоопухолевого лекарственного лечения МРНЦ им. А.Ф. Цыба – филиала ФГБУ «НМИЦ радиологии», член Ассоциации онкологов России и Российской ассоциации терапевтических радиационных онкологов
Стефанов Дмитрий Николаевич – науч. сотр., зав. научно-организационным отд. ФГБУ «НМИЦ ДГОИ им. Дмитрия Рогачева», член Российского общества онкогематологов
Поддубная Ирина Владимировна – акад. РАН, д-р мед. наук, проф., зав. каф. онкологии и паллиативной медицины, проректор по лечебной работе и международному сотрудничеству ФГБОУ ДПО РМАНПО, засл. деятель образования РФ, председатель Российского общества онкогематологов
Мякова Наталья Валерьевна – д-р мед. наук, проф., зам. глав. врача по лечебной работе, зав. отд-нием онкогематологии ФГБУ «НМИЦ ДГОИ им. Дмитрия Рогачева», член Национального общества детских гематологов и онкологов
Румянцев Александр Григорьевич – акад. РАН, д-р мед. наук, проф., ген. дир. ФГБУ «НМИЦ ДГОИ им. Дмитрия Рогачева», президент Национального общества детских гематологов и онкологов
Масчан Алексей Александрович – чл.-кор. РАН, д-р мед. наук, проф., зам. ген. дир. ФГБУ «НМИЦ ДГОИ им. Дмитрия Рогачева», член правления Национального общества детских гематологов и онкологов
Птушкин Вадим Вадимович – д-р мед. наук, проф., зам. глав. врача по гематологии ГБУЗ «ГКБ им. С.П. Боткина», гл. внештат. специалист-гематолог Департамента здравоохранения г. Москвы, член Национального гематологического общества и Российского общества онкогематологов
Байков Вадим Валентинович – д-р мед. наук, проф. каф. патологической анатомии, зав. лаб. патоморфологии НИИ детской онкологии, гематологии и трансплантологии им. Р.М. Горбачевой ФГБОУ ВО «ПСПбГМУ им. акад. И.П. Павлова», член президиума Российского общества патологоанатомов, член правления Российского общества онкогематологов
Ковригина Алла Михайловна – д-р биол. наук, проф. каф. патологической анатомии, цитологии и молекулярной патологии ФГБОУ ДПО ИПК, зав. патологоанатомическим отд-нием ФГБУ «НМИЦ гематологии», член президиума Российского общества патологоанатомов, член правления Российского общества онкогематологов
Криволапов Юрий Александрович – д-р мед. наук, проф., зав. патологоанатомическим отд-нием клинической молекулярной морфологии клиники им. Э.Э. Эйхвальда ФГБОУ ВО «СЗГМУ им. И.И. Мечникова», член панели патологов Европейской сети исследования лимфом, член Европейской рабочей группы исследования костного мозга, член президиума Российского общества патологоанатомов
Коновалов Дмитрий Михайлович – канд. мед. наук, зав. патологанатомическим отд-нием ФГБУ «НМИЦ ДГОИ им. Дмитрия Рогачева», член президиума Российского общества патологоанатомов
Невольских Алексей Алексеевич – д-р мед. наук, зам. дир. по лечебной работе МРНЦ им. А.Ф. Цыба – филиала ФГБУ «НМИЦ радиологии»
Иванов Сергей Анатольевич – проф. РАН, д-р мед. наук, дир. МРНЦ им. А.Ф. Цыба – филиала ФГБУ «НМИЦ радиологии»
Хайлова Жанна Владимировна – канд. мед. наук, зам. дир. по организационно-методической работе МРНЦ им. А.Ф. Цыба – филиала ФГБУ «НМИЦ радиологии»
Геворкян Тигран Гагикович – зам. дир. НИИ КЭР ФГБУ «НМИЦ онкологии им. Н.Н. Блохина»
Конфликт интересов. Авторы заявляют об отсутствии конфликта интересов.
Conflict of interests. The authors declare that there is not conflict of interests.
Приложение А2. Методология разработки клинических рекомендаций
Целевая аудитория данных клинических рекомендаций:
1) врачи-гематологи;
2) врачи-онкологи;
3) детские онкологи;
4) специалисты лучевой диагностики;
5) студенты медицинских вузов.
Методология сбора доказательств
Методы, использованные для сбора/селекции доказательств:
- поиск публикаций в специализированных периодических печатных изданиях с импакт-фактором выше 0,3;
- поиск в электронных базах данных.
Базы данных, использованных для сбора/селекции доказательств. Доказательной базой для рекомендаций являются публикации, вошедшие в Кокрановскую библиотеку, базы данных PubMed и MEDLINE. Глубина поиска составляла 30 лет.
Методы, использованные для анализа доказательств:
- обзоры опубликованных метаанализов;
- систематические обзоры с таблицами доказательств.
Методы, использованные для качества и силы доказательств:
- консенсус экспертов;
- оценка значимости доказательств в соответствии с рейтинговой схемой доказательств (табл. А2.1, А2.2, А2.3).
Методология валидизации рекомендаций
Методы валидизации рекомендаций:
- внешняя экспертная оценка;
- внутренняя экспертная оценка.
Описание методики валидизации рекомендаций. Настоящие рекомендации в предварительной версии рецензированы независимыми экспертами, которых попросили прокомментировать, насколько качественно интерпретированы доказательства и разработаны рекомендации. Также проведена экспертная оценка изложения рекомендаций и их доступности для понимания.
Рекомендации обсуждены и одобрены ведущими специалистами профильных федеральных центров РФ и практикующими врачами. Проект клинических рекомендаций рассмотрен на совещаниях рабочей группы в 2017–2018 гг., Форуме экспертов по вопросам диагностики и лечения злокачественных лимфопролиферативных заболеваний «Лимфорум», ежегодной Российской конференции с международным участием «Злокачественные лимфомы», а также в рамках IV Конгресса гематологов России.
Окончательная редакция. Для окончательной редакции и контроля качества рекомендации повторно проанализированы членами авторского коллектива, которые пришли к заключению, что все существенные замечания и комментарии экспертов приняты во внимание, риск систематических ошибок при разработке сведен к минимуму.
Таблица А2.1. Шкала оценки УДД для методов диагностики (диагностических вмешательств) Table А2.1. Scale for assessing the strength of evidence for diagnostic methods (diagnostic interventions) | |
УДД | Расшифровка |
1 | Систематические обзоры исследований с контролем референсным методом или систематический обзор РКИ с применением метаанализа |
2 | Отдельные исследования с контролем референсным методом или отдельные РКИ и систематические обзоры исследований любого дизайна, за исключением РКИ с применением метаанализа |
3 | Исследования без последовательного контроля референсным методом или исследования с референсным методом, не являющимся независимым от исследуемого метода или нерандомизированные сравнительные исследования, в том числе когортные исследования |
4 | Несравнительные исследования, описание клинического случая |
5 | Имеется лишь обоснование механизма действия или мнение экспертов |
Примечание. РКИ – рандомизированные клинические исследования. | |
Таблица А2.2. Шкала оценки УДД для методов профилактики, лечения и реабилитации (профилактических, лечебных, реабилитационных вмешательств) Table А2.2. Scale for assessing the strength of evidence for prevention, treatment and rehabilitation methods (prevention, treatment and rehabilitation interventions) | |
УДД | Расшифровка |
1 | Систематический обзор РКИ с применением метаанализа |
2 | Отдельные РКИ и систематические обзоры исследований любого дизайна, за исключением РКИ, с применением метаанализа |
3 | Нерандомизированные сравнительные исследования, в том числе когортные исследования |
4 | Несравнительные исследования, описание клинического случая или серии случаев, исследования «случай–контроль» |
5 | Имеется лишь обоснование механизма действия вмешательства (доклинические исследования) или мнение экспертов |
Таблица А2.3. Шкала оценки УУР для методов профилактики, диагностики, лечения и реабилитации (профилактических, диагностических, лечебных, реабилитационных вмешательств) Table А2.3. Scale for assessing the strength of recommendations for prevention, diagnosis, treatment and rehabilitation methods (prevention, diagnosis, treatment and rehabilitation interventions) | |
УУР | Расшифровка |
A | Сильная рекомендация (все рассматриваемые критерии эффективности (исходы) являются важными, все исследования имеют высокое или удовлетворительное методологическое качество, их выводы по интересующим исходам являются согласованными) |
B | Условная рекомендация [не все рассматриваемые критерии эффективности (исходы) являются важными, не все исследования имеют высокое или удовлетворительное методологическое качество, и/или их выводы по интересующим исходам не являются согласованными] |
C | Слабая рекомендация [отсутствие доказательств надлежащего качества, все рассматриваемые критерии эффективности (исходы) являются неважными, все исследования имеют низкое методологическое качество, и их выводы по интересующим исходам не являются согласованными] |
Приложение А3. Связанные документы
Приложение А3.1. Режимы лекарственного лечения ФЛ
При проведении химиотерапии необходимо контролировать массу тела пациента и производить пересчет доз химиопрепаратов при изменении массы тела.
Монотерапия ритуксимабом** [15]
- Ритуксимаб** 375 мг/м2 в/в капельно 1 раз в неделю в течение 4 нед
R-CHOP [16]
- Ритуксимаб**
– 375 мг/м2 в/в капельно 1 раз в неделю в течение 4 нед
или
– 375 мг/м2в/в капельно, день 0 или 1 все циклы курса
или
– 375 мг/м2 в/в капельно 1 цикл, далее ритуксимаб** 1400 мг подкожно, день 0 или 1 [42–45]
- Доксорубицин** 50 мг/м2 в/в капельно, день 1
- Циклофосфамид** 750 мг/м2 в/в капельно, день 1
- #Винкристин** 1,4 мг/м2 (суммарно не более 2 мг) в/в, день 1
- Преднизолон** 100 мг внутрь, дни 1–5
Лечение возобновляется на 22-й день
R-CVP [16]
- Ритуксимаб**
– 375 мг/м2 в/в капельно, день 0 или 1 все циклы курса
или
– 375 мг/м2 в/в капельно 1 цикл, далее ритуксимаб** 1400 мг подкожно, день 0 или 1 [42–45]
- Циклофосфамид** 750 мг/м2 в/в капельно, день 1
- #Винкристин** 1,4 мг/м2 (суммарно не более 2 мг) в/в, день 1
- Преднизолон** 100 мг внутрь, дни 1–5
Лечение возобновляется на 22-й день
RB [18]
- Ритуксимаб**
– 375 мг/м2 в/в капельно, день 0 или 1 все циклы курса
или
– 375 мг/м2 в/в капельно 1 цикл, далее ритуксимаб** 1400 мг подкожно, день 0 или 1 [42–45]
- #Бендамустин** 90 мг/м2 в/в капельно, дни 1, 2
Лечение возобновляется на 22-й день
GB (режим лечения ФЛ) [17]
- Обинутузумаб**
– Цикл 1: 1000 мг в/в капельно, дни 1, 8 и 15
– Циклы 2–6: 1000 мг в/в капельно в 1-й день
- #Бендамустин** 90 мг/м2 в/в капельно в 1 и 2-й дни
Лечение возобновляется на 29-й день
G-CHOP (режим лечения ФЛ) [16]
- Обинутузумаб**
– Цикл 1: 1000 мг в/в капельно, дни 1, 8 и 15
– Циклы 2–6: 1000 мг в/в капельно в 1-й день
- Доксорубицин** 50 мг/м2 в/в капельно, день 1
- Циклофосфамид** 750 мг/м2 в/в капельно, день 1
- #Винкристин** 1,4 мг/м2 (суммарно не более 2 мг) в/в, день 1
- Преднизолон** 100 мг внутрь, дни 1–5
Лечение возобновляется на 22-й день
G-CVP (режим лечения ФЛ) [16]
- Обинутузумаб**
– Цикл 1: 1000 мг в/в капельно, дни 1, 8 и 15
– Циклы 2–6: 1000 мг в/в капельно в 1-й день
- Циклофосфамид** 750 мг/м2 в/в капельно, день 1
- #Винкристин** 1,4 мг/м2 (суммарно не более 2 мг) в/в, день 1
- Преднизолон** 100 мг внутрь, дни 1–5
Лечение возобновляется на 22-й день
R2 [21]
- Ритуксимаб** 375 мг/м2 в/в капельно, дни 1, 8, 15, 22 1-го цикла и в день 1 циклов 2–5
- #Леналидомид** 20 мг/день внутрь (при клиренсе креатинина 30–60 мл/мин – 10 мг/день), дни 1–21
Лечение возобновляется на 29-й день. Суммарно проводится 12 циклов.
Приложение А3.2. Значение маркеров вируса гепатита В при ФЛ
Значение маркеров HBV-инфекции и предполагаемые действия представлены в табл. А3.2.1.
Таблица А3.2.1. Значение маркеров вирусного гепатита B Table А3.2.1. | |||||
Расшифровка | HBsAg | Анти-HBc | Анти-HBs | ДНК HBV | Действия |
Не контактировал с HBV | – | – | – | – | Провести вакцинацию. Противопоказаний к анти-CD20 нет |
Вакцинация проведена | – | – | + | – | Противопоказаний к анти-CD20 нет |
Реконвалесцент | – | + | + | – | Противопоказаний к анти-CD20 нет |
Возможное латентное носительство HBV | – | + | – | +/- | Контроль ДНК HBV каждые 2 мес во время терапии анти-CD20, назначение противовирусной терапии при появлении HBsAg или ДНК HBV |
Неактивное носительство HBsAg | + | ± | – | ± | Назначение противовирусных препаратов во время терапии анти-CD20+ + год после окончания |
Хронический гепатит B | + | * | * | ± | Отказаться от анти-CD20 или противовирусная терапия до терапии, весь период лечения + 1 год после окончания* |
*При необходимости назначения анти-CD20 показан постоянный прием энтекавира** 0,5 мг/сут [46]. Энтекавир** назначают на весь период лечения/поддерживающей терапии и не менее 1 года после завершения иммуносупрессивной терапии при неоднократных отрицательных результатах тестирования на ДНК вируса гепатита B в крови. Оптимальная продолжительность терапии энтекавиром** после завершения терапии ритуксимабом** не определена. Если пациенту с ФЛ специфическая терапия не показана, в профилактическом назначении энтекавира** нет необходимости. При развитии устойчивости к энтекавиру** показан переход на тенофовир**. | |||||
Приложение Б. Алгоритмы ведения пациента
Приложение В. Информация для пациентов
Лимфомы – это опухоли из лимфоидных клеток. Лимфома – не одна болезнь, это большая группа, включающая более 30 разных заболеваний, которые отличаются друг от друга по своим проявлениям, течению, ответу на лечение. Главное, что надо понимать – то, что лимфомы ведут себя и лечатся совершенно по-разному. Поэтому просто слово «лимфома» ни о чем не говорит – чтобы понимать, как лечить, надо знать конкретный вариант лимфомы.
ФЛ – самый частый вариант вялотекущих лимфом. Она составляет 1/3 от всех случаев лимфом. Вялотекущие лимфомы растут очень медленно, но обычно не излечиваются полностью: лечение может остановить рост лимфомы, но со временем возникают рецидивы, которые требуют повторного лечения.
Очень часто, после установления диагноза, необходимости в немедленном лечении нет. В этом случае придерживаются тактики выжидательного наблюдения до тех пор, пока лимфома не начнет прогрессировать. Пациенты с вялотекущими лимфомами многие годы живут с болезнью. Эти годы представляют собой чередующиеся периоды ремиссий и рецидивов. Благодаря усилиям ученых и врачей сегодня достигнуты большие успехи в лечении лимфом.
При ФЛ аномальные лимфоциты не погибают в отведенный им срок, а накапливаются в организме. Скорость накопления этих клеток отличается у разных пациентов. У некоторых после установления диагноза ФЛ существует годами и десятилетиями, не вызывая никаких серьезных симптомов. У других наблюдается довольно быстрая прогрессия, и скоро появляются симптомы. Во многих случаях начинать лечение немедленно после установления диагноза нет необходимости. Терапия часто откладывается до тех пор, пока клетки опухоли не начнут расти быстрее. Иногда лечение проводят для купирования симптомов, связанных с локальным ростом опухоли. Сегодня ФЛ неизлечима, однако большинство пациентов живут многие годы, причем продолжительность их жизни такая же, как в общей популяции людей.
Приложение Г
Приложение Г1. Шкала оценки общего состояния пациента Восточной объединенной онкологической группы (ECOG)
Оригинальное название: The ECOG Scale of Performance Status
Источник: Oken MM et al. Toxicity and response criteria of the Eastern Cooperative Oncology Group. Am J Clin Oncol 1982; 5 (6): 649–55 [47].
Тип: шкала оценки
Назначение: клиническая оценка общего состояния пациента
Содержание и интерпретация
Приложение Г2. Шкала визуальной оценки ПЭТ-данных
Оригинальное название: The Deauville five point scale
Источник: Meignan M, Gallamini A, Haioun C. Report on the First International Workshop on interim-PET scan in lymphoma. Leukemia Lymphoma 2009; 50 (8): 1257–60 [48].
Тип: шкала оценки
Назначение: оценка результатов ПЭТ/КТ-исследования
Содержание и интерпретация: для стандартизации, воспроизводимости и возможности сравнения результатов ПЭТ/КТ, полученных в различных медицинских учреждениях, при оценке эффективности лечения у пациентов с лимфомами используется визуальный анализ ПЭТ-данных по 5-балльной шкале [48]. При этом интенсивность накопления 18F-фтордезоксиглюкозы в патологическом очаге сравнивается с интенсивностью накопления препарата в неизмененных отделах средостения или в правой доле печени:
- 1 балл – характеризуется отсутствием накопления препарата в определяемом ранее патологическом очаге;
- 2 балла – накопление препарата в патологическом очаге не превышает по интенсивности накопление препарата в неизмененных отделах средостения;
- 3 балла – накопление препарата в патологическом очаге выше, чем в средостении, но не превышает накопление препарата в правой доле печени;
- 4 балла – накопление препарата в патологическом очаге несколько выше, чем в печени;
- 5 баллов – накопление препарата в патологическом очаге значительно выше, чем в печени, или определяется появление новых патологических очагов, связанных с заболеванием.
Также введено понятие Х-баллов, характеризующих наличие очагов накопления 18F-фтордезоксиглюкозы неясного, скорее воспалительного генеза, связь которых с основным заболеванием маловероятна.
Интерпретация результатов ПЭТ по шкале Deauville проводится комплексно с учетом клинических и исходных ПЭТ-данных, этапа лечения, а также других показателей ответа на лечение.
Приложение Г3. Шкала Khorana для оценки риска ВТЭО у пациентов, получающих химиотерапию
Источник: Khorana A et al. Development and validation of a predictive model for chemotherapy-associated thrombosis. Blood 2008; 111 (10): 4902–7 [49].
Тип: шкала оценки
Назначение: клиническая оценка общего состояния пациента
Содержание и интерпретация
Статус (баллы) | Описание общего состояния пациента |
0 | Пациент полностью активен, способен выполнять все, как и до заболевания |
1 | Пациент неспособен выполнять тяжелую, но может выполнять легкую или сидячую работу (например, легкую домашнюю или канцелярскую работу) |
2 | Пациент лечится амбулаторно, способен к самообслуживанию, но не может выполнять работу. Более 50% времени проводит активно – в вертикальном положении |
3 | Пациент способен лишь к ограниченному самообслуживанию, проводит в кресле или постели более 50% времени бодрствования |
4 | Инвалид, совершенно неспособен к самообслуживанию, прикован к креслу или постели |
5 | Смерть пациента |
Факторы риска | Баллы |
Локализация опухоли Очень высокий риск (желудок, поджелудочная железа) Высокий риск (легкие, лимфома, кровь, яички, яичники, матка) | 2 1 |
Количество тромбоцитов в крови перед началом химиотерапии ≥350 000/мл3 | 1 |
Уровень гемоглобина менее 10 г/дл или использование эритропоэтинов | 1 |
Количество лейкоцитов в крови перед началом химиотерапии >11 000/мл3 | 1 |
Ожирение (индекс массы тела выше 35 кг/м2) и выше | 1 |
Риск развития ВТЭО за 2–5 мес, % | |
Высокий риск, сумма баллов ≥3 | 6,7–7,1 |
Средний риск, сумма баллов 1–2 | 1,8–2 |
Низкий риск, сумма баллов 0 | 0,3–0,8 |
About the authors
Lali G. Babicheva
FSBEI DPO “Russian Medical Academy of Continuing Professional Education” of the Ministry of Health of Russia
Email: or@hpmp.ru
Cand. med. Sciences, Assoc. dep. oncology and palliative medicine, vice-rector for medical work and international cooperation, member of the Russian Society of Oncohematologists
Russian Federation, MoscowG. S. Tumyan
FSBEI DPO “Russian Medical Academy of Continuing Professional Education” of the Ministry of Health of Russia; FSBI “National Medical Research Center of Oncology named after N.N. Blokhina» Ministry of Health of Russia
Author for correspondence.
Email: or@hpmp.ru
Dr. med. sciences, prof., prof. cafe oncology and palliative medicine, Vedas. scientific al. Hemoblastosis chemotherapy department, member of the board of the Russian Society of Oncohematologists
Russian Federation, MoscowE. A. Osmanov
FSBI “National Medical Research Center of Oncology named after N.N. Blokhin »Ministry of Health of Russia; Federal State Autonomous Educational Institution of Higher Education “First Moscow State Medical University named after I.M. Sechenov» Ministry of Health of Russia
Email: or@hpmp.ru
Dr. med. sciences, prof., head. Dep. hematology and bone marrow transplantation, prof. cafe oncology, member of the board of the Russian Society of Oncohematologists
Russian Federation, MoscowN. A. Falaleeva
Medical Radiological Scientific Center. A.F. Tsyba - branch of the Federal State Budgetary Institution "National Medical Research Center of Radiology" of the Ministry of Health of Russia
Email: or@hpmp.ru
Dr. med. sciences, head. Department of Anticancer Drug Treatment, Member of the Association of Oncologists of Russia and the Russian Association of Therapeutic Radiation Oncologists
Russian Federation, ObninskS. K. Kravchenko
National Research Center for Hematology of the Ministry of Health of the Russian Federation
Email: or@hpmp.ru
Candidate of Medical Sciences, Head intensive intensive high-dose chemotherapy for hemoblastoses with a 24-hour and a day hospital FSBI NICT Hematology
Russian Federation, MoscowD. N. Stefanov
FSBI National Medical Research Center for Pediatric Hematology, Oncology and Immunology n.a. Dmitry Rogachev» Ministry of Health of Russia
Email: or@hpmp.ru
Researcher, Scientific and Organizational Department, Member of the Russian Society of Oncohematologists
Russian Federation, МоскваI. V. Poddubnaya
FSBEI DPO "Russian Medical Academy of Continuing Professional Education" of the Ministry of Health of Russia
Email: or@hpmp.ru
Acad. Russian Academy of Sciences, honored. Education Worker of the Russian Federation, Dr. med. sciences, prof., head. cafe oncology and palliative medicine, vice-rector for medical work and international cooperation, chairman of the Russian Society of Oncohematologists
Russian Federation, MoscowN. V. Myakova
FSBI National Medical Research Center for Pediatric Hematology, Oncology and Immunology n.a. Dmitry Rogachev» Ministry of Health of Russia
Email: or@hpmp.ru
Dr. med. sciences, prof., deputy chapters. medical doctor, head Department of Oncohematology, member of the National Society of Pediatric Hematologists and Oncologists
Russian Federation, MoscowA. G. Rumyantsev
FSBI National Medical Research Center for Pediatric Hematology, Oncology and Immunology n.a. Dmitry Rogachev» Ministry of Health of Russia
Email: or@hpmp.ru
Acad. RAS, Dr. med. sciences, prof., gen. Dir., President of the National Society of Pediatric Hematologists and Oncologists
Russian Federation, MoscowA. A. Maschan
FSBI National Medical Research Center for Pediatric Hematology, Oncology and Immunology n.a. Dmitry Rogachev» Ministry of Health of Russia
Email: or@hpmp.ru
Corr. RAS, Dr. med. sciences, prof., deputy gene. Dir., Member of the Board of the National Society of Pediatric Hematologists and Oncologists
Russian Federation, MoscowV. V. Ptushkin
City Clinical Hospital named after S.P. Botkin
Email: or@hpmp.ru
Dr. med. sciences, prof., deputy chapters. hematology doctor, chapters. Freelance specialist-hematologist of the Moscow Department of Health, member of the National Hematology Society and the Russian Society of Oncohematologists
Russian Federation, MoscowV. V. Baikov
FSBEI of HE “First St. Petersburg State Medical University named after Acad. I.P. Pavlov» Ministry of Health of Russia
Email: or@hpmp.ru
Dr. med. sciences, prof. cafe pathological anatomy, head. lab. Pathomorphology Research Institute of Pediatric Oncology, Hematology and Transplantology. R.M. Gorbachev, Member of the Presidium of the Russian Society of Pathologists, Member of the Board of the Russian Society of Oncohematologists
Russian Federation, MoscowAlla M. Kovrigina
National Medical Research Center of Hematology, Ministry of Health of Russia; Institute for Advanced Studies
Email: or@hpmp.ru
Dr. med. sciences, pathologist, prof. cafe pathological anatomy, cytology and molecular pathology; Head pathoanatomical department; Member of the Presidium of the Russian Society of Pathologists, Member of the Board of the Russian Professional Society of Oncohematologists, Member of the National Hematology Society
Russian Federation, MoscowIurii A. Krivolapov
Mechnikov North-West State Medical University
Email: or@hpmp.ru
д-р мед. наук, проф., врач-патологоанатом, зав. отд-нием клинической молекулярной морфологии; член президиума Российского общества патологоанатомов
Russian Federation, Saint PetersburgD. M. Konovalov
FSBI National Medical Research Center for Pediatric Hematology, Oncology and Immunology Dmitry Rogachev »Ministry of Health of Russia
Email: or@hpmp.ru
Cand. med. sciences, head. pathological department
Russian Federation, MoscowA. A. Nevolsky
Medical Radiological Scientific Center. them. A.F. Tsyba - branch of the Federal State Budgetary Institution "National Medical Research Center of Radiology" of the Ministry of Health of Russia
Email: or@hpmp.ru
Dr. med. sciences, deputy Dir. on medical work
Russian Federation, ObninskS. A. Ivanov
Medical Radiological Scientific Center. them. A.F. Tsyba - branch of the Federal State Budgetary Institution "National Medical Research Center of Radiology" of the Ministry of Health of Russia
Email: or@hpmp.ru
prof. RAS, Dr. med. sciences, dir.
Russian Federation, ObninskZh. V. Khaylova
Medical Radiological Scientific Center. A.F. Tsyba - branch of the Federal State Budgetary Institution "National Medical Research Center of Radiology" of the Ministry of Health of Russia
Email: or@hpmp.ru
Cand. med. sciences, deputy dir. on organizational and methodological work
Russian Federation, ObninskTigran G. Gevorkian
Blokhin National Medical Research Center of Oncology
Email: or@hpmp.ru
зам. дир. НИИ КЭР
Russian Federation, MoscowReferences
- Swerdlow SH et al. WHO classification of tumours of haematopoietic and lymphoid tissues. Revised 4th ed. Lyon, France: International Agency for Research in Cancer (IARC). Ed. S.H.Swerdlow, E.Campo, N.L.Harris et al. 2017.
- Armitage JO. A clinical evaluation of the International Lymphoma Study Group classification of non-Hodgkin’s lymphoma. Blood 1997; 89 (11): 3909–18.
- Бабичева Л.Г., Тумян Г.С., Кравченко С.К. Фолликулярная лимфома. Российские клинические рекомендации по диагностике и лечению злокачественных лимфопролиферативных заболеваний. Под ред. И.В.Поддубной, В.Г.Савченко. 2018; с. 43–52.[Babicheva L.G., Tumian G.S., Kravchenko S.K. Follikuliarnaia limfoma. Rossiiskie klinicheskie rekomendatsii po diagnostike i lecheniiu zlokachestvennykh limfoproliferativnykh zabolevanii. Pod red. I.V.Poddubnoi, V.G.Savchenko. 2018; p. 43–52 (in Russian).]
- Демина Е.А. и др. Общие принципы диагностики лимфом. Российские клинические рекомендации по диагностике и лечению злокачественных лимфопролиферативных заболеваний. Под ред. И.В.Поддубной, В.Г.Савченко. 2018; с. 9–27.[Demina E.A. et al. Obshchie printsipy diagnostiki limfom. Rossiiskie klinicheskie rekomendatsii po diagnostike i lecheniiu zlokachestvennykh limfoproliferativnykh zabolevanii. Pod red. I.V.Poddubnoi, V.G.Savchenko. 2018; p. 9–27 (in Russian).]
- Мухортова О.В. Использование ПЭТ/КТ при лимфопролиферативных заболеваниях. Российские клинические рекомендации по диагностике и лечению злокачественных лимфопролиферативных заболеваний. Под ред. И.В.Поддубной, В.Г.Савченко. 2018; с. 168–79.[Mukhortova O.V. Ispol’zovanie PET/KT pri limfoproliferativnykh zabolevaniiakh. Rossiiskie klinicheskie rekomendatsii po diagnostike i lecheniiu zlokachestvennykh limfoproliferativnykh zabolevanii. Pod red. I.V.Poddubnoi, V.G.Savchenko. 2018; p. 168–79 (in Russian).]
- Криволапов Ю.А., Леенман Е.Е. Морфологическая диагностика лимфом. СПб.: Коста, 2006.[Krivolapov Iu.A., Leenman E.E. Morfologicheskaia diagnostika limfom. Saint Petersburg: Kosta, 2006 (in Russian).]
- Бокерия Л.А., Затевахин И.И., Кириенко А.И. Российские клинические рекомендации по диагностике, лечению и профилактике венозных тромбоэмболических осложнений (ВТЭО). Флебология. 2015; 4 (2): 3–52.[Bokeriia L.A., Zatevakhin I.I., Kirienko A.I. Rossiiskie klinicheskie rekomendatsii po diagnostike, lecheniiu i profilaktike venoznykh tromboembolicheskikh oslozhnenii (VTEO). Flebologiia. 2015; 4 (2): 3–52 (in Russian).]
- Кириенко А.И., Галстян Г.М., Савченко В.Г. Профилактика венозных тромбоэмболических осложнений при лимфопролиферативных заболеваниях. Российские клинические рекомендации по диагностике и лечению злокачественных лимфопролиферативных заболеваний. Под ред. И.В.Поддубной, В.Г.Савченко. 2018; с. 268–78.[Kirienko A.I., Galstian G.M., Savchenko V.G. Profilaktika venoznykh tromboembolicheskikh oslozhnenii pri limfoproliferativnykh zabolevaniiakh. Rossiiskie klinicheskie rekomendatsii po diagnostike i lecheniiu zlokachestvennykh limfoproliferativnykh zabolevanii. Pod red. I.V.Poddubnoi, V.G.Savchenko. 2018; p. 268–78 (in Russian).]
- Шмаков Р.Г., Демина Е.А. Лимфомы и беременность. Российские клинические рекомендации по диагностике и лечению злокачественных лимфопролиферативных заболеваний. Под ред. И.В.Поддубной, В.Г.Савченко. 2018; с. 143–50.[Shmakov R.G., Demina E.A. Limfomy i beremennost’. Rossiiskie klinicheskie rekomendatsii po diagnostike i lecheniiu zlokachestvennykh limfoproliferativnykh zabolevanii. Pod red. I.V.Poddubnoi, V.G.Savchenko. 2018; p. 143–50 (in Russian).]
- Zelenetz AD et al. B-cell lymphomas. NCCN Clinical Practice Guidelines in Oncology. Version 5. 2019.
- Dreyling M et al. Newly diagnosed and relapsed follicular lymphoma: ESMO Clinical Practice Guidelines for diagnosis, treatment and follow-up. Ann Oncol 2016; 27 (Suppl. 5): v83–v90.
- Campbell BA et al. Long-term outcomes for patients with limited stage follicular lymphoma involved regional radiotherapy versus involved node radiotherapy. Cancer 2010; 116 (16): 3797–806.
- Wilder RB et al. Long-term results with radiotherapy for Stage I-II follicular lymphomas. Int J Radiat Oncol Biol Phys 2001; 51 (5) 1219–27.
- Brady JL et al. Definitive radiotherapy for localized follicular lymphoma staged by 18F-FDG PET-CT: A collaborative study by ILROG. Blood 2019; 133 (3): 237–45.
- Ardeshna KM et al. Rituximab versus a watch-and-wait approach in patients with advanced-stage, asymptomatic, non-bulky follicular lymphoma: An open-label randomised phase 3 trial. Lancet Oncol 2014; 15 (4): 424–35.
- Hiddemann W et al. Immunochemotherapy With Obinutuzumab or Rituximab for Previously Untreated Follicular Lymphoma in the GALLIUM Study: Influence of Chemotherapy on Efficacy and Safety. J Clin Oncol 2018; 36 (23): 2395–404.
- Cheson BD et al. Overall survival benefit in patients with rituximab-refractory indolent non-hodgkin lymphoma who received obinutuzumab plus bendamustine induction and obinutuzumab maintenance in the GADOLIN study. J Clin Oncol 2018; 36 (22): 2259–66.
- Flinn IW et al. Randomized trial of bendamustine-rituximab or R-CHOP/R-CVP in first-line treatment of indolent NHL or MCL: the BRIGHT study. Blood 2014; 123 (19): 2944–52.
- Dührsen U et al. Rituximab maintenance therapy of follicular lymphoma in clinical practice. Cancer Med 2018; 7 (7): 2903–12.
- Поддубная И.В. Рецидивы фолликулярной лимфомы: проблемы и пути решения. Современная онкология. 2011; 1: 10–5.[Poddubnaia I.V. Retsidivy follikuliarnoi limfomy: problemy i puti resheniia. Journal of Modern Oncology. 2011; 1: 10–5 (in Russian).]
- Leonard JP et al. AUGMENT: A Phase III study of lenalidomide plus rituximab versus placebo plus rituximab in relapsed or refractory indolent lymphoma. J Clin Oncol 2019; 37 (14): 1188–99.
- Sehn LH et al. Obinutuzumab plus bendamustine versus bendamustine monotherapy in patients with rituximab-refractory indolent non-Hodgkin lymphoma (GADOLIN): a randomised, controlled, open-label, multicentre, phase 3 trial. Lancet Oncol 2016; 17 (8): 1081–93.
- Godfrey J, Leukam MJ, Smith SM. An update in treating transformed lymphoma. Best Pract Res Clin Haematol 2018; 31 (3): 251–61.
- Grignano et al. Radiotherapy of relapse-refractory follicular lymphoma. Cancer Radiother 2018; 22 (2): 126–30.
- Attarbaschi A et al. Children and adolescents with follicular lymphoma have an excellent prognosis with either limited chemotherapy or with a «watch and wait» strategy after complete resection. Ann Hematol 2013; 92 (11): 1537–41.
- Liu Q et al. Follicular lymphomas in children and young adults: A comparison of the pediatric variant with usual follicular lymphoma. Am J Surg Pathol 2013; 37 (3): 333–43.
- Kumar R et al. Rituximab in combination with multiagent chemotherapy for Pediatric follicular lymphoma. Pediatr. Blood Cancer 2011; 57 (2): 317–20.
- Cheson BD et al. Revised response criteria for malignant lymphoma. J Clin Oncol 2007; 25 (5): 579–86.
- Барях Е.А., Мякова Н.В., Поддубная И.В. Профилактика и лечение синдрома лизиса опухоли. Российские клинические рекомендации по диагностике и лечению злокачественных лимфопролиферативных заболеваний. Под ред. И.В.Поддубной, В.Г.Савченко. 2018; с. 251–3.[Bariakh E.A., Miakova N.V., Poddubnaia I.V. Profilaktika i lechenie sindroma lizisa opukholi. Rossiiskie klinicheskie rekomendatsii po diagnostike i lecheniiu zlokachestvennykh limfoproliferativnykh zabolevanii. Pod red. I.V.Poddubnoi, V.G.Savchenko. 2018; p. 251–3 (in Russian).]
- Aapro M и др. Клинические рекомендации по лечению анемии у больных злокачественными новообразованиями. М.: Ассоциация онкологов России, 2014.[Aapro M et al. Clinical recommendations for the treatment of anemia in patients with malignant neoplasms. Moscow: Association of Oncologists of Russia, 2014 (in Russian).]
- Орлова Р.В. и др. Практические рекомендации по лечению анемии при злокачественных новообразованиях. Практические рекомендации Российского общества клинической онкологии. Лекарственное лечение злокачественных опухолей. Поддерживающая терапия в онкологии. 2018; с. 494–501.[Orlova R.V. et al. Prakticheskie rekomendatsii po lecheniiu anemii pri zlokachestvennykh novoobrazovaniiakh. Prakticheskie rekomendatsii Rossiiskogo obshchestva klinicheskoi onkologii. Lekarstvennoe lechenie zlokachestvennykh opukholei. Podderzhivaiushchaia terapiia v onkologii. 2018; p. 494–501 (in Russian).]
- Владимирова Л.Ю. и др. Практические рекомендации по профилактике и лечению тошноты и рвоты у онкологических больных. Практические рекомендации Российского общества клинической онкологии. Лекарственное лечение злокачественных опухолей. Поддерживающая терапия в онкологии. 2018; с. 502–11.[Vladimirova L.Iu. et al. Prakticheskie rekomendatsii po profilaktike i lecheniiu toshnoty i rvoty u onkologicheskikh bol’nykh. Prakticheskie rekomendatsii Rossiiskogo obshchestva klinicheskoi onkologii. Lekarstvennoe lechenie zlokachestvennykh opukholei. Podderzhivaiushchaia terapiia v onkologii. 2018; p. 502–11 (in Russian).]
- Константинова Т.С., Клясова Г.А., Капланов К.Д. Лечение и профилактика инфекционных осложнений у пациентов с лимфопролиферативными заболеваниями. Российские клинические рекомендации по диагностике и лечению злокачественных лимфопролиферативных заболеваний. Под ред. И.В.Поддубной, В.Г.Савченко. 2018; с. 289–311.[Konstantinova T.S., Kliasova G.A., Kaplanov K.D. Lechenie i profilaktika infektsionnykh oslozhnenii u patsientov s limfoproliferativnymi zabolevaniiami. Rossiiskie klinicheskie rekomendatsii po diagnostike i lecheniiu zlokachestvennykh limfoproliferativnykh zabolevanii. Pod red. I.V.Poddubnoi, V.G.Savchenko. 2018; p. 289–311 (in Russian).]
- Srivastava S, Wood P. Secondary antibody deficiency-causes and approach to diagnosis. Clin Med 2016.
- Абузарова Г.Р. и др. Обезболивание взрослых и детей при оказании медицинской помощи. Методические рекомендации. ФГБОУ ВО РНИМУ им. Н.И.Пирогова Минздрава России, 2016. [Abuzarova G.R. et al. Obezbolivanie vzroslykh i detei pri okazanii meditsinskoi pomoshchi. Metodicheskie rekomendatsii. FGBOU VO RNIMU im. N.I.Pirogova Minzdrava Rossii, 2016 (in Russian).]
- Абузарова Г.Р. Лечение болевого синдрома у онкологических больных. Российские клинические рекомендации по диагностике и лечению злокачественных лимфопролиферативных заболеваний. Под ред. И.В.Поддубной, В.Г.Савченко. 2018; с. 278–88. [Abuzarova G.R. Lechenie bolevogo sindroma u onkologicheskikh bol’nykh. Rossiiskie klinicheskie rekomendatsii po diagnostike i lecheniiu zlokachestvennykh limfoproliferativnykh zabolevanii. Pod red. I.V.Poddubnoi, V.G.Savchenko. 2018; p. 278–88 (in Russian).]
- Paul KL. Rehabilitation and exercise considerations in hematologic malignancies. Am J Phys Med Rehabil 2011; 90 (5 Suppl. 1): S88–94.
- Cheson BD et al. Recommendations for initial evaluation, staging, and response assessment of hodgkin and non-hodgkin lymphoma: The lugano classification. J Clin Oncol 2014; 32 (27): 3059–67.
- Solal-Céligny P et al. Follicular lymphoma international prognostic index. Blood 2004; 104 (5): 1258–65.
- Buske C et al. The Follicular Lymphoma International Prognostic Index (FLIPI) separates high-risk from intermediate- or low-risk patients with advanced-stage follicular lymphoma treated front-line with rituximab and the combination of cyclophosphamide, doxorubicin, vincristine, and prednisone (R-CHOP) with respect to treatment outcome. Blood 2006; 108 (5): 1504–8.
- Federico M et al. Follicular lymphoma international prognostic index 2: A new prognostic index for follicular lymphoma developed by the international follicular lymphoma prognostic factor project. J Clin Oncol 2009; 27 (27): 4555–62.
- Yelvington BJ. Subcutaneous Rituximab in Follicular Lymphoma, Chronic Lymphocytic Leukemia, and Diffuse Large B-Cell Lymphoma. J Adv Pract Oncol 2018; 9 (5): 530–4.
- Davies A et al. Subcutaneous Rituximab for the Treatment of B-Cell Hematologic Malignancies: A Review of the Scientific Rationale and Clinical Development. Adv Ther 2017; 34 (10): 2210–31.
- García‐Muñoz R et al. Safety of switching from intravenous to subcutaneous rituximab during first‐line treatment of patients with non‐Hodgkin lymphoma: the Spanish population of the MabRella study. Br J Haematol 2020; 188 (5): 661–73.
- Macdonald D et al. A canadian perspective on the subcutaneous administration of rituximab in non-Hodgkin lymphoma. Curr Oncol 2017; 24 (1): 33–9.
- Huang YH et al. Randomized controlled trial of entecavir prophylaxis for rituximab-associated hepatitis B virus reactivation in patients with lymphoma and resolved hepatitis B. J Clin Oncol 2013; 31 (22): 2765–72.
- Oken MM et al. Toxicity and response criteria of the Eastern Cooperative Oncology Group. Am J Clin Oncol 1982; 5 (6): 649–55.
- Meignan M, Gallamini A, Haioun C. Report on the First International Workshop on interim-PET scan in lymphoma. Leukemia Lymphoma 2009; 50 (8): 1257–60.
- Khorana A et al. Development and validation of a predictive model for chemotherapy-associated thrombosis. Blood 2008; 111 (10): 4902–7.
Supplementary files




